Nagyhuta Községi Önkormányzat Képviselő-testületének 9/2021. (IX.8.) önkormányzati rendelete

a képviselő-testület és szervei szervezeti és működési szabályzatáról szóló 3/2018. (III.9.) önkormányzati rendelet módosításáról

Hatályos: 2021. 10. 01- 2021. 10. 01

Nagyhuta Községi Önkormányzat Képviselő-testületének 9/2021. (IX. 8.) önkormányzati rendelete

a képviselő-testület és szervei szervezeti és működési szabályzatáról szóló 3/2018. (III.9.) önkormányzati rendelet módosításáról

Nagyhuta Községi Önkormányzat Képviselő-testülete az Alaptörvény 32. cikk (2) bekezdésében meghatározott eredeti jogalkotói hatáskörében, az Alaptörvény 32. cikk (1) bekezdés d) pontjában meghatározott feladatkörében eljárva a következőket rendeli el.

1. § A Nagyhuta Községi Önkormányzat Képviselő-testületének 3/2018. (III. 09.) önkormányzati rendelete a képviselő-testület és szervei Szervezeti és Működési Szabályzatáról szóló 3/2018.(III.9.) önkormányzati rendelet 2. §-a a következő (5a) bekezdéssel egészül ki:

„(5a) A képviselő-testület hivatala: a Pálházai Közös Önkormányzati Hivatal (székhelye: 3994 Pálháza, Dózsa György út 151., továbbiakban: közös hivatal), melynek Kishutai Kirendeltsége (3994 Pálháza, Dózsa György út 34.) látja el a képviselő-testület működésével kapcsolatos feladatokat.”

2. § A Nagyhuta Községi Önkormányzat Képviselő-testületének 3/2018. (III. 09.) önkormányzati rendelete a képviselő-testület és szervei Szervezeti és Működési Szabályzatáról szóló 3/2018.(III.9.) önkormányzati rendelet 11. § (2) bekezdése helyébe a következő rendelkezés lép:

„(2) A képviselő-testület alakuló, rendkívüli, valamint évente legalább hat alkalommal rendes ülést és egy közmeghallgatást tart.”

3. § (1) A Nagyhuta Községi Önkormányzat Képviselő-testületének 3/2018. (III. 09.) önkormányzati rendelete a képviselő-testület és szervei Szervezeti és Működési Szabályzatáról szóló 3/2018.(III.9.) önkormányzati rendelet 17. § (2) bekezdése helyébe a következő rendelkezés lép:

„(2) A képviselő-testület adott évi rendes üléseinek számát és időpontját a képviselő-testület által határozattal elfogadott féléves munkatervek tartalmazzák. A féléves munkatervben az (1) bekezdésben meghatározott ülésszámtól több ülést is elő lehet írni.”

(2) A Nagyhuta Községi Önkormányzat Képviselő-testületének 3/2018. (III. 09.) önkormányzati rendelete a képviselő-testület és szervei Szervezeti és Működési Szabályzatáról szóló 3/2018.(III.9.) önkormányzati rendelet 17. § (4) bekezdése helyébe a következő rendelkezés lép:

„(4) A testületi ülés megtartására az önkormányzat székhelyén vagy a közös hivatal Kishutai Kirendeltségén kerül sor, a meghívóban foglaltak szerint. Amennyiben a tárgyalandó napirend, vagy egyéb körülmény indokolja a képviselő-testület ülése a székhelyén kívül máshová is összehívható. A nyilvánosság biztosításának feltételeiről, a lakosság megfelelő tájékoztatásáról ebben az esetben is gondoskodni kell.”

4. § A Nagyhuta Községi Önkormányzat Képviselő-testületének 3/2018. (III. 09.) önkormányzati rendelete a képviselő-testület és szervei Szervezeti és Működési Szabályzatáról szóló 3/2018.(III.9.) önkormányzati rendelet 22. § (1) és (2) bekezdése helyébe a következő rendelkezések lépnek:

„(1) A képviselő-testület féléves munkaterv alapján végzi munkáját.

(2) A munkaterv tervezetét a beérkezett javaslatok alapján minden év december 31-ig, és június 30-ig a polgármester a képviselő-testület elé terjeszti elfogadásra.”

5. § A Nagyhuta Községi Önkormányzat Képviselő-testületének 3/2018. (III. 09.) önkormányzati rendelete a képviselő-testület és szervei Szervezeti és Működési Szabályzatáról szóló 3/2018.(III.9.) önkormányzati rendelet 24. § (3) bekezdése helyébe a következő rendelkezés lép:

„(3) A zárt ülésen a képviselő-testület tagjai, a jegyző, az aljegyző, továbbá meghívása esetén a közös hivatal ügyintézője, az érintett és a szakértő vesz részt. A képviselő-testület tagjait titoktartási kötelezettség terheli a tudomásukra jutott személyes adatok és információk tekintetében.”

6. § A Nagyhuta Községi Önkormányzat Képviselő-testületének 3/2018. (III. 09.) önkormányzati rendelete a képviselő-testület és szervei Szervezeti és Működési Szabályzatáról szóló 3/2018.(III.9.) önkormányzati rendelet 17. alcíme a következő 40/A. §-sal egészül ki:

„40/A. § (1) A képviselő az Mötv. 39. § (1) bekezdése alapján vagyonnyilatkozatot köteles tenni.

(2) A képviselő megválasztásától, majd azt követően minden év január 1-jétől számított harminc napon belül köteles vagyonnyilatkozatot tenni az Mötv. 2. melléklete szerinti adattartalommal.”

7. § A Nagyhuta Községi Önkormányzat Képviselő-testületének 3/2018. (III. 09.) önkormányzati rendelete a képviselő-testület és szervei Szervezeti és Működési Szabályzatáról szóló 3/2018.(III.9.) önkormányzati rendelet 46. §-a helyébe a következő rendelkezés lép:

„46. § (1) A jegyzőt a közös hivatal székhely településének polgármestere nevezi ki az Mötv. 82. § (1) bekezdése és 83. § b)-c) pontja alapján.

(2) A jegyző az Mtv. 81. § (3) bekezdésben felsoroltakon kívül

  • a) gondoskodik az önkormányzat működésével kapcsolatos feladatok ellátásáról,
  • b) ellátja a képviselő-testület, valamint a bizottságok működésének szervezési, ügyviteli tevékenységével kapcsolatos feladatokat,
  • c) tájékoztatást ad a képviselő-testületnek az önkormányzat munkáját érintő jogszabályokról,
  • d) a munkatervben foglaltak szerint tájékoztatja a testületet a közös hivatal munkájáról,
  • e) kezdeményezheti rendelet megalkotását,
  • f) végzi az önkormányzati rendeletek szakmai előkészítésével kapcsolatos feladatokat.

(3) A közös hivatal székhely településének polgármestere – a jegyzőre vonatkozó szabályok szerint – határozatlan időre aljegyzőt nevez ki a jegyző helyettesítésére, a jegyző által meghatározott feladatok ellátására.

(4) A jegyzői, aljegyzői tisztség egyidejű betöltetlensége esetén a Közös Hivatal Füzérkomlósi Kirendeltségének vezetője látja el a jegyzői feladatokat.”

8. § A Nagyhuta Községi Önkormányzat Képviselő-testületének 3/2018. (III. 09.) önkormányzati rendelete a képviselő-testület és szervei Szervezeti és Működési Szabályzatáról szóló 3/2018.(III.9.) önkormányzati rendelet VI. Fejezet címe helyébe a következő rendelkezés lép:

„VI. FEJEZET A Közös Hivatal”

9. § A Nagyhuta Községi Önkormányzat Képviselő-testületének 3/2018. (III. 09.) önkormányzati rendelete a képviselő-testület és szervei Szervezeti és Működési Szabályzatáról szóló 3/2018.(III.9.) önkormányzati rendelet 48. §-a helyébe a következő rendelkezés lép:

„48. § (1) A képviselő- testület az önkormányzat működésével, az államigazgatási ügyek döntésre való előkészítésével és végrehajtásával kapcsolatos feladatok ellátására közös önkormányzati hivatalt hoz létre Pálházai Közös Önkormányzati Hivatal elnevezéssel.

(2) A közös hivatal ügyfélfogadási rendjét, munkarendjét a 7. függelék, szervezeti felépítését a 8. függelék tartalmazza.

(3) A jegyző felelős a közös hivatal költségvetési szervként való működéséből fakadó szabályozási kötelezettség teljesítéséért. A közös hivatal Szervezeti és Működési Szabályzatát a közös hivatalhoz tartozó önkormányzatok képviselő-testületei határozattal fogadják el.”

10. § (1) A Nagyhuta Községi Önkormányzat Képviselő-testületének 3/2018. (III. 09.) önkormányzati rendelete a képviselő-testület és szervei Szervezeti és Működési Szabályzatáról szóló 3/2018.(III.9.) önkormányzati rendelet 2. melléklete a 3. melléklet szerint módosul.

(2) A Nagyhuta Községi Önkormányzat Képviselő-testületének 3/2018. (III. 09.) önkormányzati rendelete a képviselő-testület és szervei Szervezeti és Működési Szabályzatáról szóló 3/2018.(III.9.) önkormányzati rendelet 2. melléklet 5. függeléke a 4. melléklet szerint módosul.

(3) A Nagyhuta Községi Önkormányzat Képviselő-testületének 3/2018. (III. 09.) önkormányzati rendelete a képviselő-testület és szervei Szervezeti és Működési Szabályzatáról szóló 3/2018.(III.9.) önkormányzati rendelet az 1. melléklet szerinti 2. melléklet 7. függelékkel egészül ki.

(4) A Nagyhuta Községi Önkormányzat Képviselő-testületének 3/2018. (III. 09.) önkormányzati rendelete a képviselő-testület és szervei Szervezeti és Működési Szabályzatáról szóló 3/2018.(III.9.) önkormányzati rendelet a 2. melléklet szerinti 2. melléklet 8. függelékkel egészül ki.

11. § Hatályát veszti a Nagyhuta Községi Önkormányzat Képviselő-testületének 3/2018. (III. 09.) önkormányzati rendelete a képviselő-testület és szervei Szervezeti és Működési Szabályzatáról szóló 3/2018.(III.9.) önkormányzati rendelet

12. § Ez a rendelet 2021. október 1-jén lép hatályba.

1. melléklet

7. függelék a 3/2018. (III.9.) önkormányzati rendelethez

A Közös Hivatal munkarendje, ügyfélfogadási rendje

Munkarend:

Pálháza székhelyen:

Hétfő-Csütörtök: 7.30-16.00

Péntek: 07.30-13.30

Füzérkomlósi kirendeltségen:

Hétfő-Csütörtök: 07.15-15.45

Péntek: 07.15-13.15

Kishutai kirendeltségen:

Hétfő-Csütörtök: 7.30-16.00

Péntek: 07.30-13.30

Hollóházai kirendeltségen:

Hétfő-Csütörtök: 7.30-16.00

Péntek: 07.30-13.30

Ügyfélfogadás:

Pálháza székhelyen:

Hétfő: Nincs ügyfélfogadás

Kedd: 8.00-12.00 óráig

Szerda: 8.00-16.00 óráig

Csütörtök: 8.00-12.00 óráig

Péntek: Nincs ügyfélfogadás

Pénztári órák: kedd: 10.00-12.00 óráig

csütörtök: 10.00-12.00 óráig

Füzérkomlósi kirendeltségen:

Hétfő: 13.00-15.00 óráig

Kedd: 08.00-12.00 óráig

Szerda: 08.00-12.00; 13.00-15.00 óráig

Csütörtök: 08.00-12.00 óráig

Péntek: Nincs ügyfélfogadás

Pénztári órák: szerda: 08.00-12.00 óráig

csütörtök: 08.00-12.00 óráig

Kishutai kirendeltségen:

Hétfő: Nincs ügyfélfogadás

Kedd: 8.00-12.00 óráig

Szerda: 8.00-16.00 óráig

Csütörtök: 8.00-12.00 óráig

Péntek: Nincs ügyfélfogadás

Pénztári órák: kedd: 10.00-12.00 óráig

csütörtök: 10.00-12.00 óráig

Hollóházai kirendeltségen:

Hétfő: Nincs ügyfélfogadás

Kedd: 8.00-12.00 óráig

Szerda: 8.00-16.00 óráig

Csütörtök: 8.00-12.00 óráig

Péntek: Nincs ügyfélfogadás

Pénztári órák: kedd: 10.00-12.00 óráig

csütörtök: 10.00-12.00 óráig

A tisztségviselők ügyfélfogadási rendje:

Jegyző:

Pálházai Közös Önkormányzati Hivatal

3994 Pálháza, Dózsa György út 151.

kedd:14.00 - 16.00 óráig

Kirendeltség vezető (a kirendeltség településein):

Pálházai Közös Önkormányzati Hivatal Füzérkomlósi Kirendeltsége

3997 Füzérkomlós Dr. Molnár út 20.

Hétfő 13.00-14.00 óráig

Bózsva Község Önkormányzata

3994 Bózsva, Dózsa György út 21.

Csütörtök: 14.30-15.30 óráig

Nyíri Község Önkormányzata

3995 Nyíri, Dózsa György út 2.

Kedd: 14.30-15.30 óráig

Pusztafalu Község Önkormányzata

3995 Pusztafalu, Fő út 68.

Kedd: 10.00-12:00 óráig

Kirendeltség vezető (a kirendeltség településein)

Pálházai Közös Önkormányzati Hivatal Kishutai Kirendeltsége

3994 Pálháza, Dózsa György út 34.

Hétfő: 13:00-14:00 óráig

Filkeháza Községi Önkormányzat

3994 Filkeháza, Rózsa Ferenc út 46.

Kedd: 9:30-10:30 óráig

Füzérkajata Községi Önkormányzat

3994 Füzérkajata, Dózsa György út 41.

Kedd: 11:00-12:00 óráig

Kishuta Községi Önkormányzat

3994 Kishuta, Kossuth Lajos út 51.

Csütörtök: 9:30-10:30 óráig

Nagyhuta Községi Önkormányzat

3994 Nagyhuta, Petőfi Sándor út 10.

Csütörtök: 11:00-12:00 óráig

Kirendeltség vezető

Pálházai Közös Önkormányzati Hivatal Hollóházai Kirendeltsége

Hétfő: 13:00-14:00 óráig”

2. melléklet

8. függelék a 3/2018. (III.9.) önkormányzati rendelethez

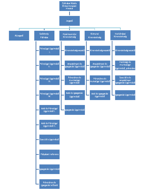
A Közös Hivatal szervezeti tagolása

kép: /download/1078/resources/EJR_7945986-EJR_5842855-base64img.png

3. melléklet

1. A Nagyhuta Községi Önkormányzat Képviselő-testületének 3/2018. (III. 09.) önkormányzati rendelete a képviselő-testület és szervei Szervezeti és Működési Szabályzatáról szóló 3/2018.(III.9.) önkormányzati rendelet 2. melléklet 1. pontja helyébe a következő pont lép:

„1. Nagyhuta Községi Önkormányzat Képviselő-testületének a pénzben és természetben nyújtható szociális ellátásokról szóló 7/2020.(VIII.24.) önkormányzati rendeletében foglaltak alapján a képviselő-testület polgármesterre átruházott hatáskörei:

  • a) rendkívüli települési támogatás (kivéve szociális célú tűzifa támogatás) megállapítása, megszüntetése, felülvizsgálata, a jogosulatlanul és rosszhiszeműen igénybe vett ellátás visszatérítésére való kötelezés továbbá a megtérítés és a kamat összegének a méltányosságból való elengedése, csökkentése, illetve részletekben történő visszafizettetése,
  • b) születési támogatás megállapítása,
  • c) köztemetés elrendelése, megtérítésre való kötelezés és a megtérítési kötelezettség alóli mentesítés.”

4. melléklet

1. A Nagyhuta Községi Önkormányzat Képviselő-testületének 3/2018. (III. 09.) önkormányzati rendelete a képviselő-testület és szervei Szervezeti és Működési Szabályzatáról szóló 3/2018.(III.9.) önkormányzati rendelet 2. melléklet 5. függeléke a következővel egészül ki:

„1.20 062020 Településfejlesztési projektek és támogatásuk”