Farmos község képviselő-testületének 7/2015(X.28.) önkormányzati rendelete
Farmos Község Önkormányzata Szervezeti és Működési Szabályzatáról
Hatályos: 2019. 05. 29- 2021. 12. 31Farmos község képviselő-testületének 7/2015(X.28.) önkormányzati rendelete
Farmos Község Önkormányzata Szervezeti és Működési Szabályzatáról
Farmos Község Önkormányzata Képviselő-testülete (továbbiakban: képviselő-testület) Magyarország helyi önkormányzatairól szóló 2011. évi CLXXXIX. törvény (továbbiakban: Mötv.) 53. § (1) bekezdésében, kapott felhatalmazás alapján, az Alaptörvény 32. § (1) bekezdés a) pontjában meghatározott feladatkörében eljárva, a működésének részletes szabályairól következőket rendeli el:
Általános rendelkezek
1. § (1) Az Önkormányzat hivatalos megnevezése, székhelye: Farmos Község Önkormányzata (a továbbiakban: önkormányzat) 2765 Farmos, Fő tér 1.
(2) A képviselő-testület megnevezése: Farmos Község Önkormányzat Képviselő testülete (a továbbiakban: képviselő-testület).
(3) Az önkormányzat működési területe: Farmos Község közigazgatási területe.
2. § (1) Az önkormányzat jogi személy. Az önkormányzati jogokat a község választó jogosult lakossága a megválasztott képviselőkből álló képviselő –testület útján gyakorolja, amelynek 6 tagja van. A képviselők névsorát az 1. számú függelék tartalmazza.
(2) A képviselő-testületet a polgármester képviseli.
(3) A képviselő-testület szervei: polgármester, a képviselő testület bizottságai, a polgármesteri hivatal, a jegyző, továbbá a társulás.
(4) A képviselő – testület hivatalának megnevezése és székhelye: Farmosi Polgármesteri Hivatal (továbbiakban: hivatal) 2765 Farmos, Fő tér 1.
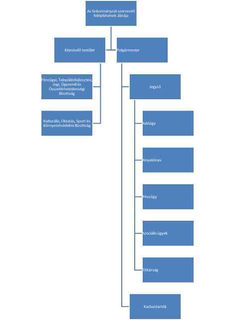
(5) Farmos Község Önkormányzat intézményeit és szervezeti felépítését a 2. számú függelék tartalmazza.
3. § (1) Farmos Község Önkormányzatának jelképei a község címere és zászlaja, leírásukat, használatuk rendjét az erről szóló önkormányzati rendelet tartalmazza.
(2) a) A község hivatalos lapjának neve: Farmosi Információk Riportok (továbbiakban: FAIR). A lapot térítésmentesen kapják meg a háztartások. A FAIR 2 havonta jelenik meg.
b) Az önkormányzat lapja tartalmazza különösen:
Az Önkormányzat feladat- és hatásköre
4. § (1) Az önkormányzati feladat –és hatáskörök a képviselő–testületet illetik meg, amelyeket önkormányzati rendeletben megállapított szabályok szerint a polgármesterre, a bizottságára, a jegyzőre, az önkormányzat testületére a Mötv.42. § -ban, (3. és 4.számú függelék tartalmazza) és a jelen rendeletben foglaltak kivételével átruházhat. A kormányzati funkciók elnevezéseit, és a kormányzati funkciók számát a (5. számú függeléke tartalmazza)
A képviselő –testület működése
5. § (1) A képviselő-testület évente jóváhagyott munkaterv alapján végzi munkáját. A munkatervben foglaltaktól a képviselő-testület eltérhet.
(2) A munkaterv összeállításához véleményt kell kérni:
a) a képviselőktől,
b) a bizottságoktól,
c) a polgármesteri hivatal tisztségviselőitől,
d) községi önkormányzat egyéb munkavállalóitól
(3) A munkaterv tartalmazza:
a) a képviselő testület üléseinek tervezett időpontjait, főbb napirendjeit,
b) a főbb napirendek előterjesztőjét,
c) azon napirendek megjelölését, melyek előkészítésénél közmeghallgatást kell tartani,
d) azon napirendek és ügyek megjelölését, melyek eldöntéséhez bizottsági állásfoglalás szükséges, a bizottság megjelölésével.
A képviselő–testület ülései
6. § (1) A képviselő testület a válaszát követő 15 napon belül alakuló ülést tart. Az alakuló ülés szabályait a Mötv. tartalmazza.
(2) A képviselő-testület rendes és rendkívüli ülést tart.
(3) A képviselő –testület üléseinek összehívásának szabályait a Mötv. tartalmazza.
(4) A képviselő-testület ülései nyilvánosak a Mötv.46. § (2) bekezdésében foglalt kivételekkel.
(5) A képviselő-testület szükség szerint, évente a jóváhagyott munkatervben foglalt, de legalább 6 ülést tart.
(6) A képviselő-testület üléseit a polgármester hívja össze és vezeti. A polgármester akadályoztatása esetén a hatáskörét a képviselő-testület tagjaiból választott alpolgármester gyakorolja.
Zárt ülés
7. § (1) A képviselő-testület
a) zárt ülést tart önkormányzati hatósági összeférhetetlenségi, méltatlansági, kitüntetési ügy tárgyalásakor, fegyelmi büntetés kiszabása, valamint vagyonnyilatkozattal kapcsolatos eljárás esetén.
b) zárt ülést tart az érintett kérésére választás, kinevezés, felmentés, vezetői megbízás adása, annak visszavonása, fegyelmi eljárás megindítása és állásfoglalást igénylő személyi ügy tárgyalásakor. A tárgyalás előtt az érintettet az ülés elnöke nyilatkozatra szólítja fel.
(2) A képviselő–testület, az üzleti érdekek védelme céljából - egyszerű szótöbbséggel döntve – zárt ülést tarthat, bármely az általa kiírt pályázat feltételeinek meghatározásakor, a pályázat tárgyalásakor, ha a nyilvános tárgyalás az önkormányzat vagy más érintett üzleti érdekét sértené.
(3) A zárt ülésen a képviselő-testület tagjai, a nem a képviselő-testület tagjai közül választott alpolgármester és a jegyző, továbbá meghívása esetén a polgármesteri hivatal ügyintézője, az érintett és a szakértő vesz részt. Törvény vagy önkormányzati rendelet előírhatja, mely esetben kötelező az érintett meghívása.
(4) A zárt ülés anyagába arra jogosulatlan személy nem tekinthet be. A zárt ülés anyagából külön törvény szerinti közérdekű adatot és közérdekből nyilvános adatot az ülés elnökének ki kell hirdetnie. A kihirdetés az önkormányzat honlapján és a Nemzeti Jogszabálytár közzététellel történik.
Meghívó
8. § (1) A munkaterv alapján tervezett ülésre szóló meghívót – az írásbeli előterjesztésekkel együtt – úgy kell kézbesíteni, hogy azt az érdekeltek az ülés időpontját megelőzően legalább 3 nappal megkapják. A munkatervben nem szereplő ülésre szóló meghívót úgy kell kézbesíteni, hogy azt legalább 24 órával előbb írásban kiadott, vagy telefonos üzenet formájában megkapják. Halasztást nem tűrő esetben aznapra is összehívható az ülés.
(2) A meghívó tartalmazza
a) az ülés helyét, idejét, az ülés jellegét;
b) a javasolt napirendi pontokat;
c) a napirendek előterjesztőit;
d) indokát abban az esetben, ha a képviselő-testületi ülést a Mötv.-ben meghatározott indítvány alapján kötelező összehívni.
(3) A képviselő-testület üléseinek meghívóit a Községi Önkormányzat hirdetőtábláján és a honlapján közzé kell tenni.
Meghívottak
9. § (1) A képviselő-testület teljes napirendjéhez tanácskozási joggal meghívott a Pest Megyei Kormányhivatal Nagykátai Járási Hivatalának vezetője, illetve az általa képviselettel meghatalmazott személy. A bizottságok nem képviselő tagjai.
(2) Eseti jelleggel, a napirendi pontra szóló tanácskozási joggal meghívottak a napirenddel érintettek, azok előadói, valamint az elterjesztő által javasolt szervezet képviselője.
(3) A képviselő-testületi ülésére a továbbiakban meghívóval meghívottak: az önkormányzat intézményvezetői, valamint azon személyek, szervek, akiknek a meghívását jogszabály teszi kötelezővé.
Ülésvezetés, tanácskozás rendje
10. § (1) A képviselő-testület ülésének az elnöke a polgármester, akadályoztatása esetén az ülés összehívására vonatkozó szabályok az irányadók.
(2) Az ülés elnökének feladatai és jogosítványai:
a) megállapítja és folyamatosan figyelemmel kíséri a határozatképességet, megnyitja és berekeszti az ülést,
b) előterjeszti a napirendi javaslatot, tájékoztatást ad a sürgősségi indítványokról,
c) napirendi pontonként vezeti a vitát, szavazásra bocsátja a döntési javaslatokat,
d) a hosszúra nyúlt vita mielőbbi lezárása érdekében indítványozza a hozzászólások időtartamának korlátozását, vagy a vita lezárását,
e) hozzászóláskor megadja, meghatározott esetben megtagadja, illetve megvonja a szót a jelen lévők bármelyike tekintetében, a képviselő-testület ezt egyszerű szótöbbséggel felülbírálhatja,
f) figyelmezteti a hozzászólót a tárgyra térésre, ha mondanivalója eltér a tárgyalt témától, vagy ha ismétli a korábban már általa, vagy más hozzászóló által elmondottakat, a figyelmeztetés eredménytelensége esetén megvonhatja a szót, amelynek következményeként az illető személy ugyanazon ügyben ismét nem szólalhat fel,
g) tárgyalási szünetet rendel el, az ülést meghatározott időre félbeszakítja, vagy berekeszti,
h) eldönti, hogy a nem tanácskozási joggal meghívottaknak egy-egy napirend tárgyalása kapcsán szót ad-e, amennyiben igen, úgy ez az öt percet nem haladhatja meg,
i) maximum 5 percben szót ad az ülésen résztvevő állampolgároknak amennyiben szólni kívánnak.
(3) Az ülés elnöke tájékoztatást ad a lejárt határidejű határozatok végrehajtásáról, a két ülés közötti eseményekről.
(4) A lejárt határidejű határozatok végrehajtásáról szóló tájékoztatást a képviselő-testület tudomásul veszi vagy amennyiben a testület nem ért egyet valamely intézkedéssel, a végrehajtás módjával, döntését határozatba foglalja.
(5) A két ülés közötti időszak fontosabb eseményeiről szóló tájékoztatást a képviselő-testület vita nélkül tudomásul veszi, vagy észrevételt tehet.
Napirend
11. § (1) A képviselő-testület az előterjesztett napirendi javaslatról vita nélkül, egyszerű szótöbbséggel dönt. A meghívóban nem szereplő napirendi pont felvételéről a képviselő-testület egyszerű szótöbbséggel dönt.
(2) Napirendi pont tárgyalásának elhalasztására az előterjesztő és bármely képviselő tehet javaslatot. Az ülés elnöke felszólítja a javaslattevőt az indoklásra, és az illetékes bizottság elnökét, vagy képviselő tagját egyetértésének, vagy egyet nem értésének kinyilvánítására. Az indítvány elfogadásáról a képviselő-testület vita nélkül egyszerű szótöbbséggel határoz.
(3) A napirendi pontokat a képviselő-testület az elfogadott sorrend szerint tárgyalja. Rendeleteket, vagy azok módosítását lehetőleg a napirendek elejére kell venni.
(4) A napirendi pont tárgyalása során bármely képviselő egy alkalommal tárgyalási szünet elrendelését kérheti. Erről a testület vita nélkül egyszerű szótöbbséggel dönt.
Előterjesztés
12. § (1) Előterjesztésnek minősül a munkatervbe, illetve a testületi ülés napirendjébe felvett rendelet-tervezet és határozati javaslat, beszámoló és tájékoztató.
(2) A testületi ülésre az előterjesztés írásban kerül benyújtásra.
Sürgősségi indítvány, képviselői önálló indítvány
13. § (1) A polgármester, a bizottságok, a képviselők, a jegyző, kezdeményezhetik valamely előterjesztés, vagy önálló indítvány sürgős megtárgyalását.
(2) A sürgősségi indítványt – rövid indoklással – legkésőbb az ülést megelőző munkanap 12:00 óráig kell a polgármesternél benyújtani.
(3) A sürgősség kérdésében a képviselő-testület vita nélkül egyszerű szótöbbséggel dönt.
(4) A napirendre felvett ügyekkel össze nem függő képviselői önálló indítványt a polgármesterhez kell, a rendes ülés napját megelőzően legalább 3 nappal írásban beterjeszteni.
Módosító javaslat
14. § (1) A polgármester, a képviselők, a jegyző, a napirend előterjesztője a rendelet-tervezethez és határozati javaslathoz módosító javaslatokat tehet.
(2) A rendelet-tervezetekhez a módosító javaslatot írásban kell eljuttatni a polgármesterhez az ülést megelőző nap 12:00 óráig.
(3) A határozati javaslat módosítására szóban, a szavazás megtörténte előtt is sor kerülhet.
Napirend tárgyalása
15. § (1) Bármelyik képviselő maximum 5 perces időtartamú, napirend előtti felszólalásra kérhet lehetőséget az ülés elnökétől. Amennyiben az elnök a lehetőséget megtagadja a képviselő kérésére a felszólalás tárgyában a képviselő-testület vita nélkül határoz. A felszólaláshoz kapcsolódóan legfeljebb egy képviselő mellette és egy képviselő ellene kaphat szót 2-2 percre, vitának és határozathozatalnak helye nincs.
(2) A napirenddel kapcsolatban az előterjesztőhöz a képviselők és a tanácskozási joggal meghívottak kérdéseket intézhetnek.
(3) A kérdések elhangzása után a válaszadás - amely legfeljebb 5 perc lehet -, majd a (2) bekezdésben említett személyek hozzászólása következik. Ha ugyanaz a személy, ugyanazon napirenddel kapcsolatban másodszor is szólásra jelentkezik, az ülés elnöke a második hozzászólást 2 percre korlátozhatja.
(4) Személyes megjegyzést tehet – legfeljebb 2 perces időtartamban – a vita lezárása után, de még a szavazás előtt az a képviselő, aki a vita során az őt ért – megítélése szerint – méltatlan kritikát kíván kivédeni, illetve, aki álláspontjával összefüggésben keletkezett félreértést szeretne tisztázni.
(5) A vita lezárására a hozzászólások időtartamának korlátozására bármelyik képviselő javaslatot tehet. E javaslatról a testület vita nélkül határoz. A napirend vitáját az előterjesztő foglalja össze, egyúttal reagál az elhangzott észrevételekre.
(6) Az ülés elnöke a vita lezárása után előbb a módosító indítványt, majd az eredeti javaslatot teszi fel szavazásra.
Szavazás
16. § (1) A döntési javaslat elfogadására a Mötv. rendelkezései az irányadóak.
(2) A javaslat elfogadásához egyszerű szótöbbséget igénylő döntésnél – eltérő rendelkezés hiányában – a jelenlévő képviselők több mint felének igen szavazata szükséges.
(3) Minősített többséggel kell meghozni a döntést azokban az esetekben, amikor a Mötv. arról rendelkezik, melyhez a megválasztott képviselők több mint felének, vagyis 4 képviselőnek az igen szavazata szükséges. Ezek az esetek az Mötv. 50. §-ában rögzítetteken kívül:
a) a rendelet 4. § (5) bekezdésében felsorolt ügyekben való döntés,
b) hatáskör gyakorlás átruházása és visszavonása ügyében való döntés,
c) fegyelmi ügyben való döntés,
d) kitüntetések, elismerések adományozása ügyében való döntés.
(4) A képviselő-testület döntéseit nyílt szavazással, kézfelemeléssel hozza.
(5) a)A képviselő-testület név szerint szavaz az önkormányzati képviselők egynegyedének indítványára, továbbá név szerinti szavazást rendelhet el. Ugyanazon döntési javaslat esetében egy alkalommal lehet név szerinti szavazást javasolni. Nem lehet név szerinti szavazást tartani a bizottság létszáma és összetétele tekintetében, valamint a tanácskozások lefolytatásával összefüggő (ügyrendi javaslatot tartalmazó) kérdésekben. Név szerinti szavazás
b) bármely képviselő indítványára egyszerű többséggel rendelhető el.
(6) név szerinti szavazás esetén a jegyző ABC sorrendben felolvassa a névsort, a képviselő válaszát „igen”-nel, „nem”-mel, vagy “tartózkodom”-mal adja meg. A választ tartalmazó névsor a jegyzőkönyv melléklete.
(7) Titkos szavazást kell tartani Mötv. 46. § (2) bekezdésében foglalt ügyekben. Titkos szavazásra javaslatot tehet bármelyik képviselő.
(8) A titkos szavazásnál 3 tagú szavazatszámláló bizottság jár el. A szavazás borítékba helyezett szavazó lapon, urna igénybevételével történik, a titkos szavazásról külön jegyzőkönyv készül.
17. § (1) A képviselő személyes érintettségére, azzal kapcsolatos bejelentési kötelezettségére, a döntésből történő kizárásra a Mötv. 49. §. rendelkezései az irányadóak.
(2) Ha a személyes érintettségét nem jelenti be és köztudomású vagy a képviselő-testület azt megállapítja, a képviselő-testület határozatban rögzíti, hogy a képviselő a törvényben előírt kötelezettségének nem tett eleget. A személyes érintettségre vonatkozó bejelentési kötelezettség elmulasztásának jogi következménye a döntés érvénytelensége, abban az esetben, mennyiben előnye származik.
A képviselő-testület döntései
18. § (1) A képviselő-testület:
a) rendeletet alkot,
b) határozatot hoz,
c) alakszerű határozat nélkül dönt, a szavazati arányok rögzítésével:
Rendeletalkotás
19. § (1) A rendelet-tervezetet és annak indokolását és a hatásvizsgálat eredményét a Farmosi Polgármesteri Hivatal munkatársai készítik elő és a polgármester terjeszti a képviselő-testület elé.
(2) A rendelet-tervezetet a jegyző törvényességi véleményével együtt véleményezés céljából valamennyi tárgykör szerint érintett bizottság elé kell terjeszteni.
(3) A rendelet-tervezetet társadalmi egyeztetésre kell bocsátani, melynek keretében az állampolgárok, a nem állami és nem önkormányzati szervek, szervezetek a rendelet-tervezettel kapcsolatosan véleményt nyilváníthatnak az önkormányzat honlapján, vagy a farmos.polg@upcmail.hu e-mail címen.
Jegyzőkönyv
20. § (1) A képviselő-testületi ülés jegyzőkönyvét 15 napon belül el kell készíteni és megküldeni:
a) a Pest Megyei Kormányhivatalnak,
(2) A jegyzőkönyv tartalmára a Mötv. rendelkezései az irányadóak.
(3) A jegyzőkönyvet a polgármester, jegyző és egy hitelesítő írja alá, egyidejűleg a jegyző gondoskodik a végrehajtásban érintettek értesítéséről, határozati kivonat formájában.
(4) A képviselő-testület üléséről készült jegyzőkönyv, a képviselő-testület előterjesztései, döntései a jegyző hivatali helyiségében az önkormányzat honlapján, és a Községi Könyvtárban hozzáférhetőek.
(5) A képviselő-testületi ülésről hangfelvétel készül, melynek megőrzéséről a jegyző gondoskodik.
(6) A közérdekű adat megismerésére irányuló kérelmet legfeljebb 15 napon belül teljesíti önkormányzati ügyekben a polgármester, államigazgatási ügyekben a jegyző.
Interpelláció, kérdések
21. § (1) A települési képviselő a képviselő-testület ülésén a napirend tárgyalását követően a:
a) polgármestertől,
b) alpolgármestertől,
c) jegyzőtől,
d) bizottság elnökeitől,
e) intézmények vezetőitől,
önkormányzati ügyekben felvilágosítást kérhet, amelyre az ülésen – vagy legkésőbb 15 napon belül írásban – érdemi választ kell adni.
(2) Az interpellációt az ülés napját megelőzően legalább 3 nappal a polgármesternél kell írásban benyújtani. A bejelentésnek tartalmaznia kell:
a) az interpelláló nevét,
b) interpellált személyt és beosztását,
c) az interpelláció tárgyát,
d) annak feltüntetését, hogy az interpellációt szóban is elő kívánja-e adni.
(3) Az interpellálót megilleti az írásbeli bejelentés mellett a szóbeli kiegészítés joga is.
(4) Az interpellációra a testületi ülésen – lehetőség szerint – választ kell adni, vagy legkésőbb írásban 15 napon belül. Ha a képviselő a választ nem fogadja el, annak elfogadásáról a testület vita nélkül dönt. Ha a testület sem fogadja el a választ, az ügyet az ülés elnöke, az illetékes bizottság véleményezésére utalja.
(5) Ugyanazon ténybeli alapból ismételten interpellálni egy éven belül nem lehet.
(6) Amennyiben az interpellációra 15 napon belül írásban történik a válaszadás, annak elfogadásáról, vagy el nem fogadásáról a (4) bekezdésben szabályozott módon a következő rendes ülésen vissza kell térni.
22. § (1) A képviselő a napirendek tárgyalását követően a 19. § (1) bekezdésében foglaltakhoz kérdést intézhet.
Települési képviselő
23. § (1) A települési képviselő a település egészéért vállalt felelősséggel képviseli a választók érdekeit.
(2) A képviselőt az Önkormányzati törvényben és az SZMSZ-ben rögzített jogok és kötelezettségek illetik meg és terhelik. Jogaik és kötelezettségeik azonosak.
(3) A képviselő kötelezettségei:
a) köteles tevékenyen részt venni a képviselőtestület munkájában,
b) olyan magatartást tanúsít, amely méltóvá teszi a közéleti tevékenységre, a választók bizalmára,
c) kapcsolatot tart a választópolgárokkal, különböző önszerveződő lakossági közösségekkel,
d) sürgős, azonnali intézkedést igénylő közérdekű ügyben a jegyző útján kezdeményezheti a polgármesteri hivatal intézkedését, amelyre a hivatal 15 napon belül érdemi választ köteles adni,
e) írásban, vagy szóban bejelenti, ha a képviselő-testület, vagy bizottságának ülésén, vagy egyéb megbízatásának teljesítésében akadályoztatva van,
f) jelzi a polgármesternek bármilyen jellegű összeférhetetlenségi ok felmerülését,
g) eskütételét követően 3 hónapon belül köteles részt venni a kormányhivatal által szervezett képzésen.
Méltatlanság
24. § (1) Méltatlanság miatt a képviselő-testület határozatával megszünteti annak az önkormányzati képviselőnek a megbízatását,
a) akit szándékos bűncselekmény miatt jogerősen szabadságvesztésre ítéltek;
b) akinek az állammal, önkormányzattal szemben - a lehetséges jogorvoslati eljárások kimerítését követően - köztartozása áll fenn, és azt az erről szóló értesítés kézhezvételétől számított hatvan napon belül - részletfizetés vagy fizetési halasztás esetén az ezt engedélyező határozat rendelkezéseinek megfelelően - nem rendezi;
c) akinek a gazdasági társaságokról szóló törvény rendelkezései alapján a felszámolás során ki nem elégített követelésekért a bíróság jogerősen megállapította a felelősségét és a bírósági határozat szerinti helytállási kötelezettségét nem teljesítette;
d) aki a vele szemben megindított bírósági eljárást lezáró jogerős bírósági döntés végrehajtását akadályozza, vagy azt neki felróható módon elmulasztja;
e) aki a 30. §-ban szabályozott összeférhetetlenségi okot nem hozza a képviselő-testület tudomására.
(2) Az önkormányzati képviselő köteles az (1) bekezdés a)-e) pontjában foglaltakról, a jogerős ítélet kézhezvételétől vagy az (1) bekezdés c) és d) pontjában foglaltak beálltától számított három napon belül tájékoztatni a képviselő-testületet és a Pest Megyei Kormányhivatalt.
(3) A büntetőeljárásról szóló törvényben foglaltakra figyelemmel az eljáró bíróság az önkormányzati képviselő bűnösségét megállapító jogerős ítélet meghozataláról haladéktalanul tájékoztatja a képviselő-testületet és a Pest Megyei Kormányhivatalt.
(4) Az önkormányzati képviselő megválasztásától számított harminc napon belül köteles kérelmezni felvételét az adózás rendjéről szóló törvényben meghatározott köztartozásmentes adózói adatbázisba (a továbbiakban: adatbázis). Az önkormányzati képviselő az adatbázisba történő felvételére irányuló kérelme benyújtásának hónapját követő hónap utolsó napjáig köteles a képviselő-testületnél igazolni az adatbázisba való felvételének megtörténtét. Amennyiben az állami adóhatóság az adatbázisba történő felvételt követően megállapítja, hogy az önkormányzati képviselő az adatbázisba történő felvétel feltételeinek nem felel meg, az adatbázisból törli, amelyről írásban értesíti a képviselő-testületet és a Pest Megyei Kormányhivatalt.
(5) A méltatlansági eljárásra egyebekben a Mötv 37. § (2)-(7) bekezdésében foglaltakat kell megfelelően alkalmazni.
A képviselők díjazása
25. § (1) A képviselők díjazásáról külön önkormányzati rendelet rendelkezik.
Bizottságok
26. § (1) A bizottság elnökének és tagjainak a jogállását, a bizottság összetételét a Mötv. 57-59. §-ai szabályozzák.
(2) A képviselő-testület bizottságai előkészítő, véleményező, javaslattevő, szervező és ellenőrzés feladatokat ellátó – képviselő-testület által döntési jogkörrel felruházható – egymással mellérendeltségi viszonyban álló önkormányzati szervek. A képviselő-testület állandó, vagy ideiglenes bizottságot hozhat létre.
(3) A képviselő-testület az ideiglenes bizottságot meghatározott időre, vagy feladat elvégzésére hozza létre, amely ezt követően megszűnik.
(4) A bizottság elnökét és tagjainak több mint felét a települési képviselők közül kell választani.
27. § (1) A bizottságok belső működési szabályait a jogszabályok keretei között és e rendeletben foglaltaknak megfelelően saját maguk határozzák meg.
(2) A bizottságok tagjait a képviselő-testület választja. A bizottságok szakértők segítségét vehetik igénybe a jogszabályokban biztosított keretek között. A bizottsági ülésen a szakértők tanácskozási joggal vesznek részt.
(3) A bizottságok képviselő és nem képviselő tagjainak jogai és kötelezettségei a bizottsági működéssel összefüggésben azonosak.
(4) A bizottság tagjaira javaslatot tehet a polgármester és bármely képviselő.
28. § (1) A bizottság ülése nyilvános. A zárt ülésre a képviselő-testületre vonatkozó szabályokat kell alkalmazni
29. § (1) A bizottság döntését határozatként jeleníti meg.
Polgármester
30. § (1) A polgármester jogállását a Mötv. szabályozza. A polgármester tisztségét főállásban látja el.
(2) A polgármester tekintetében a képviselőtestület gyakorolja a munkáltatói jogok közül a következőket:
a) illetmény megállapítása,
b) jutalmazás,
c) összeférhetetlenség kimondása,
d) fegyelmi eljárás megindítása és fegyelmi büntetés kiszabása,
e) anyagi felelősség megállapítása,
f) szabadság felhasználása.
(3) A polgármester bruttó 1.000.000.- forintig vállalhat kötelezettséget a jóváhagyott költségvetési előirányzatok terhére a képviselő-testület felhatalmazása alapján, melyről a következő ülésen tájékoztatja a képviselő-testületet.
(4) A képviselő-testület polgármesterre átruházott hatásköre: (lásd az SZMSZ 3. számú mellékletében)
(5) A polgármester a képviselő-testület utólagos tájékoztatása mellett, a Mötv. 42. §-ában meghatározott ügyek kivételével dönthet a két ülés közötti időszakban felmerülő, halaszthatatlan, a képviselő-testület hatáskörébe tartozó alábbi önkormányzati ügyekben:
a) krízíshelyzetbe került személy részére lakás biztosítása
b) közbeszerzési eljárásokban hiánypótlás, felmerült kérdésre válasz nyújtása
(6) A képviselő-testület a polgármester jutalmazására vonatkozó javaslattételi jogot a Pénzügyi, Településfejlesztési, Jogi, Ügyrendi és Összeférhetetlenségi Bizottságra ruházza.
Összeférhetetlenség
31. § (1) Farmos Község polgármestere tudományos, oktatói, lektori, szerkesztői, művészeti és jogi oltalom alá eső szellemi tevékenység kivételével egyéb, munkavégzésre irányuló jogviszonyt nem létesíthet, más kereső foglalkozást nem folytathat, nem lehet gazdasági társaság személyesen közreműködő tagja.
(2) A polgármesterre megfelelően alkalmazni kell az önkormányzati képviselőre vonatkozó összeférhetetlenségi, méltatlansági, vagyonnyilatkozat-tételi szabályokat azzal, hogy a polgármester nem lehet más önkormányzatnál polgármester, alpolgármester, települési önkormányzati képviselő, megyei közgyűlés elnöke, alelnöke.
32. § A polgármesteri tisztség ellátásával kapcsolatos egyéb rendelkezéseket a közszolgálati tisztviselőkről szóló törvény állapítja meg.
Alpolgármester
33. § (1) Az alpolgármester választására és tisztsége megszűnésére a Mötv. szabályai az irányadóak.
(2) A képviselő-testület a polgármester helyettesítésére, munkájának segítésére, egyes önkormányzati feladatok ellátására egy társadalmi megbízatású alpolgármestert választ.
Jegyző
34. § (1) A jegyző kinevezésére a Mötv. rendelkezései az irányadóak.
(2) A polgármesteri hivatalt a jegyző vezeti. A jegyző gyakorolja a munkáltatói jogokat a polgármesteri hivatal köztisztviselői tekintetében.
Polgármesteri Hivatal
35. § (1) A község önkormányzata képviselő-testülete, a testületek és tisztségviselők munkájának segítésére, az önkormányzati feladatok végrehajtására egységes hivatalt hoz létre.
(2) A hivatal vezetője a jegyző.
(3) A Polgármesteri Hivatal működésére és feladataira vonatkozó részletes szabályokat a képviselő-testület által jóváhagyott szervezeti és működési szabályzat tartalmazza. (SZMSZ)
(4) A kiadmányozás rendjét külön szabályzat tartalmazza.
(5) A hivatal létszámát a költségvetési rendelet és a hivatal szervezeti és működési szabályzata tartalmazza.
(6) A Farmosi Polgármesteri Hivatal ellátja a testületi döntések és a tisztségviselők döntéseinek előkészítését, a testületi ülések jegyzőkönyvének elkészítését, postázását, a testületi és tisztségviselői döntéshozatalhoz kapcsolódó nyilvántartási, sokszorosítási, postázási és gazdálkodásával kapcsolatos nyilvántartási, iratkezelési feladatokat.
Helyi népszavazás, népi kezdeményezés
36. § A helyi népszavazás és népi kezdeményezés szabályait külön önkormányzati rendelet tartalmazza.
Közmeghallgatás
37. § (1) A képviselő-testület évente egy alkalommal közmeghallgatást tart.
(2) A közmeghallgatás helyéről, idejéről, az ismertetésre vagy tárgyalásra kerülő tárgykörökről legalább 15 nappal előbb értesíteni, tájékoztatni kell a lakosságot.
(3) A tájékoztatás a „Meghívó” a községi önkormányzat honlapján, illetve a Farmos Önkormányzat hirdetőtábláján történő kifüggesztéssel történik. A közmeghallgatás meghívóját a FAIR hivatalos lapjában is közzé kell tenni.
(4) A közmeghallgatáson felvetett kérdésekre, javaslatokra lehetőleg azonnal, de legkésőbb 15 napon belül írásban választ kell adni.
Az önkormányzat gazdasági alapjai
38. § (1) A képviselő-testület a költségvetés elkészítésének és végrehajtásának szabályait, az önkormányzat éves költségvetését, módosítását, valamint az önkormányzat vagyonát és az ezzel való gazdálkodás szabályait külön rendeletekben állapítja meg.
(2) Az önkormányzat intézményeinek ellenőrzését a polgármester, a jegyző által vezetett hivatal útján látja el, illetve biztosítja.
Záró rendelkezések
39. § (1) Ez a rendelet 2015. november 01.-én lép hatályba. A rendelet kihirdetéséről a jegyző gondoskodik.
(2) Hatályát veszti Farmos Község Önkormányzata képviselő-testülete szervezeti és működési szabályzatáról szóló 8/2011. (V.26.) önkormányzat rendelete, valamint az azt módosító 2/2012. (II.01.) önkormányzati rendelete, 11/2014. (XI.25.) önkormányzati rendelete.
1. melléklet
1. településfejlesztés, településrendezés;
2. településüzemeltetés (köztemetők kialakítása és fenntartása, a közvilágításról való gondoskodás, kéményseprő- ipari szolgáltatás biztosítása, a helyi közutak és tartozékainak kialakítása és fenntartása, közparkok és egyéb közterületek kialakítása és fenntartása, gépjárművek parkolásának biztosítása);
3. a közterületek, valamint az önkormányzat tulajdonában álló közintézmény elnevezése;
4. egészségügyi alapellátás, az egészséges életmód segítését célzó szolgáltatások;
5. környezet-egészségügy (köztisztaság, települési környezet tisztaságának biztosítása, rovar- és rágcsálóirtás);
6. óvodai ellátás;
7. kulturális szolgáltatás, különösen a nyilvános könyvtári ellátás biztosítása; előadó-művészeti szervezet támogatása, a kulturális örökség helyi védelme; a helyi közművelődési tevékenység támogatása;
8. gyermekjóléti szolgáltatások és ellátások;
8a. szociális szolgáltatások és ellátások, amelyek keretében települési támogatás állapítható meg,
9. lakás- és helyiséggazdálkodás;
10. a területén hajléktalanná vált személyek ellátásának és rehabilitációjának, valamint a hajléktalanná válás megelőzésének biztosítása;
11. helyi környezet- és természetvédelem, vízgazdálkodás, vízkárelhárítás;
12. honvédelem, polgári védelem, katasztrófavédelem, helyi közfoglalkoztatás;
13. helyi adóval, gazdaságszervezéssel és a turizmussal kapcsolatos feladatok;
14. a kistermelők, őstermelők számára – jogszabályban meghatározott termékeik – értékesítési lehetőségeinek biztosítása, ideértve a hétvégi árusítás lehetőségét is;
15. sport, ifjúsági ügyek;
16. közreműködés a település közbiztonságának biztosításában;
17. hulladékgazdálkodás;
18. víziközmű-szolgáltatás, amennyiben a víziközmű-szolgáltatásról szóló törvény rendelkezései szerint a helyi önkormányzat ellátásért felelősnek minősül.
Az 1. pontban foglalt feladatokat az önkormányzat az anyagi lehetőségeinek függvényében, a lakossági igények alapján látja el. A feladatok ellátása az önkormányzati, illetve az önkormányzati társulási fenntartású intézményei útján történik.
2. melléklet
3. melléklet
1. függelék a 3. melléklethez
1. Polgármester: Horváth László
Alpolgármester: Böjti Károlyné
Képviselő - testület:
|
||
|---|---|---|
1 |
Kollár Ferenc |
Pénzügyi, Településfejlesztési, Jogi, Ügyrendi és Összeférhetetlenségi Bizottság- elnöke |
2 |
Fehér Ágnes |
Kulturális, Oktatás, Sport és Környezetvédelmi Bizottság - elnöke |
3 |
Kasza Tamás |
|
4 |
Tóth Szilvia |
|
5 |
Ferenczné Deák Katalin |
2. ABC sorrendes felsorolás
Böjti Károlyné alpolgármester
Fehér Ágnes képviselő
Ferenczné Deák Katalin képviselő
Horváth László polgármester
Kasza Tamás képviselő
Kollár Ferenc képviselő
Tóth Szilvia képviselő
2. függelék a 3. melléklethez

3. függelék a 3. melléklethez
1. a rendeletalkotás;
2. szervezetének kialakítása és működésének meghatározása, a törvény által hatáskörébe utalt választás, kinevezés, vezetői megbízás;
3. a helyi népszavazás elrendelése, kitüntetések és elismerő címek alapítása;
4. a gazdasági program, a hitelfelvétel, a kötvénykibocsátás, a kölcsönfelvétel vagy más adósságot keletkeztető kötelezettségvállalás, alapítványi forrás átvétele és átadása;
5. önkormányzati társulás létrehozása, megszüntetése, abból történő kiválás, a társulási megállapodás módosítása, társuláshoz, érdekképviseleti szervezethez való csatlakozás, abból történő kiválás;
6. megállapodás külföldi önkormányzattal való együttműködésről, nemzetközi önkormányzati szervezethez való csatlakozás, abból történő kiválás;
7. intézmény alapítása, átszervezése, megszüntetése;
8. közterület elnevezése, köztéri szobor, műalkotás állítása;
9. eljárás kezdeményezése az Alkotmánybíróságnál;
10. a bíróságok ülnökeinek megválasztása;
11. állásfoglalás intézmény átszervezéséről, megszüntetéséről, ellátási, szolgáltatási körzeteiről, ha a szolgáltatás a települést is érinti;
12. a települési képviselő, polgármester méltatlansági és a vagyonnyilatkozati eljárással kapcsolatos, továbbá összeférhetetlenségi ügyében való döntés;
13. az önkormányzati képviselői megbízatás megszűnéséről való döntés, ha a képviselő egy éven át nem vesz részt a képviselő-testület ülésén;
14. a településfejlesztési eszközök és a településszerkezeti terv jóváhagyása;
15. területszervezési kezdeményezés;
16. a helyi önkormányzat tulajdonában álló nemzeti vagyon tulajdonjogának az állam vagy más helyi önkormányzat javára történő ingyenes átruházására, ilyen vagyon ingyenes átvételére vonatkozó döntés,
17. amit törvény a képviselő-testület át nem ruházható hatáskörébe utal.
4. függelék a 3. melléklethez
1. Pénzügyi, Településfejlesztési, Jogi, Ügyrendi és Összeférhetetlenségi Bizottság,
2. Kulturális, Oktatás, Sport és Környezetvédelmi Bizottság.
5. függelék a 3. melléklethez
1. Farmos Község Önkormányzata
2. Farmos Községi Óvoda
3. Farmosi Polgármesteri Hivatal
6. függelék a 3. melléklethez
7. függelék a 3. melléklethez
8. függelék a 3. melléklethez
a) Pénzügyi, Településfejlesztési, Jogi, Ügyrendi és Összeférhetetlenségi Bizottság : 5 fő
b) Kulturális, Oktatás, Sport és Környezetvédelmi Bizottság : 5 fő
Farmos község Önkormányzata Képviselő-testületének 8/2019. (V.29.) számú önkormányzati rendelete 1. §-ával megállapított szöveg.