Rétközberencs Község Önkormányzata Képviselő-testületének 5/2024. (X. 8.) önkormányzati rendelete
a Képviselő-testület szervezeti és működési szabályzatáról
Hatályos: 2024. 10. 09Rétközberencs Község Önkormányzata Képviselő-testületének 5/2024. (X. 8.) önkormányzati rendelete
a Képviselő-testület szervezeti és működési szabályzatáról
Rétközberencs Község Önkormányzata Képviselő-testülete az Alaptörvény 32. cikk (2) bekezdésében meghatározott eredeti jogalkotói hatáskörében, az Alaptörvény 32. cikk (1) bekezdés d) pontjában meghatározott feladatkörében eljárva a következőket rendeli el:
1. Az önkormányzat, a képviselő-testület és szervei elnevezése, bélyegzői, jelképei
1. § (1) Az önkormányzat hivatalos elnevezése: Rétközberencs Község Önkormányzata (továbbiakban: Önkormányzat) Székhelye: Rétközberencs, Fő út 33.
(2) Az Önkormányzat Képviselő-testületének elnevezése: Rétközberencs Község Önkormányzata Képviselő- testülete (továbbiakban: Képviselő-testület) Székhelye: Rétközberencs, Fő út 33.
(3) A Képviselő-testület Bizottságának elnevezése: Rétközberencs Község Önkormányzata Képviselő-testületének Ügyrendi Bizottsága (továbbiakban: Ügyrendi Bizottság) Székhelye: Rétközberencs, Fő út 33.
(4) A Képviselő-testület hivatalának elnevezése: Szabolcsveresmarti Közös Önkormányzati Hivatala (továbbiakban: Önkormányzati Hivatal) Székhelye: 4496 Szabolcsveresmart, Kossuth út 80.
(5) Az önkormányzat további szervei:
a) Szabolcsveresmarti Közös Önkormányzati Hivatal Jegyzője (továbbiakban: Jegyző)
b) Az önkormányzat társulásai, melynek megnevezését az 1. melléklet tartalmazza.
(6) A Képviselő-testület körbélyegzője középen tartalmazza a Magyar Köztársaság címerét, körben a „Rétközberencs Község Önkormányzatának Képviselő-testülete ” feliratot.
(7) A Polgármester körbélyegzője középen tartalmazza a Magyar Köztársaság címerét, körben a „Rétközberencs Község Polgármestere ” feliratot.
(8) Az Önkormányzati Hivatal körbélyegzője középen tartalmazza a Magyar Köztársaság címerét, körben a „Szabolcsveresmarti Közös Önkormányzati Hivatal” feliratot és sorszámát.
(9) A Képviselő-testület névjegyzékét a 2. melléklet tartalmazza.
2. § Az Önkormányzat honlapjának címe: www.retkozberencs.hu.
2. A Képviselő-testület feladat – és hatásköre
3. § (1) Az önkormányzati feladatok ellátását a Képviselő-testület és szervei biztosítják.
(2) Az önkormányzat kötelező és önként vállalt feladatait a 3. melléklet tartalmazza.
(3) Az önkormányzat szakmai alaptevékenységei kormányzati funkció szerinti megjelölését a rendelet 4. melléklete tartalmazza.
(4) A Képviselő-testület egyes hatásköreinek átruházásával, a hatáskör gyakorlásával, a hatáskör visszavonásával kapcsolatosan a Magyarország helyi önkormányzatairól szóló 2011. évi CLXXXIX. törvény (a továbbiakban: Mötv.) rendelkezései az irányadók.
(5) Az átruházott hatáskörben hozott döntésekről a hatáskör gyakorlója félévente beszámol a Képviselő-testület számára.
(6) A Képviselő-testület átruházott hatásköreinek felsorolását a 5. melléklet tartalmazza.
3. A Képviselő-testület működése
4. § (1) A Képviselő- testület alakuló, rendes, rendkívüli ülést és közmeghallgatást tart.
(2) Az alakuló ülés napirendje:
a) választási Bizottság tájékoztatója a választás eredményéről,
b) önkormányzati képviselők eskütétele
c) a polgármester eskütétele,
d) polgármester illetményének és költségtérítésének meghatározása,
e) bizottságok megválasztása,
f) alpolgármester megválasztása, eskütétele
g) alpolgármester tiszteletdíjának és költségtérítésének megállapítása,
h) a Képviselő-testület szervezeti és működési szabályzatának módosítása.
(3) Az alpolgármester választását a Képviselő-testület által a képviselők közül megválasztott elnökből és két tagból álló Ügyrendi Bizottság bonyolítja le.
(4) Az alpolgármester választásával kapcsolatos titkos szavazás szabályai:
a) az Ügyrendi Bizottság feladata a titkos szavazás során a technikai feltételek biztosítása, a szavazólapok jegyzői felügyelet melletti elkészítése,
b) a szavazás során a teremben elhelyezett szavazófülkét lehet igénybe venni,
c) az urnát úgy kell lezárni, hogy azokból a pecsét feltörése vagy az urna szétszedése nélkül ne lehessen szavazólapot eltávolítani,
d) a titkos szavazás megkezdése előtt az elnök ismerteti a szavazás főbb szabályait,
e) az urna felbontása után az eseti bizottság a szavazatokat összeszámlálja, melyről jegyzőkönyvet készít, és aláírásukkal hitelesítenek,
f) a titkos szavazás eredményét az elnök ismerteti a Képviselő-testülettel,
g) a szavazólapokat az önkormányzati hivatal páncélszekrényében kell elhelyezni és 30 nap után a szavazólapokat a jegyző megsemmisíti.
(5) A titkos szavazásról készült jegyzőkönyvet az alakuló ülés jegyzőkönyvéhez kell csatolni.
5. § (1) A Képviselő-testület évente legalább 6 ülést tart.
(2) A Képviselő-testület határozatképességére a Mötv. rendelkezései az irányadók.
(3) Ha a képviselő-testületi ülést határozatképtelenség miatt elnapolják, az ülést a polgármester 8 napon belül újra összehívja. A napirendi javaslathoz készült előterjesztéseket nem kell ismételten megküldeni a képviselők számára.
(4) A (3) bekezdés szerint összehívott ülés napirendjei közé új napirendek is felvehetők.
(5) A képviselő személyes érintettségére, azzal kapcsolatos bejelentési kötelezettségére, a döntésből való kizárásra a Mötv. rendelkezései az irányadók.
(6) Amennyiben a képviselő a személyes érintettségére vonatkozó bejelentési kötelezettségét elmulasztja, a képviselő-testület a tiszteletdíját 2 hónap időtartamra 25%-kal csökkenti.
(7) A Képviselő-testület évente legalább egyszer közmeghallgatást tart.
(8) A közmeghallgatás időpontját és helyét a lakosság részére legalább 5 nappal meg kell hirdetni. A hirdetményt a lakossággal a hirdetőtáblán való kifüggesztéssel, valamint a település honlapján történő közzététellel kell közölni.
(9) A közmeghallgatást a polgármester vezeti. A közmeghallgatás vezetésére a képviselő-testület ülésvezetési szabályait kell alkalmazni.
(10) A közmeghallgatáson elhangzott hozzászólásokat értékelni kell. Az értékelés alapján, ha szükséges intézkedés megtétele, akkor a Képviselő-testület kijelöli azt a szervezetet, vagy személyt, aki az előkészítéssel kapcsolatos intézkedéseket előkészíti. Az előkészítés alapján a Képviselő-testület a szükséges döntést meghozza, és erről az érdekelteket értesíti.
4. Ülések tervezése, előkészítése
6. § (1) A Képviselő-testület üléseit a polgármester által kiküldött meghívó szerinti időpontokban tartja.
(2) Minden ülésre meg kell hívni:
a) a települési képviselőket,
b) a jegyzőt,
c) a napirendi pontok előadóit.
(3) A tevékenységét érintő adott napirendi ponthoz meg kell hívni:
a) az önkormányzati intézmény vezetőjét,
b) az országgyűlési képviselőt,
c) az egyházak képviselőjét.
5. Az előterjesztések
7. § (1) A Képviselő-testület ülésére az előterjesztés írásban vagy szóban nyújtható be.
(2) Előterjesztésnek minősül a rendelet-tervezet, a határozati javaslat, a beszámoló határozati javaslattal és a tájékoztató.
(3) Az előterjesztés két részből áll:
a) az első részben meg kell határozni az előterjesztés tárgyát, ismertetni kell az előzményeket, a tárgykörre vonatkozó jogszabályokat, a lehetséges döntési alternatívákat,
b) az előterjesztés második része a határozati javaslatot tartalmazza a végrehajtásért felelős személy megnevezésével és a határidő megjelölésével.
(4) Előterjesztés benyújtására jogosultak:
a) a polgármester,
b) az alpolgármester,
c) a jegyző,
d) a Képviselő-testület tagja,
e) a Képviselő-testület bizottsága,
f) a Képviselő-testület által felkért személy vagy szerv vezetője.
(5) A Ügyrendi Bizottság állásfoglalásával, véleményével nyújthatók be a költségvetés elfogadásáról és ennek beszámolóiról szóló előterjesztések.
(6) Kizárólag írásban nyújthatók be:
a) az önkormányzati rendeletalkotással,
b) az összeférhetetlenség kivizsgálásával,
c) a vagyonnyilatkozatok vizsgálatával,
d) a hitelfelvétellel,
e) az intézményalapítással, átszervezéssel, megszüntetéssel,
f) a helyi népszavazás kiírásával kapcsolatos előterjesztések.
(7) Szóbeli előterjesztés esetén is írásban be kell nyújtani a döntés tervezetét.
6. A Képviselő-testület ülésének összehívása és vezetése
8. § (1) A Képviselő-testület összehívására és vezetésére a Mötv. rendelkezései az irányadók. A polgármestert akadályoztatása esetén az ülés összehívásával és vezetésével kapcsolatos feladat- és hatáskörében az alpolgármester helyettesíti.
(2) A polgármesteri és az alpolgármesteri tisztség egyidejű betöltetlensége, vagy tartós akadályoztatása esetén az ülést a korelnök hívja össze és vezeti.
(3) Tartós akadályoztatásnak minősül a szabadság kivételével a 30 napot meghaladó távollét.
9. § (1) A Képviselő-testület ülését a (2) bekezdés szerinti tartalommal elkészített meghívó útján kell összehívni.
(2) A meghívó tartalmazza:
a) az ülés helyét, idejét, az ülés jellegét,
b) a javasolt napirendi pontokat,
c) a napirendek előterjesztőit,
d) az indokot, amennyiben a képviselő-testület ülését a Mötv.-ben meghatározott indítvány alapján kötelező összehívni.
(3) Az ülés meghívóját a polgármester írja alá.
(4) Az ülés meghívóját és az előterjesztéseket az ülés napját megelőző legalább 3 nappal előbb ki kell kézbesíteni vagy e-mailben eljuttatni.
(5) Az ülés meghívóját az ülés napját megelőzően legalább 2 nappal ki kell függeszteni az önkormányzati hivatal hirdetőtábláján, valamint közzé kell tenni a település honlapján.
(6) Sürgős döntést igénylő ügyekben rendkívüli ülés tartható.
(7) A rendkívüli ülésre szóló meghívót – amennyiben a rendkívüli ülés összehívását a polgármester kezdeményezi – az ülés időpontját megelőzően legalább 1 nappal korábban meg kell küldeni a képviselőknek a tárgyalásra kerülő előterjesztésekkel együtt. Nem kell kiküldeni az előterjesztést, ha a meghívó megküldésének időpontjáig az előterjesztést a rendeletben és más jogszabályokban meghatározottaknak, továbbá a szakmai szabályoknak megfelelően nem lehetett előkészíteni.
(8) A rendkívüli ülésről a lakosságot a meghívó önkormányzati hivatal hirdetőtábláján való kifüggesztéssel kell értesíteni az ülés napján.
(9) Sürgős halasztást nem tűrő esetben, így különösen, ha az állampolgárok életét, testi épségét, vagyonát, az önkormányzat vagyonát közvetlen veszély fenyegeti, a képviselő-testület – a sürgősség okának közlésével - legkésőbb az ülés megkezdésének időpontját megelőző 24 órával is összehívható. Ebben az esetben bármilyen értesítési mód igénybe vehető.
10. § (1) polgármester feladata a Képviselő-testület vezetésével kapcsolatosan:
a) megállapítja és folyamatosan figyelemmel kíséri az ülés határozatképességét,
b) megnyitja az ülést,
c) javaslatot tesz az ülés napirendjére,
d) az ülésen tájékoztatja a képviselő-testületet a benyújtott kérdésről és a napirend előtti felszólalási szándékról,
e) előterjeszti a napirendi javaslatot,
f) tárgyalásra bocsátja a napirendi pontokat,
g) ismerteti az általa támogatott és nem támogatott indítványt,
h) lezárja a vitát,
i) napirendi pontonként szavazásra bocsátja a döntési javaslatot és kihirdeti a határozatot,
j) biztosítja az ülés zavartalan rendjét,
k) bezárja az ülést.
(2) A polgármester az ülés vezetése során jogosult:
a) a szó megadására, megtagadására,
b) felszólítani a hozzászólót, hogy térjen a tárgyra,
c) a szó megvonására,
d) figyelmeztetni a hozzászólót az üléshez nem illő, másokat sértő kijelentésektől való tartózkodásra,
e) annak a személynek a rendreutasítására, aki a képviselő-testületi üléshez méltatlan magatartást tanúsít,
f) vitában a hozzászólások időtartamának korlátozására,
g) az ülés félbeszakítására,
h) tárgyalási szünet elrendelésére,
i) napirendi pontok összevont tárgyalására vonatkozó javaslattételre,
j) a vita lezárásának kezdeményezésére,
k) napirendi pontok felcserélésére.
11. § (1) A Képviselő-testület ülése napirendjének tárgyalási sorrendje:
a) polgármesteri beszámoló a lejárt határidejű határozatok végrehajtásáról és a két ülés között történt fontosabb intézkedésekről, eseményekről,
b) a rendelet kiadását igénylő napirendi pontok,
c) a határozat meghozatalát igénylő napirendi pontok,
d) egyebek.
(2) A Képviselő-testület az (1) bekezdésben meghatározott tárgyalási sorrendtől polgármesteri vagy képviselői javaslatra eltérhet. A javaslattal kapcsolatos döntést nem kell határozatba foglalni.
(3) A napirendi pontok tárgyalási sorrendje:
a) az előterjesztő kiegészítése az írásos előterjesztéshez,
b) az előterjesztéssel kapcsolatos bizottság vélemény ismertetése,
c) az előterjesztéssel kapcsolatos kérdések,
d) vita az előterjesztéssel kapcsolatban,
e) döntés a módosító javaslatokról,
f) döntés az eredeti előterjesztésben foglalt javaslatról.
12. § (1) A hozzászólás a jelentkezés sorrendjében történik.
(2) A polgármester a hozzászólótól megvonja a szót, ha a hozzászólás nem a napirendhez kapcsolódik. Akitől a szót megvonták, ugyanabban a tárgyban újra nem szólalhat fel.
(3) A hallgatóság számára a hozzászólási jogot a polgármester biztosítja.
(4) A döntés meghozatala után az ülésvezető köteles szót adni a jegyzőnek jogszabálysértő döntés, működés jelzésére vonatkozó kötelezettsége teljesítésére.
13. § A polgármester a tanácskozás rendjének fenntartása érdekében:
a) figyelmezteti azt a hozzászólót, aki a tanácskozáshoz nem illő, másokat sértő megfogalmazást használ,
b) rendreutasítja azt, aki a Képviselő-testülethez méltatlan magatartást tanúsít, ismételt rendzavarás esetén a terem elhagyására kötelezi,
c) rendreutasítja az ülésen részt vevő hallgatóság tagját, ismételt rendzavarás esetén a terem elhagyására kötelezi.
7. Döntéshozatali eljárás
14. § (1) Nyílt szavazásnál a képviselők kézfelemeléssel szavaznak: „igen”, „nem” és „tartózkodom” szavazattal.
(2) Titkos szavazásra a 4. § (4)-(5) bekezdése az irányadó.
(3) A polgármester először a módosító indítványokat bocsátja szavazásra. A módosító indítványok elfogadásához egyszerű szavazati arány szükséges.
(4) A módosító indítványt az előterjesztője a szavazás megkezdése előtt visszavonhatja.
(5) Minősített többség szükséges a helyi önkormányzatokról szóló törvényben szabályozott eseteken kívül:
a) a titkos szavazás,
b) a polgármesterrel szemben fegyelmi eljárás,
c) az önkormányzati vagyon elidegenítésnek elrendeléséhez.
(6) Amennyiben egy javaslat nem kapja meg az elfogadásához szükséges szavazati arányt, szünet elrendelése után a polgármester újra szavazásra bocsáthatja a javaslatot.
(7) Ha a Képviselő-testület a (6) bekezdésben szabályozott eljárásban újból nem hoz döntést, akkor az eredeti javaslatot a legközelebbi ülésre ismételten napirendre kell tűzni, ha a döntésre törvényi kötelezettség teljesítése miatt van szükség.
(8) Az a képviselő, aki a döntéshozatalban érintett, a szavazás előtt köteles szóban bejelenteni a Képviselő-testületnek. Az érintett képviselő dönthet úgy, hogy nem vesz részt a szavazásban, ekkor a határozatképesség szempontjából figyelembe kell venni.
15. § (1) A szavazás megkezdése előtt névszerinti szavazásra tehet javaslatot:
a) a polgármester,
b) az alpolgármester,
c) a Képviselő-testület tagja.
(2) A névszerinti szavazás elrendeléséről a Képviselő-testület egyszerű többséggel, határozattal dönt.
(3) Névszerinti szavazás tartható:
a) a hitel felvételéről,
b) önkormányzati vagyon elidegenítéséről,
c) az önkormányzat által alapított címek és kitüntetések adományozásáról.
(4) A névszerinti szavazásnál a jegyző abc sorrendben felolvassa a Képviselő-testület tagjainak nevét, akik nevük felolvasásakor , "igen", "nem", "tartózkodom" kijelentéssel szavaznak. A szavazás megkezdése előtt a polgármester bejelenti, hogy elsőként vagy utolsóként kíván szavazni.
(5) A névszerinti szavazásról külön jegyzőkönyvet kell készíteni, melyet a polgármester és jegyző ír alá, és azt a Képviselő-testület üléséről készült jegyzőkönyvhöz kell csatolni.
16. § (1) A rendelet alkotását kezdeményezheti:
a) a polgármester,
b) az alpolgármester,
c) a Képviselő-testület tagja,
d) a Képviselő-testület bizottsága,
e) a jegyző,
f) az egyházak és civil szervezetek vezetője.
(2) A rendelet-tervezeteket a jegyző készíti. Az előkészítés során:
a) a közreműködők között elosztja a munkát,
b) gondoskodik a bizottsági és arra jogosult szervek véleményeztetésről és az észrevételek feldolgozásáról,
c) elkészíti az előzetes hatásvizsgálatot,
d) megszervezi az adminisztrációs munkát,
e) részt vesz a tervezet Képviselő-testület előtti megvitatásában.
(3) Az önkormányzati rendeletet az önkormányzati hivatal hirdetőtábláján történő kifüggesztéssel kell kihirdetni.
(4) A rendeletet kihirdetési záradékkal kell ellátni az alábbiak szerint: „Kihirdetve Kelt.:………… jegyző aláírás”
17. § A jegyző a kihirdetett önkormányzati rendeletekről nyilvántartást vezet, mely tartalmazza:
a) a rendelet számát, kihirdetésének idejét, címét,
b) a rendelet módosításait,
c) a rendelet hatályon kívül helyezését.
18. § (1) A Képviselő-testület határozatainak számozását évente újra kezdi. A határozatok számozása folyamatos. A határozatok számozására pozitív egész arab számokat kell alkalmazni, az alábbiak szerint
(2) A határozat az (1) bekezdésben foglaltakon túl tartalmazza:
a) a Képviselő-testület döntését,
b) a végrehajtásra szolgáló határidőt,
c) a végrehajtásért felelős személy megnevezését.
(3) E §-ban foglaltakat az önkormányzati hatósági ügyekben hozott határozatokra a közigazgatási hatósági eljárás és szolgáltatás általános szabályairól szóló törvény rendelkezéseivel összhangban kell alkalmazni.
8. A jegyzőkönyv
19. § (1) A Képviselő-testület üléséről a jegyzőkönyv egy példányban készül, melyből egy példányt az önkormányzati hivatal jegyzői irodájában kell elhelyezni, Kormányhivatalnak jogszabály által meghatározott úton kell megküldeni.
(2) A jegyzőkönyv mellékletét képezik:
a) a jelenléti ív,
b) a meghívó,
c) az írásos előterjesztések,
d) a titkos szavazásról készített jegyzőkönyv,
e) a név szerinti szavazásról készített jegyzőkönyv.
(3) A Képviselő-testület üléseiről készült jegyzőkönyvet évente megkezdve folyamatos oldalszámozással kell ellátni, zsinórral kell átfűzni és hátoldalán az önkormányzat bélyegzőjével ellátott záró-cédulával rögzíteni.
20. § A nyílt ülésről készült jegyzőkönyv az önkormányzati hivatalban ügyfélfogadási időben tekinthető meg. A jegyzőkönyvről másolat kérhető, melynek díját külön szabályzat tartalmazza.
9. A Képviselő-testület bizottságai
21. § (1) A Képviselő-testület állandó bizottságként az Ügyrendi Bizottságot hozza létre. Az Ügyrendi Bizottság 3 fő képviselőből áll.
(2) Az Ügyrendi Bizottság maga állapítja meg működése részletes szabályait. A bizottság határozatképességére, a határozathozatal módjára, a zárt ülés tartására és jegyzőkönyvének elkészítésére a Képviselő-testületre vonatkozó szabályok az irányadók.
(3) A bizottsági tagok névjegyzékét a 6. melléklet tartalmazza.
(4) A Képviselő-testület esetenkénti feladatokra általa meghatározott kérdés megvizsgálására, javaslat kidolgozására ideiglenes bizottságot hozhat létre.
(5) Az ideiglenes bizottság működésére az állandó bizottságok működésére vonatkozó szabályok az irányadók azzal, hogy az ideiglenes bizottság megbízatása feladatának elvégzéséig, illetve az erről szóló jelentéseknek a képviselő-testület által történő elfogadásáig tart.
(6) A bizottság ülését a bizottság elnöke hívja össze. A bizottság ülésének összehívására, a bizottság működésére az Mötv. 60. §-a alkalmazandó.
(7) A bizottság üléseiről jegyzőkönyvet kell készíteni.
(8) Az Ügyrendi Bizottság alapvető feladatait a rendelet 7. melléklete tartalmazza.
(9) Az Ügyrendi Bizottság a vagyonnyilatkozatokkal kapcsolatos feladatai ellátása körében a rendelet 8. melléklet szerinti nyilvántartást vezeti, a vagyonnyilatkozatok átvételét a rendelet 9. melléklet szerinti úton végzi.
10. A képviselők jogai és kötelezettségei
22. § (1) A képviselők jogai és kötelezettségei azonosak.
(2) A képviselő előzetesen köteles bejelenti a polgármesternek, ha a Képviselő-testület vagy annak bizottsága ülésén nem tud részt venni.
(3) A képviselő a Képviselő-testület, annak bizottsága, a polgármester megbízása alapján részt vesz a testületi ülések előkészítésében, valamint különböző vizsgálatokban.
(4) A tudomására jutott titkot megőrzi, amely kötelezettsége megbízatásának lejárta után is fennáll.
(5) Az önkormányzati képviselő, amennyiben egymást követő két alkalommal nem jelenti be a testületi ülésről történő távolmaradását az ülést megelőző időpontig, abban az esetben 3 havi tiszteletdíj nem kerül részére folyósításra.
11. A polgármester
23. § (1) A polgármester főállásban látja el tisztségét.
(2) A polgármester minden hét első napján 8 órától -12 óráig tart ügyfélfogadást.
(3) A polgármester feladatai a Mötv.-ben foglaltakon túl:
a) segíti a képviselők munkáját,
b) fogadja az önkormányzattal kapcsolatban álló partnerek képviselőit, és a velük való tárgyalás során előzetes megállapodásokat köt,
c) véleményt nyilvánít a település életét érintő kérdésekben,
d) nyilatkozik a sajtónak, a hírközlő szerveknek.
(4) A polgármester szabadságának kiadása tárgyában a polgármester és a Képviselő-testület jóhiszeműen együttműködve, a rendeltetésszerű joggyakorlás elvét figyelembe véve jár el.
12. Alpolgármester
24. § (1) A Képviselő-testület 1 fő alpolgármestert választ a Képviselő-testület tagjai közül.
(2) Az alpolgármester tisztségét társadalmi megbízatásban látja el.
13. A jegyző
25. § (1) A jegyző feladatai a Mötv.-ben foglaltakon túl:
a) a polgármester irányításával előkészíti a Képviselő-testület, a bizottság elé kerülő előterjesztéseket,
b) ellátja a Képviselő-testület, a bizottság szervezési és ügyviteli tevékenységével kapcsolatos feladatait,
c) szervezi a jogi felvilágosító munkát.
(2) A jegyző ügyfélfogadást tart: szerdán 8 órától - 12 óráig, 13 órától – 15.30 óráig.
26. § (1) A jegyzőt akadályoztatása esetén feladat- és hatáskörében az aljegyző helyettesíti.
(2) A jegyzői, aljegyzői, és kirendeltség vezetői tisztségek egyidejű betöltetlensége, illetve tartós akadályoztatásuk esetén a polgármester választja ki valamely hivatali dolgozót.
(3) Tartós akadályoztatásnak minősül a szabadság kivételével a 30 napot meghaladó távollét.
14. A önkormányzati hivatal
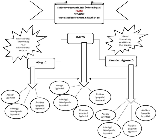
27. § (1) Az önkormányzati hivatal szervezeti felépítését a rendelet 10. melléklete tartalmazza.
(2) A önkormányzati hivatal igény szerint köteles adatokat szolgáltatni, jelentéseket készíteni a polgármesternek, a Képviselő-testületnek, a bizottságnak.
(3) A önkormányzati hivatal ügyfélfogadási rendje: Hétfő, Kedd, Csütörtök: 8 órától-12 óráig, Szerda 8 órától 12 óráig, 13 órától 16 óráig. Pénteken nincs ügyfélfogadás.
15. Helyi népszavazás
28. § (1) A helyi népszavazást a polgármesternél 200 fő választópolgár kezdeményezhet.
(2) A helyi népszavazás kiírását előíró Képviselő-testületi ülésre tanácskozási joggal meg kell hívni az aláírást gyűjtők képviselőjét.
(3) A helyi népszavazásra a helyi önkormányzatokról szóló törvény és a választási eljárásról szóló törvény megfelelő szabályait kell alkalmazni.
16. Az Önkormányzat gazdálkodása, vagyona
29. § (1) A Képviselőtestület a költségvetését két fordulóban fogadja el.
(2) Az első fordulóban, a koncepcióban:
a) számba kell venni a kormány által rendelkezésre bocsátott költségvetési irányelveket,
b) át kell tekinteni az önkormányzat kötelező és szabadon vállalt feladatait,
c) fel kell mérni és elemezni a bevételi forrásokat azok bővítésének lehetőségeit,
d) meg kell határozni a kiadási szükségleteket, azok gazdaságos, célszerű megoldásait,
e) egyeztetni kell az igényeket a célkitűzésekkel,
f) meg kell határozni a szükségletek kielégítési sorrendjét,
g) vizsgálni kell a várható döntések hatásait.
(3) Második fordulóban az Önkormányzat költségvetési rendelet tervezetét tárgyalja a Képviselő-testület.
30. § Az önkormányzat vagyonát és vagyongazdálkodás szabályait az Önkormányzat külön rendeletben szabályozza.
17. Záró rendelkezések
31. § (1) Ez a rendelet a kihirdetését követő napon lép hatályba.
(2) Hatályát veszti az Rétközberencs Község Önkormányzata Képviselő-testületének 7/2021. (VII.21.) számú a Képviselő-testület szervezeti és működési szabályzatáról szóló önkormányzati rendelete.
32. § Ez a rendelet a kihirdetését követő napon lép hatályba.
1. melléklet az 5/2024. (X. 8.) önkormányzati rendelethez
1. Szabolcs – Szatmár – Bereg Megyei Szilárd-hulladék Társulás Nyíregyháza
2. Szociális és Gyermekjóléti Intézményfenntartó Társulás Kisvárda
3. Belső Ellenőrzési Önkormányzati Társulás Ajak
4. Szociális Intézményfenntartó Társulás Pap
2. melléklet az 5/2024. (X. 8.) önkormányzati rendelethez
1. Bagin László polgármester
2. Molnár András alpolgármester
3. Kovácsné Sajtos Enikő képviselő
4. Zborai Tiborné képviselő
5. Dudás Krisztina képviselő
6. Tóth Ottó képviselő
7. Gyüre Gézáné képviselő
3. melléklet az 5/2024. (X. 8.) önkormányzati rendelethez
|
A. |
B. |
C. |
||
|
Kötelezően ellátandó feladat |
Önként vállalt feladat |
Feladatellátás alapja, jogszabály megjelölése |
||
|
Egészségügyi feladatok |
||||
|
1. |
Háziorvosi feladat ellátása (ellátási szerződéssel) |
1997. évi CLIV tv. |
||
|
2. |
Fogorvosi feladat ellátása (ellátási szerződéssel) |
1997. évi CLIV tv. |
||
|
5. |
Iskola-egészségügyi feladat ellátása (ellátási szerződéssel) |
1997. évi CLIV tv. |
||
|
Szociális ellátás |
||||
|
6. |
Rendkívüli települési támogatás |
önkormányzati rendelet szerint |
||
|
7. |
Köztemetés |
1993. évi III. tv. |
||
|
8. |
Temetési támogatás |
önkormányzati rendelet szerint |
||
|
9. |
Szociális étkeztetés |
1993. évi III. tv. |
||
|
10. |
Családsegítés (Társulás útján) |
1993. évi III. tv. |
||
|
11. |
Felsőfokú oktatási intézményben tanulók támogatása (Bursa Hungarica Ösztöndíj) |
|||
|
12. |
Lakhatási támogatás |
önkormányzati rendelet szerint |
||
|
13. |
Iskolakezdési támogatás |
önkormányzati rendelet szerint |
||
|
Gyermekjóléti és gyermekvédelmi feladatok |
||||
|
14. |
Rendszeres gyermekvédelmi kedvezmény |
1997. évi XXXI. tv. 19. § |
||
|
15. |
Gyermekjóléti szolgáltatás |
1997. évi XXXI. tv. |
||
|
Köznevelés |
||||
|
16. |
Óvodai nevelés |
2011. évi CXC. tv. 13 § (1) bekezdés 6. pont |
||
|
17. |
Gyermekétkeztetés |
1997. évi XXXI. tv. 151. § (2a) bekezdés |
||
|
Közművelődési feladatok |
||||
|
18. |
Könyvtári feladat ellátás |
1997. évi CLX. tv. 64-71. § |
||
|
19. |
Közművelődési tevékenység |
1997. évi CLX. 73-81. § |
||
|
Környezetvédelmi feladatok |
||||
|
20. |
A környezeti állapot figyelemmel kísérése |
1995. évi LIII. tv. 12. § (3) bekezdés |
||
|
21. |
Környezetvédelmi program kidolgozása, jóváhagyása, az illetékességi terület környezeti állapotának elemzése, értékelése, a lakosság tájékoztatása |
1995. évi LIII. tv. 46. § (1) bekezdés b), e) pont |
||
|
Vízgazdálkodás, vízkárelhárítás |
||||
|
22. |
Vízrendezés, csapadékvíz-elvezetés |
2011. évi CLXXXIX. tv. 13. §. (1) bek. 11. pontja, 1995. évi LVII. tv. 4. §. (1) bek. f.) 16. §. (5) bek. b.) c.) pont |
||
|
23. |
Ár-és belvízvédekezés, vízkárelhárítás |
2011. évi CLXXXIX. tv. 13. §. (1) bek. 11. pontja, 1995. évi LVII. tv. 4. §. (1) bek. f.) 16. §. (5) bek. b.) c.) pont |
||
|
Településüzemeltetési feladatok |
||||
|
24. |
Köztemető fenntartása, üzemeltetése |
2011. évi CLXXXIX. tv. 13. §. (1) bek. 2. pontja |
||
|
25. |
Közvilágítás |
2011. évi CLXXXIX. tv. 13. §. (1) bek. 2. pontja |
||
|
26. |
Helyi közutak kialakítása, fenntartása |
2011. évi CLXXXIX. tv. 13. §. (1) bek. 2. pontja |
||
|
27. |
helyi közterületek, közparkok kialakítása, fenntartása |
2011. évi CLXXXIX. tv. 13. §. (1) bek. 2. pontja |
||
|
Lakásgazdálkodás, ingatlangazdálkodás |
||||
|
28. |
Az önkormányzat tulajdonában lévő lakások és helyiségek, valamint egyéb forgalomképes ingatlanok bérletére, üzemeltetésére, valamint elidegenítésére vonatkozó feladatok |
2011. évi CLXXXIX.- tv. 13. §. (1) bek. 9. pontja |
||
|
Településfejlesztési feladatok |
||||
|
29. |
Településfejlesztés és településrendezés |
2011. évi CLXXXIX. tv. 13. §. (1) bek. 1997. évi LXXVIII. tv. 6. §. (1) a.) pontja |
||
|
30. |
Egyéb településrendezési sajátos jogintézmények |
1997. évi LXXVIII. tv. 6/A. §. (1) a.) pontja (2) bek. a.) b.) pontja, 62. §. (6) bek. 2.) 3.) 7.) pontja |
||
|
Sportfeladatok |
||||
|
31. |
A települési sport hosszú távú fejlesztése, a sport-szervezetekkel való együttműködés biztosítása sportlétesítmények fenntartása |
2004. évi I. tv. 55. §. (1) bek. |
||
|
Egyéb feladatok |
||||
|
32. |
Belső ellenőrzés |
370/2011. (XI.26.) Korm. rend. 15. §. (1) bek. |
||
|
33. |
Közfoglalkoztatás |
2011. évi CLXXXIX. tv. 13. §. (1) bek. 12.) pontja |
||
|
34. |
Egészséges ivóvízellátás |
2011. évi CLXXXIX. tv. 13. §. (1) bek. 21.) pontja, 1995. évi LVII. tv. 4. §. (1) a.) |
||
|
35. |
Polgári védelem, honvédelem, katasztrófavédelem |
2011. évi CLXXXIX. tv. 13. §. (1) bek. 12.) pontja, |
||
|
36. |
Helyi adóztatás |
2011. évi CLXXXIX. tv. 13. §. (1) bek. 13.) pontja |
||
|
37. |
Egyházak, civil szervezetek, önszerveződő közösségek támogatása |
költségvetési rendelet szerint |
||
|
38. |
Köztisztaság, települési környezet tisztaságának biztosítása, rovar-és rágcsálóirtás |
2011. évi CLXXXIX. tv. 13. §. (1) bek. 5.) pontja |
||
|
39. |
Rendőrség támogatása |
költségvetési rendelet szerint |
||
4. melléklet az 5/2024. (X. 8.) önkormányzati rendelethez
|
B. |
C. |
|
|---|---|---|
|
1 |
Az önkormányzat törzsszáma: |
735023 |
|
2 |
Az önkormányzat adószáma: |
15735021-2-15 |
|
3 |
Az önkormányzat fizetési számlaszáma: |
11744034-15442923-00000000 |
|
4 |
Államháztartási szakágazat: |
841105 Helyiönkormányzatokéstársulásokigazgatásitevékenysége |
|
5 1 |
Kormányzati funkciói: |
011130 Önkormányzatok és önkormányzati hivatalok jogalkotó és általános igazgatási tevékenysége |
5. melléklet az 5/2024. (X. 8.) önkormányzati rendelethez
1. A szociális ellátások helyi szabályairól szóló önkormányzati rendeletben meghatározott támogatások megállapítása, így különösen:
1.1. - települési lakhatási támogatás
1.2. - Eseti rendkívüli támogatás,
1.3. - Helyi köznevelési intézményben gyermekétkeztetés támogatása,
1.4. - Hulladékgazdálkodási támogatás,
1.5. - Tanévkezdési támogatás,
1.6. - Temetési támogatás,
1.7. - Köztemetés elrendelése, megtérítési kötelezettség méltányosságból történő csökkentése, részletfizetés elrendelése, elengedése.
2. Tulajdonosi hozzájárulás kiadása.
3. Döntés a közúti közlekedésről szóló 1988. évi I. törvény 46. (l) bekezdés a) pontjában foglalt, a jegyzőre át nem utalt hatáskörök tekintetében
4. A vagyonkezeléssel kapcsolatos ellenőrzés megszervezésével és elvégzésével kapcsolatos feladatok végrehajtása.
5. A szociális célú tüzelőanyag támogatás felhasználása keretében benyújtott kérelmek elbírálása
6. A tárgyévi költségvetési rendeletben foglaltak értelmében: Felhatalmazza a polgármestert
6.1. hogy a helyi önkormányzatok által felhasználható központosított előirányzatokra és egyéb megjelenő pályázatokra vonatkozóan pályázatot nyújtson be a támogatások igénybevételére.
6.2. a következő évi költségvetés végleges elfogadásáig a helyi önkormányzat költségvetését megillető bevételek beszedéséről és az előző évi kiadási előirányzatokon belül a kiadások időarányos teljesítéséről gondoskodjon.
6.3. önkormányzat költségvetési elszámolási számláján az átmenetileg szabad pénzeszközök betétként történő elhelyezésére, rövid lejáratú értékpapír vásárlására.
6.4. pályázatot nyújtson be a helyi önkormányzatok működőképessége megőrzését szolgáló rendkívüli támogatás pályázatára Társulás: A Képviselő-testület a Szabolcs-Szatmár-Bereg Megyei Szilárdhulladék-gazdálkodási Társulásra, a Belsőellenőrzési Önkormányzati Társulásra, a Szociális és Gyermekjóléti Intézményfenntartó Társulás, a Szociális Intézményfenntartó Társulás Pap ruházza át a Társulási Megállapodásban meghatározott hatásköreit.
7. a településkép védelméről szóló 2016. évi LXXIV. törvény 8. § (2) bekezdés b)-d) pontjaiban meghatározott településkép-védelmi ügyekben.
6. melléklet az 5/2024. (X. 8.) önkormányzati rendelethez
|
Gyüre Gézáné |
elnök |
|
Kovácsné Sajtos Enikő |
tag |
|
Tóth Ottó |
tag |
7. melléklet az 5/2024. (X. 8.) önkormányzati rendelethez
1. A vagyonnyilatkozatokkal kapcsolatos feladatai körében:
1.1. Felhívja a kötelezettet a vagyonnyilatkozat tételére.
1.2. Igazolást ad ki a kitöltött vagyonnyilatkozatok átvételéről.
1.3. Nyilvántartást vezet az átvett vagyonnyilatkozatokról, továbbá az azokhoz kapcsolódó egyéb iratokról.
1.4. Gondoskodik a polgármesteri, alpolgármesteri és a képviselői vagyonnyilatkozatok hozzáférhetővé tételéről.
1.5. Gondoskodik a vagyonnyilatkozat kezelésére, adatvédelmére vonatkozó technikai szabályok betartásáról, a vagyonnyilatkozatok őrzéséről
1.6. A vagyonnyilatkozattal kapcsolatos eljárás esetén felhívja az érintettet az ellenőrzéshez szükséges azonosító adatok közlésére.
1.7. Ellátja a vagyonnyilatkozatok ellenőrzésével kapcsolatos feladatokat.
2. A képviselő-testületi ülésen tartandó titkos szavazás során ellátja szavazással szavazatszámlálással és annak eredményének megállapításával kapcsolatos feladatokat
3. Átveszi és nyilvántartja a képviselő igazolásokat a köztartozásmentes adózói adatbázisba történő felvételről.
4. Kivizsgálja az önkormányzati képviselő, polgármester összeférhetetlenségének, méltatlanságának megállapítására irányuló kezdeményezést, ellátja az összeférhetetlenségi, méltatlansági ügyekkel kapcsolatos feladatokat,
5. Véleményezi a költségvetési tárgyú előterjesztéseket.
8. melléklet az 5/2024. (X. 8.) önkormányzati rendelethez
|
sor sz. |
nyilatkozattételre kötelezett neve |
hozzátartozói vagyonnyilatkozatok száma |
átvétel időpontja |
|
|
házastárs/élettárs |
gyermek |
|||
|
1. |
||||
|
2. |
||||
|
3. |
||||
|
4. |
||||
|
5. |
||||
|
6. |
||||
|
7. |
||||
9. melléklet az 5/2024. (X. 8.) önkormányzati rendelethez
1. "Alulírott ..................... mint a vagyonnyilatkozat tételére kötelezett polgármester/helyi önkormányzati képviselő*, a mai napon vagyonnyilatkozatomat, valamint .... db házastárs/élettárs/közös háztartásban élő gyermek vagyonnyilatkozatát adom át.
2. ……………………………………………………………………. igazolom, hogy átvettem .......... polgármester/helyi önkormányzati képviselő* valamint ...... db házastárs/élettárs/ közös háztartásban élő gyermek vagyonnyilatkozatát tartalmazó zárt borítékot/okat.
10. melléklet az 5/2024. (X. 8.) önkormányzati rendelethez
1. 