Filkeháza Községi Önkormányzat Képviselő-testületének 8/2021. (VII.8.) önkormányzati rendelete

a képviselő-testület és szervei Szervezeti és Működési szabályzatáról szóló 4/2018. (III.13.) önkormányzati rendelet módosításáról

Hatályos: 2021. 07. 09- 2021. 07. 10

Filkeháza Községi Önkormányzat Képviselő-testületének 8/2021. (VII. 8.) önkormányzati rendelete

a képviselő-testület és szervei Szervezeti és Működési szabályzatáról szóló 4/2018. (III.13.) önkormányzati rendelet módosításáról

Filkeháza Községi Önkormányzat Képviselő-testülete az Alaptörvény 32. cikk (2) bekezdésében meghatározott eredeti jogalkotói hatáskörében, az Alaptörvény 32. cikk (1) bekezdés d) pontjában meghatározott feladatkörében eljárva a következőket rendeli el:

1. § (1) A képviselő-testület és szervei Szervezeti és Működési Szabályzatáról szóló Filkeháza Községi Önkormányzat Képviselő-testületének 4/2018.(III.13.) önkormányzati rendelete 2. § (2) bekezdése helyébe a következő rendelkezés lép:

„(2) Az önkormányzat:”

(2) A képviselő-testület és szervei Szervezeti és Működési Szabályzatáról szóló Filkeháza Községi Önkormányzat Képviselő-testületének 4/2018.(III.13.) önkormányzati rendelete 2. §-a a következő (2a)–(2e) bekezdéssel egészül ki:

„(2a) székhelye: 3994 Filkeháza, Rózsa F. út 46.

(2b) adószáma: 15545909-1-05

(2c) bankszámlaszáma: 50463660-10001514-00000000

(2d) statisztikai számjele: 15545909-8411-321-05

(2e) törzskönyvi azonosító száma: 545903”

(3) A képviselő-testület és szervei Szervezeti és Működési Szabályzatáról szóló Filkeháza Községi Önkormányzat Képviselő-testületének 4/2018.(III.13.) önkormányzati rendelete 2. §-a a következő (7) bekezdéssel egészül ki:

„(7) A képviselő-testület hivatala: a Pálházai Közös Önkormányzati Hivatal (székhelye: 3994 Pálháza Dózsa György út 151., a továbbiakban: közös hivatal), melynek Kishutai Kirendeltsége (3994 Pálháza, Dózsa György út 34.) látja el a képviselő-testület működésével kapcsolatos feladatokat.”

2. § A képviselő-testület és szervei Szervezeti és Működési Szabályzatáról szóló Filkeháza Községi Önkormányzat Képviselő-testületének 4/2018.(III.13.) önkormányzati rendelete 12. § (2) bekezdése helyébe a következő rendelkezés lép:

„(2) A képviselő-testület alakuló, rendkívüli, évente legalább hat alkalommal rendes ülést, valamint egy közmeghallgatást tart.”

3. § (1) A képviselő-testület és szervei Szervezeti és Működési Szabályzatáról szóló Filkeháza Községi Önkormányzat Képviselő-testületének 4/2018.(III.13.) önkormányzati rendelete 18. § (2) bekezdése helyébe a következő rendelkezés lép:

„(2) A képviselő-testület adott évi rendes üléseinek számát és időpontját a képviselő-testület által határozattal elfogadott féléves munkatervek tartalmazzák. A féléves munkatervben az (1) bekezdésben meghatározott ülésszámtól több ülést is elő lehet írni.”

(2) A képviselő-testület és szervei Szervezeti és Működési Szabályzatáról szóló Filkeháza Községi Önkormányzat Képviselő-testületének 4/2018.(III.13.) önkormányzati rendelete 18. § (4) bekezdése helyébe a következő rendelkezés lép:

„(4) A testületi ülés megtartására az önkormányzat székhelyén vagy a közös hivatal Kishutai Kirendeltségén kerül sor, a meghívóban foglaltak szerint. Amennyiben a tárgyalandó napirend, vagy egyéb körülmény indokolja a képviselő-testület ülése a székhelyén kívül máshová is összehívható. A nyilvánosság biztosításának feltételeiről, alakosság megfelelő tájékoztatásáról ebben az esetben is gondoskodni kell.”

4. § A képviselő-testület és szervei Szervezeti és Működési Szabályzatáról szóló Filkeháza Községi Önkormányzat Képviselő-testületének 4/2018.(III.13.) önkormányzati rendelete 23. § (2) bekezdése helyébe a következő rendelkezés lép:

„(2) A munkaterv tervezetét a beérkezett javaslatok alapján minden év december 31-ig, és június 30-ig a polgármester a képviselőtestület elé terjeszti elfogadásra.”

5. § A képviselő-testület és szervei Szervezeti és Működési Szabályzatáról szóló Filkeháza Községi Önkormányzat Képviselő-testületének 4/2018.(III.13.) önkormányzati rendelete 17. alcíme a következő 41/A. §-sal egészül ki:

„41/A. § (1) A képviselő az Mötv. 39. § (1) bekezdése alapján, a képviselő-testület bizottságának nem képviselő tagja az egyes vagyonnyilatkozat-tételi kötelezettségekről szóló 2007. évi CLII. törvény (a továbbiakban: Vnytv.) 4. § d.) pontjára figyelemmel vagyonnyilatkozatot köteles tenni.

(2) A képviselő megválasztásától, majd azt követően minden év január 1-jétől számított harminc napon belül köteles vagyonnyilatkozatot tenni az Mötv. 2. melléklete szerinti adattartalommal.

(3) A képviselő vagyonnyilatkozatát a Pénzügyi és Ügyrendi Bizottság tartja nyilván és ellenőrzi.

(4) A képviselő-testület bizottságának nem képviselő tagja (a továbbiakban: külsős tag) vagyonnyilatkozat-tételi kötelezettségének a megválasztását követő harminc napon belül, majd azt követően kétévenként, az esedékesség évében június 30-ig köteles eleget tenni a Vnytv. melléklete szerinti adattartalommal.

(5) A külsős tag vagyonnyilatkozatához csatolni köteles a Vnytv. 2. § b.) pontja szerinti hozzátartozójának vagyonnyilatkozatát. A külsős tag és hozzátartozójának vagyonnyilatkozata nem nyilvános.

(6) A külsős tag vagyonnyilatkozatának őrzéséért a jegyző felel.”

6. § A képviselő-testület és szervei Szervezeti és Működési Szabályzatáról szóló Filkeháza Községi Önkormányzat Képviselő-testületének 4/2018.(III.13.) önkormányzati rendelete 53. §-a helyébe a következő rendelkezés lép:

„53. § (1) A jegyzőt a közös hivatal székhely településének polgármestere nevezi ki az Mötv. 82. § (1) bekezdése és 83. § b)-c) pontja alapján.

(2) A jegyző az Mtv. 81. § (3) bekezdésben felsoroltakon kívül

  • a) gondoskodik az önkormányzat működésével kapcsolatos feladatok ellátásáról,
  • b) ellátja a képviselő-testület, valamint a bizottságok működésének szervezési, ügyviteli tevékenységével kapcsolatos feladatokat,
  • c) tájékoztatást ad a képviselő-testületnek az önkormányzat munkáját érintő jogszabályokról,
  • d) a munkatervben foglaltak szerint tájékoztatja a testületet a közös hivatal munkájáról,
  • e) kezdeményezheti rendelet megalkotását,
  • f) végzi az önkormányzati rendeletek szakmai előkészítésével kapcsolatos feladatokat.

(3) A közös hivatal székhely településének polgármestere – a jegyzőre vonatkozó szabályok szerint – határozatlan időre aljegyzőt nevez ki a jegyző helyettesítésére, a jegyző által meghatározott feladatok ellátására.

(4) A jegyzői, aljegyzői tisztség egyidejű betöltetlensége esetén a Közös Hivatal Füzérkomlósi Kirendeltségének vezetője látja el a jegyzői feladatokat.”

7. § A képviselő-testület és szervei Szervezeti és Működési Szabályzatáról szóló Filkeháza Községi Önkormányzat Képviselő-testületének 4/2018.(III.13.) önkormányzati rendelete VI. Fejezet címe helyébe a következő rendelkezés lép:

„VI. FEJEZET A közös hivatal ”

8. § A képviselő-testület és szervei Szervezeti és Működési Szabályzatáról szóló Filkeháza Községi Önkormányzat Képviselő-testületének 4/2018.(III.13.) önkormányzati rendelete 54. §-a helyébe a következő rendelkezés lép:

„54. § (1) A képviselő- testület az önkormányzat működésével, az államigazgatási ügyek döntésre való előkészítésével és végrehajtásával kapcsolatos feladatok ellátására közös önkormányzati hivatalt hoz létre Pálházai Közös Önkormányzati Hivatal elnevezéssel.

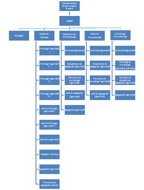
(2) A közös hivatal ügyfélfogadási rendjét, munkarendjét a 7. függelék, szervezeti felépítését a 8. függelék tartalmazza.

(3) A jegyző felelős a közös hivatal költségvetési szervként való működéséből fakadó szabályozási kötelezettség teljesítéséért. A közös hivatal Szervezeti és Működési Szabályzatát a közös hivatalhoz tartozó önkormányzatok képviselő-testületei határozattal fogadják el.”

9. § (1) A képviselő-testület és szervei Szervezeti és Működési Szabályzatáról szóló Filkeháza Községi Önkormányzat Képviselő-testületének 4/2018.(III.13.) önkormányzati rendelete 1. melléklete az 1. melléklet szerint módosul.

(2) A képviselő-testület és szervei Szervezeti és Működési Szabályzatáról szóló Filkeháza Községi Önkormányzat Képviselő-testületének 4/2018.(III.13.) önkormányzati rendelete 5. függelék a 4/2018.(III.13) önkormányzati rendelethez a 2. melléklet szerint módosul.

(3) A képviselő-testület és szervei Szervezeti és Működési Szabályzatáról szóló Filkeháza Községi Önkormányzat Képviselő-testületének 4/2018.(III.13.) önkormányzati rendelete a 3. melléklet szerinti 7. függelék a 3/2018. (III.13.) önkormányzati rendelethezzel egészül ki.

(4) A képviselő-testület és szervei Szervezeti és Működési Szabályzatáról szóló Filkeháza Községi Önkormányzat Képviselő-testületének 4/2018.(III.13.) önkormányzati rendelete a 4. melléklet szerinti 8. függelék a 3/2018. (III.13.) önkormányzati rendelethezzel egészül ki.

10. § A képviselő-testület és szervei Szervezeti és Működési Szabályzatáról szóló Filkeháza Községi Önkormányzat Képviselő-testületének 4/2018.(III.13.) önkormányzati rendelete 23. § (1) bekezdésében az „éves munkaterv” szövegrész helyébe a „féléves munkatervek” szöveg lép.

11. § Hatályát veszti a képviselő-testület és szervei Szervezeti és Működési Szabályzatáról szóló Filkeháza Községi Önkormányzat Képviselő-testületének 4/2018.(III.13.) önkormányzati rendelete

  • a) 2. § (4) bekezdése,
  • b) 4. § (3) bekezdése,
  • c) 52. §-a,
  • d) VIII. Fejezete,
  • e) 2. függelék a 4/2018.(III.12) önkormányzati rendelethez.

12. § Ez a rendelet 2021. július 9-én lép hatályba, és 2021. július 10-én hatályát veszti.

1. melléklet

1. A képviselő-testület és szervei Szervezeti és Működési Szabályzatáról szóló Filkeháza Községi Önkormányzat Képviselő-testületének 4/2018.(III.13.) önkormányzati rendelete 1. melléklet 1. pont helyébe a következő pont lép:

„1. Filkeháza Község Önkormányzat Képviselő-testületének a pénzben és természetben nyújtható szociális ellátásokról szóló 5/2020.(VIII.25) számú önkormányzati rendeletében a rendkívüli települési támogatás.”

2. melléklet

1. A képviselő-testület és szervei Szervezeti és Működési Szabályzatáról szóló Filkeháza Községi Önkormányzat Képviselő-testületének 4/2018.(III.13.) önkormányzati rendelete 5. függelék a 4/2018.(III.13) önkormányzati rendelethez a következővel egészül ki:

„1.19. 013350 Az önkormányzati vagyonnal való gazdálkodással kapcsolatos feladatok

1.20. 062020 Településfejlesztési projektek és támogatásuk”

3. melléklet

7. függelék a 3/2018. (III.13.) önkormányzati rendelethez

A Közös Hivatal munkarendje, ügyfélfogadási rendje

Munkarend:

Pálháza székhelyen:

Hétfő-Csütörtök: 7.30-16.00

Péntek: 07.30-13.30

Füzérkomlósi kirendeltségen:

Hétfő-Csütörtök: 07.15-15.45

Péntek: 07.15-13.15

Kishutai kirendeltségen:

Hétfő-Csütörtök: 7.30-16.00

Péntek: 07.30-13.30

Hollóházai kirendeltségen:

Hétfő-Csütörtök: 7.30-16.00

Péntek: 07.30-13.30

Ügyfélfogadás:

Pálháza székhelyen:

Hétfő: Nincs ügyfélfogadás

Kedd: 8.00-12.00 óráig

Szerda: 8.00-16.00 óráig

Csütörtök: 8.00-12.00 óráig

Péntek: Nincs ügyfélfogadás

Pénztári órák: kedd: 10.00-12.00 óráig

csütörtök: 10.00-12.00 óráig

Füzérkomlósi kirendeltségen:

Hétfő: 13.00-15.00 óráig

Kedd: 08.00-12.00 óráig

Szerda: 08.00-12.00; 13.00-15.00 óráig

Csütörtök: 08.00-12.00 óráig

Péntek: Nincs ügyfélfogadás

Pénztári órák: szerda: 08.00-12.00 óráig

csütörtök: 08.00-12.00 óráig

Kishutai kirendeltségen:

Hétfő: Nincs ügyfélfogadás

Kedd: 8.00-12.00 óráig

Szerda: 8.00-16.00 óráig

Csütörtök: 8.00-12.00 óráig

Péntek: Nincs ügyfélfogadás

Pénztári órák: kedd: 10.00-12.00 óráig

csütörtök: 10.00-12.00 óráig

Hollóházai kirendeltségen:

Hétfő: Nincs ügyfélfogadás

Kedd: 8.00-12.00 óráig

Szerda: 8.00-16.00 óráig

Csütörtök: 8.00-12.00 óráig

Péntek: Nincs ügyfélfogadás

Pénztári órák: kedd: 10.00-12.00 óráig

csütörtök: 10.00-12.00 óráig

A tisztségviselők ügyfélfogadási rendje:

Jegyző:

Pálházai Közös Önkormányzati Hivatal

3994 Pálháza, Dózsa György út 151.

kedd:14.00 - 16.00 óráig

Kirendeltség vezető (a kirendeltség településein):

Pálházai Közös Önkormányzati Hivatal Füzérkomlósi Kirendeltsége

3997 Füzérkomlós Dr. Molnár út 20.

Hétfő 13.00-14.00 óráig

Bózsva Község Önkormányzata

3994 Bózsva, Dózsa György út 21.

Csütörtök: 14.30-15.30 óráig

Nyíri Község Önkormányzata

3995 Nyíri, Dózsa György út 2.

Kedd: 14.30-15.30 óráig

Pusztafalu Község Önkormányzata

3995 Pusztafalu, Fő út 68.

Kedd: 10.00-12:00 óráig

Kirendeltség vezető (a kirendeltség településein)

Pálházai Közös Önkormányzati Hivatal Kishutai Kirendeltsége

3994 Pálháza, Dózsa György út 34.

Hétfő: 13:00-14:00 óráig

Filkeháza Községi Önkormányzat

3994 Filkeháza, Rózsa Ferenc út 46.

Kedd: 9:30-10:30 óráig

Füzérkajata Községi Önkormányzat

3994 Füzérkajata, Dózsa György út 41.

Kedd: 11:00-12:00 óráig

Kishuta Községi Önkormányzat

3994 Kishuta, Kossuth Lajos út 51.

Csütörtök: 9:30-10:30 óráig

Nagyhuta Községi Önkormányzat

3994 Nagyhuta, Petőfi Sándor út 10.

Csütörtök: 11:00-12:00 óráig

Kirendeltség vezető

Pálházai Közös Önkormányzati Hivatal Hollóházai Kirendeltsége

3999 Hollóháza, Szent László út 15.

Hétfő: 13:00-14:00 óráig”

4. melléklet

8. függelék a 3/2018. (III.13.) önkormányzati rendelethez

A közös hivatal szervezeti ábrája

kép: /download/932/resources/EJR_5715218-base64img.png