Filkeháza Községi Önkormányzat Képviselő-testületének 4/2018.(III.13.) önkormányzati rendelete
a képviselő-testület és szervei Szervezeti és Működési Szabályzatáról
Hatályos: 2024. 10. 11- 2025. 07. 31Filkeháza Községi Önkormányzat Képviselő-testületének 4/2018.(III.13.) önkormányzati rendelete
a képviselő-testület és szervei Szervezeti és Működési Szabályzatáról
Filkeháza Községi Önkormányzat Képviselő-testülete az Alaptörvény 32. cikk (2) bekezdésében meghatározott eredeti jogalkotói hatáskörében, az Alaptörvény 32. cikk (1) bekezdés d) pontjában meghatározott feladatkörében eljárva a következőket rendeli el.
Általános rendelkezések
1. § Az önkormányzat képviselő-testülete és szervei vonatkozásában a Magyarország helyi önkormányzatairól szóló 2011.évi CLXXXIX. törvény, (a továbbiakban: Mötv.) és más jogszabályokban meghatározott feladat- és hatásköri, szervezeti és működési szabályokat a jelen szervezeti és működési szabályzatban (a továbbiakban: SZMSZ) foglaltak figyelembevételével kell alkalmazni.
1. Az önkormányzat
2. § (1) Az önkormányzat hivatalos megnevezése: Filkeháza Községi Önkormányzat
(2)1 Az önkormányzat:
(2a)2 székhelye: 3994 Filkeháza, Rózsa F. út 46.
(2b)3 adószáma: 15545909-1-05
(2c)4 bankszámlaszáma: 50463660-10001514-00000000
(2d)5 statisztikai számjele: 15545909-8411-321-05
(2e)6 törzskönyvi azonosító száma: 545903
(3) Működési területe: Filkeháza közigazgatási területe.
(4)7
(5) Az önkormányzati jogok gyakorlásával felruházott szervezet: Filkeháza Községi Önkormányzat Képviselő-testülete (a továbbiakban: képviselő-testület).
(6) A képviselő-testület szervei: a polgármester, a jegyző, a bizottság, a közös hivatal, és a társulás.
(7)8 A képviselő-testület hivatala: a Pálházai Közös Önkormányzati Hivatal (székhelye: 3994 Pálháza Dózsa György út 151., a továbbiakban: közös hivatal), melynek Kishutai Kirendeltsége (3994 Pálháza, Dózsa György út 34.) látja el a képviselő-testület működésével kapcsolatos feladatokat.
2. Az önkormányzat jelképei, elismerő díjak
3. § (1) Az önkormányzat jelképei: a címer, a zászló és a pecsét.
(2) Az önkormányzat jelképeit és azok használatának rendjét a képviselő-testület önálló rendeletben állapítja meg.
4. § (1) Az önkormányzat pecsétje: kör alakú, benne a Magyarország címerével ellátott „Filkeháza Községi Önkormányzat” körfelirat található.
(2) Az önkormányzat pecsétjét kell használni:
a) a képviselő-testület ülésén készített jegyzőkönyvek hitelesítésére,
b) a képviselő-testület által adományozott okleveleken,
c) az önkormányzat nemzetközi kapcsolatait tükröző dokumentumokon.
(3)9
5. § A képviselő-testület a helyi önkormányzati kitüntetések és elismerő címek alapítására, és adományozására vonatkozó szabályokra önálló rendeletet alkot.
A helyi önkormányzat alapjogai, együttműködés a megyei és nemzetiségi önkormányzattal
6. § (1) A képviselő-testület hatáskörét az Alaptörvényben és a Mötv-ben meghatározott módon gyakorolja.
(2) A helyi képviselő-testület alapvető jogait és kötelezettségeit az Alaptörvény és a Mötv. állapítja meg.
7. § (1)10 A képviselő-testület a helyi közszolgáltatások szervezésében, a helyi társadalom- és gazdaságszervező munkában együttműködik a Borsod-Abaúj-Zemplén vármegyei Önkormányzattal.
(2)11 Az (1) bekezdésben meghatározott együttműködés megvalósításáért a polgármester felelős. A Községet érintő vármegyei önkormányzati koncepció, terv kidolgozásában részt vesz, egyeztet.
8. § A képviselő-testület tevékenysége során az egyéni és közösségi nemzetiségi jogok érvényesülése érdekében együttműködik a Filkeháza Ruszin Nemzetiségi Önkormányzattal.
Részletes rendelkezések
3. Az önkormányzat feladata, hatásköre, szervezete
9. § Az önkormányzat képviselő-testülete feladat- és hatásköreit a mindenkori hatályos jogszabályi hatásköri jegyzék alapján gyakorolja.
10. § (1) A képviselő-testület szabadon vállalhatja közfeladat ellátását a Mötv.-ben meghatározott feltételek fennállása esetén.
(2) Az önként vállalt feladatról hozott képviselő-testületi döntést megelőzően kötelezően vizsgálja a megvalósításhoz szükséges költségvetési forrás rendelkezésre állását.
11. § (1) A képviselő-testület kizárólagos hatáskörébe tartozó feladatokat a Mötv. határozza meg.
(2) Az (1) bekezdésben foglaltakon túl a képviselő-testület kizárólagos hatáskörébe tartozik gazdasági társaságba való belépés, kilépés, ezek alapítása, megszüntetése.
(3) A képviselő-testület átruházott hatásköreinek felsorolását a rendelet 1. melléklete tartalmazza.
(4) Az átruházott hatáskör gyakorlója átruházott hatáskörében hozott döntéseiről beszámol a képviselő-testület által meghatározott időpontban.
(5) A jegyző rendszeresen köteles a képviselő-testületet tájékoztatni a képviselő-testület feladat- és hatáskörét érintő változásokról.
A KÉPVISELŐ-TESTÜLET MŰKÖDÉSE
4. Általános szabályok és a képviselő-testületi ülés összehívása
12. § (1)12 A képviselő-testület tagjainak száma: 3 fő. A képviselő-testület tagjainak névsorát a rendelet 1. függeléke tartalmazza.
(2)13 A képviselő-testület alakuló, rendkívüli, évente legalább hat alkalommal rendes ülést, valamint egy közmeghallgatást tart.
13. § (1) Az alakuló ülést a választás jogerős eredményének megállapítását követő 15 napon belülre a polgármester hívja össze és vezeti az SZMSZ általános szabályainak betartásával.
(2) Figyelemmel az ülés ünnepélyes jellegére, csak kivételesen indokolt esetben tárgyalható a kötelező napirenden kívüli napirendi pont.
5. Az előterjesztés
14. § (1) A képviselő-testület elé kerülő előterjesztések főbb fajtái:
a) beszámoló valamely feladat elvégzéséről, valamely szerv tevékenységéről
b) döntést igénylő javaslat, amely határozathozatalra irányul;
c) tájékoztató anyagok, amelyek tudomásulvételt igényelnek.
(2) Előterjesztés benyújtására jogosult a 34.§-ban foglalt korlátozásokkal:
a) a polgármester,
b) az alpolgármester,
c)14
d) a képviselő-testület tagja,
e) a jegyző,
f) akit jogszabály felhatalmaz.
15. § (1) A képviselő-testületi ülésre az előterjesztést a (2) bekezdésben foglalt kivétellel írásban kell benyújtani. Az írásbeli előterjesztést legkésőbb a képviselő-testület ülését megelőző 15. napon kell a jegyzőhöz eljuttatni, aki jogszerűségi észrevételt tesz, és gondoskodik valamennyi anyag postázásáról.
(2) Halaszthatatlan esetben a polgármester engedélyezheti az írásba foglalt előterjesztésnek az ülésen történő kiosztását.
(3) Szóbeli előterjesztést kivételesen, a képviselő-testület egyszerű szótöbbséggel hozott döntése alapján lehet felvenni a napirendek közé. A határozati javaslatot akkor is írásban kell benyújtani, ha az előterjesztésre szóban került sor. A szóbeli előterjesztés leghosszabb ideje 5 perc, ezt azonban a képviselő-testület egyszerű szótöbbséggel 15 percre megváltoztathatja.
(4) Amennyiben a képviselő-testületi ülésre vonatkozó előterjesztések együttes terjedelme a 6 gépelt oldal mértéket meghaladja, a polgármester engedélyezheti annak elektronikus úton történő kiküldését.
16. § Az előterjesztés tartalmi és alaki követelményei:
a) Az előterjesztés első része tartalmazza
aa) a címet vagy tárgyat, az előzmények ismertetését, különös tekintettel a tárgykört érintő korábbi képviselő-testületi döntéseket,
ab) a tárgykört érintő jogszabályokat,
ac) az előkészítésben részt vevők véleményét,
ad) az előzetes hatásvizsgálat eredményét, mindazokat a tényeket, adatokat, körülményeket, összefüggéseket, amelyek lehetővé teszik az értékelést, és a döntést indokolják,
6. A sürgősségi indítvány
17. § (1) Sürgősségi indítványnak minősül minden olyan indítvány, mely az ülés meghívójában előterjesztések között nem szerepel.
(2) A képviselő-testület a napirend tárgyalása során dönt a sürgősségi indítvány napirendre vételéről.
(3) Sürgősségi indítvány a sürgősség tényének indokolásával legkésőbb az ülést megelőző nap 12 óráig írásban nyújtható be a polgármesternél.
(4) Sürgősségi indítványt nyújthat be
a) a polgármester,
b) az alpolgármester,
c) a képviselő,
d) a jegyző.
(5) Amennyiben a képviselő-testület nem fogadja el a sürgősségi tárgyalásra irányuló javaslatot, úgy az indítványt egyszerű napirendi javaslatként kell kezelni, s a napirendek meghatározásakor kell állást foglalni arról, hányadik napirendként tárgyalják azt.
7. A képviselő-testületi ülés összehívása
18. § (1) A képviselő-testület évente legalább 6 rendes ülést tart.
(2)15 A képviselő-testület adott évi rendes üléseinek számát és időpontját a képviselő-testület által határozattal elfogadott féléves munkatervek tartalmazzák. A féléves munkatervben az (1) bekezdésben meghatározott ülésszámtól több ülést is elő lehet írni.
(3) A képviselő-testület ülését a polgármester hívja össze, és vezeti,akadályoztatása esetén e hatáskörét az alpolgármester gyakorolja. A polgármesteri és az alpolgármesteri tisztség egyidejű betöltetlensége, tartós akadályoztatása esetén a Pénzügyi és Ügyrendi Bizottság elnöke hívja össze, és vezeti.
(4)16 A testületi ülés megtartására az önkormányzat székhelyén vagy a közös hivatal Kishutai Kirendeltségén kerül sor, a meghívóban foglaltak szerint. Amennyiben a tárgyalandó napirend, vagy egyéb körülmény indokolja a képviselő-testület ülése a székhelyén kívül máshová is összehívható. A nyilvánosság biztosításának feltételeiről, alakosság megfelelő tájékoztatásáról ebben az esetben is gondoskodni kell.
(5) A képviselő-testület ülésére meg kell hívni:
a) a képviselőket;
b) a jegyzőt;
c) a Filkeháza Ruszin Nemzetiségi Önkormányzat elnökét;
d) az önkormányzati intézmény vezetőt, az intézményt érintő napirend tárgyalásánál;
e) akit a polgármester, képviselő-testület szükségesnek tart.
(6) A képviselő-testületi ülésen a képviselők szavazati joggal vesznek részt.
(7) Tanácskozási jog illeti meg az ülés valamennyi napirendi pontjához kapcsolódóan:
a) a képviselőt;
b) a jegyzőt;
c) nemzetiségi önkormányzat elnökét, az Mötv.-ben foglalt korlátozással.
(8) Tanácskozási jog illeti meg az adott napirendi pontok tárgyalásánál:
a) az önkormányzati intézmény vezetőt;
b) akit a polgármester a (4) bekezdése) pontja alapján meghívott.
19. § (1) A képviselő-testületi ülés meghívóját, illetve az egyes napirendi pontokhoz kapcsolódó előterjesztéseket a képviselőknek, a tanácskozási joggal meghívottaknak olyan időpontban kell megküldeni, hogy azok azt az ülés előtt legalább 3 nappal megkapják, kivéve a 15. §(2) bekezdésében meghatározott esetekben.
(2) A képviselő-testület az ülések időpontjáról, helyéről, és napirendjéről a lakosságot az ülés előtt legalább 3 nappal a helyben szokásos módon, hirdetőtáblán elhelyezett hirdetménnyel tájékoztatja.
20. § (1)17 Rendkívüli ülés összehívása estén bármilyen értesítési mód (telefon, fax, e-mail, személyes meghívás) igénybe vehető, az írásbeliségtől el lehet tekinteni.
(2)18 A rendkívüli ülés összehívásának indítványozásakor meg kell jelölni sürgősség okát, az ülés napirendjét, helyét, időpontját.
(3)19 Rendkívüli ülés esetében biztosítani kell az előterjesztések meghívottakhoz történő eljuttatását.
(4)20 A képviselő-testület rendkívüli ülésének időpontjáról, napirendjéről legalább az ülés időpontját megelőző napon a meghívottakat és a lakosságot értesíteni kell. A lakosságot a helyben szokásos módon kell értesíteni.
21. §21 A közmeghallgatás időpontját, helyét, előterjesztésének témáját legalább 5 nappal a közmeghallgatás előtt az önkormányzat hirdetőtábláján közzé kell tenni.
8. Gazdasági program és munkaterv
22. § (1) Az önkormányzat tevékenységének és a község fejlesztésének irányvonalát, valamint a kiemelt célokat az önkormányzat gazdasági programja tartalmazza, amely legalább a képviselő-testület megbízatásának időtartamára szól.
(2) A gazdasági program tervezetének előkészítéséről és a képviselő-testület alakuló ülését követő 6 hónapon belül történő előterjesztéséről a polgármester gondoskodik.
(3) A gazdasági programot a képviselő-testület fogadja el.
23. § (1)22 A képviselő-testület féléves munkatervek alapján végzi munkáját.
(2)23 A munkaterv tervezetét a beérkezett javaslatok alapján minden év december 31-ig, és június 30-ig a polgármester a képviselőtestület elé terjeszti elfogadásra.
(3) A munkatervre javaslatot tehet
a) a polgármester, alpolgármester,
b) a települési képviselő,
c) a jegyző,
d) a települési nemzetiségi önkormányzat elnöke,
e) az önkormányzat által fenntartott intézmény vezetője,
f) a település önszerveződő közössége.
(4) A munkatervi javaslat előterjesztésekor a polgármester tájékoztatást ad a tervezet összeállításánál figyelmen kívül hagyott javaslatokról, azok indokáról.
24. § (1) A munkaterv főbb tartalmi eleme
a) a képviselő-testületi ülések tervezett időpontjai, napirendjei,
b) a napirend előterjesztőjének megjelölése, az előterjesztés elkészítésében, véleményezésében
9. A képviselő-testület ülésével és annak vezetésével kapcsolatos általános szabályok
25. § (1) A képviselő-testület ülése nyilvános, amelyről jegyzőkönyvet kell készíteni. A képviselő-testület nyilvános ülésén bármely állampolgár szabadon részt vehet és az ülésvezető előzetes engedélyével felszólalhat, amennyiben a képviselő testület minősített többséggel hozott határozatával ehhez hozzájárul.
(2) A képviselő-testület zárt ülést tart, illetve zárt ülést rendelhet el a Mötv-ben meghatározott esetekben.
(3) A zárt ülésen a képviselő-testület tagjai, a jegyző, az aljegyző, továbbá meghívása esetén a közös hivatal ügyintézője, az érintett és a szakértő vesz részt. A nemzetiségi önkormányzat elnöke kizárólag az általa képviselt nemzetiséget érintő ügy napirendi tárgyalásakor vehet részt a zárt ülésen. A képviselő-testület tagjait titoktartási kötelezettség terheli a tudomásukra jutott személyes adatok és információk tekintetében.
26. § (1) A polgármester a képviselő-testületi ülésének vezetése során:
a) megnyitja, szükség esetén félbeszakítja, illetve berekeszti az ülést;
10. A tanácskozás rendje, szavazás
27. § (1) A polgármester a napirendek sorrendjében minden előterjesztés felett külön-külön nyit vitát, melynek során
a) az előterjesztő a napirendhez a vita előtt szóban kiegészítést tehet,
b) az előterjesztőhöz a képviselő-testület tagjai, a tanácskozási joggal résztvevők kérdéseket tehetnek fel, amelyre az előadó válaszol.
(2) Felszólalásra a jelentkezés sorrendjében kerülhet sor.
(3) A polgármester soron kívüli felszólalást is engedélyezhet.
(4) Az előterjesztő a javaslatot, illetve a települési képviselő a módosító javaslatát a vita bezárásáig megváltoztathatja és a szavazás megkezdéséig azt bármikor vissza is vonhatja
28. § (1) A vita lezárására, a hozzászólások időtartamának korlátozására a képviselő-testület bármely tagja javaslatot tehet. Erről a képviselő-testület vita nélkül határoz. A vita lezárása után a napirend előterjesztője a hozzászólásokkal összefüggésben ismerteti álláspontját.
(2) A vita lezárása után, a döntés előtt a jegyzőnek szót kell adni, ha a javaslatok törvényességét illetően észrevételt kíván tenni.
(3) Bármelyik képviselő a szavazás megkezdéséig javasolhatja a téma napirendről történő levételét, a döntéshozatal elhalasztását. A javaslatról a képviselő-testület vita nélkül dönt.
29. § (1) A polgármester először a módosító indítványokat bocsátja szavazásra, a benyújtás, majd az elhangzás sorrendjében, ezt követően bocsátja szavazásra a rendelet-tervezetet, határozati javaslatot.
(2) A szavazás eredményét a polgármester állapítja meg. Ha a szavazás eredménye felől kétség merül fel, bármelyik képviselő javaslatára a polgármester a szavazást megismételteti.
(3) A képviselő-testület döntéshozatalából kizárás eseteit és eljárási rendjét a Mötv. tartalmazza.
(4) Minősített többség szükséges a Mötv.-ben meghatározott esetekben a döntés meghozatalához.
30. § (1) A képviselő-testület a döntéseit kézfelemeléssel hozza.
(2) Név szerinti szavazás a Mötv.-ben meghatározott esetben rendelhető el.
(3) Ügyrendi kérdésében, valamint bizottság létszáma, és összetétele tekintetében nem lehet név szerinti szavazást tartani.
(4) Név szerinti szavazás esetén a jegyző felolvassa a képviselő-testület tagjainak nevét ABC sorrendben, a jelen lévő tagok szóban “igen”-nel, tartózkodással, vagy “nem”-mel fejezik ki álláspontjukat.
(5) A név szerinti szavazás tényét a jegyzőkönyvben rögzíteni kell. A jegyzőkönyvhöz csatolni kell a szavazás eredményét.
31. § (1) Titkos szavazás tartásának eseteit a Mötv. tartalmazza.
(2) A titkos szavazást
a) a polgármester,
b) a képviselő,
c) a jegyző, és
d) az érintett kezdeményezheti.
(3) A kezdeményezésről a képviselő-testület vita nélkül, egyszerű szótöbbséggel dönt.
(4) Titkos szavazás esetén a polgármester ismerteti a szavazás menetét. A titkos szavazás borítékba helyezett szavazólapon, arra kijelölt helyiségben és szavazóurna igénybevételével történik.
(5) A titkos szavazás lebonyolításának idejére a polgármester szünetet rendel el.
(6) A titkos szavazásról külön jegyzőkönyv készül, amely tartalmazza:
a) a szavazás helyét, napját, kezdetét és végét,
b) a szavazatszámláló bizottság tagjainak nevét,
c) a szavazás során felmerült körülményeket.
(7) A titkos szavazás eredményét a polgármester állapítja meg és hirdeti ki.
(8) A titkos szavazásról készült jegyzőkönyvet csatolni kell a képviselőtestület üléséről készült jegyzőkönyvhöz.
11. A tanácskozás rendjének fenntartása
32. § (1) A tanácskozás rendjének fenntartásáról a polgármester, illetve a képviselő-testületi ülés levezető elnöke gondoskodik.
(2) A képviselő-testületi ülés rendjének és méltóságának fenntartása érdekében a következő intézkedéseket teheti, illetve kell megtennie:
a) figyelmezteti azt a hozzászólót, aki eltért a tárgytól, vagy a tanácskozáshoz nem illő, sértő kifejezéseket használ, illetve a képviselő-testület tagjához méltatlan magatartást tanúsít;
b) rendre utasíthatja azt a személyt, aki a tanácskozás rendjét megzavarja;
c) ismétlődő rendzavarás esetén javaslatot tehet a képviselő-testületnek arra, hogy a rendbontó képviselő tiszteletdíját csökkentse.
(3) A nyilvános ülésen megjelent állampolgárok a számukra kijelölt helyen tartózkodhatnak. A tanácskozás rendjének megzavarása esetén a polgármester rendreutasíthatja a rendzavarót, ismétlődő rendzavarás esetén pedig az érintettet a terem elhagyására kötelezheti.
(4) A polgármesternek a rendfenntartás érdekében tett intézkedései ellen felszólalni, azokat visszautasítani nem lehet.
12. A képviselő-testület határozatai
33. § (1) A képviselő-testület a törvényben meghatározott esetben határozatot hoz.
(2) A képviselő-testület határozata tartalmazza
a) a testület döntését,
b) a döntés végrehajtásának határidejét,
c) a végrehajtásért felelős személy nevét, szerv elnevezését.
(3) A képviselő-testület határozatának megjelölésére a közjogi szervezetszabályozó eszköz közzététele során történő megjelölésről szóló jogszabály rendelkezéseit kell alkalmazni.
(4) A képviselő-testület döntéseiről a Közös Hivatal betűrendes és határidő-nyilvántartást vezet.
(5) A döntést a jegyzőkönyv aláírását követően haladéktalanul el kell elküldeni a végrehajtásért felelős személynek és szervnek.
(6) A határozatok végrehajtására kötelezettek évente, a munkatervben meghatározott időpontban tájékoztatást adnak a végrehajtás helyzetéről és a végrehajtás legfontosabb tapasztalatairól.
13. Az önkormányzati rendeletalkotás
34. § (1) Önkormányzati rendelet alkotását kezdeményezheti
a) a települési képviselő,
b) a polgármester,
c) az alpolgármester,
d)24
e) a jegyző,
f) az önkormányzat által fenntartott intézmény vezetője.
(2) A rendelet-tervezet előkészítéséhez a képviselő-testület elveket, szempontokat állapíthat meg.
(3) A rendelet-tervezet kodifikációját a Közös Hivatal végzi, megbízható az előkészítéssel ideiglenes bizottság, külső szakértő is. A Közös Hivatal részt vesz a kodifikációs munkában abban az esetben is, ha a tervezetet ideiglenes bizottság, illetőleg szakértő készíti el.
35. § (1) A rendelet-tervezetet a polgármester vagy a jegyző terjeszti képviselő-testület elé.
(2) A rendelet-tervezet általános és részletes indokolással terjeszthető elő. Az előterjesztő tájékoztatja a képviselő-testületet az előkészítés és a véleményeztetés során felvetett, de a tervezetben nem szereplő javaslatokról is, utalva a mellőzés indokaira.
(3) Az elfogadott rendeletet a polgármester, és a jegyző írja alá.
(4) Az önkormányzati rendelet megjelölésére a jogszabály kihirdetése során történő megjelöléséről szóló jogszabály rendelkezéseit kell alkalmazni.
(5) Az önkormányzati rendelet az önkormányzat hirdetőtábláján történő kifüggesztéssel kerül kihirdetésre.E szabályt kell alkalmazni a normatív határozatok közzétételére is. A Közös Hivatalban az önkormányzati rendelet egy példányát el kell helyezni. Az önkormányzat honlapján az önkormányzati rendeletet az információszabadságról szóló törvény rendelkezései szerint közzé teszi.
(6) A jegyző a hatályos önkormányzati rendeletek jegyzékét a Közös Hivatalban naprakész állapotban vezeti.
14. Kérdésfeltevés napirenden kívül
36. § (1) A képviselő-testület tagja a képviselő-testület ülésén a polgármestertől (alpolgármestertől), a jegyzőtől, a bizottság elnökétől önkormányzati ügyekben felvilágosítást kérhet.
(2) A kérdésre a megkérdezettnek a képviselő-testület ülésén kell választ adni. A válasznak lényegre törőnek kell lennie. A válaszadás időtartama nem haladhatja meg az 5 percet. Amennyiben összetett problémafelvetésről van szó, 30 napon belül, írásban kell a választ megadni.
15. A képviselő-testületi ülések dokumentálása
37. § (1) A képviselő-testület üléséről egy példányban a Mötv. előírásai szerinti tartalommal jegyzőkönyvet kell készíteni.
(2) A képviselő-testület üléséről készített jegyzőkönyvhöz csatolni kell a meghívót és a jelenléti ívet. Az írásban is benyújtott képviselői hozzászólást a képviselő kérésére kell mellékelni a jegyzőkönyvhöz.
(3) A képviselő-testületi ülés jegyzőkönyvének elkészítéséről a jegyző köteles gondoskodni. A jegyzőkönyvet a polgármester és a jegyző írja alá.
(4) A zárt ülésről az (1)–(3) bekezdésben foglaltak szerint külön jegyzőkönyvet kell készíteni.
(5) A jegyző a képviselő-testület ülésének jegyzőkönyvét az ülést követő 15 napon belül a Nemzeti Jogszabálytár szolgáltatója által e célra kialakított informatikai rendszeren keresztül megküldi a kormányhivatalnak
(6) A képviselő-testületi ülésről készült jegyzőkönyvet a jegyző kezeli, évente bekötteti, illetőleg nyilvántartásba veszi és elhelyezi a Közös Hivatal irattárában;
(7) A választópolgárok – a zárt ülés kivételével – betekinthetnek a képviselő-testület előterjesztésébe és az ülések jegyzőkönyvébe. A közérdekű adat és közérdekből nyilvános adat megismerésének lehetőségét zárt ülés tartása esetén is biztosítani kell.
Az önkormányzat szervei
16. A települési képviselő
38. § A képviselő-testület tagjait az Mötv.-ben és az SZMSZ-ben rögzített jogok és kötelezettségek illetik meg, illetőleg terhelik.
39. §25 A képviselő-testület tagjait megillető tiszteletdíjat és természetbeni juttatást önálló rendelet állapítja meg.
17. A képviselő kötelezettségei
40. § A képviselő köteles:
a) tevékenyen részt venni a képviselő-testület munkájában és ennek érdekében írásban vagy szóban a polgármesternél előzetesen bejelenteni, ha a testület ülésén nem tud megjelenni, illetőleg egyéb megbízatásának teljesítése akadályba ütközik;
b) felkérés alapján részt venni a testületi ülések előkészítésében, valamint a különböző vizsgálatokban;
c) a tudomására jutott állami, szolgálati, üzleti titkot megőrizni (titoktartási kötelezettsége a megbízatásának lejárta után is fennáll);
d) kapcsolatot tartani a választópolgárokkal;
e) a vele szemben fennálló összeférhetetlenségi okot a polgármesternek haladéktalanul bejelenti.
f) a képviselő-testület, illetve a bizottság munkájában való közreműködés, ennek során a testületi döntések előkészítésében, a különböző vizsgálatokban való részvétel,
g) olyan magatartás tanúsítása, amely méltóvá teszi a képviselőt a közéleti tevékenységre, a választók bizalmára és óvja a képviselő-testület, valamint annak szervei tekintélyét és hitelét.
41. § A törvényben, és az SZMSZ-ben szereplő kötelezettségeit ismételten megszegő képviselővel szemben
41/A. §26 (1) A képviselő az Mötv. 39. § (1) bekezdése alapján, a képviselő-testület bizottságának nem képviselő tagja az egyes vagyonnyilatkozat-tételi kötelezettségekről szóló 2007. évi CLII. törvény (a továbbiakban: Vnytv.) 4. § d.) pontjára figyelemmel vagyonnyilatkozatot köteles tenni.
(2) A képviselő megválasztásától, majd azt követően minden év január 1-jétől számított harminc napon belül köteles vagyonnyilatkozatot tenni az Mötv. 2. melléklete szerinti adattartalommal.
(3)27
(4) A képviselő-testület bizottságának nem képviselő tagja (a továbbiakban: külsős tag) vagyonnyilatkozat-tételi kötelezettségének a megválasztását követő harminc napon belül, majd azt követően kétévenként, az esedékesség évében június 30-ig köteles eleget tenni a Vnytv. melléklete szerinti adattartalommal.
(5) A külsős tag vagyonnyilatkozatához csatolni köteles a Vnytv. 2. § b.) pontja szerinti hozzátartozójának vagyonnyilatkozatát. A külsős tag és hozzátartozójának vagyonnyilatkozata nem nyilvános.
(6) A külsős tag vagyonnyilatkozatának őrzéséért a jegyző felel.
18.28
42. §
43. §
19.29
44. §
45. §
46. §
20. A tisztségviselők
47. § A képviselő-testület tisztségviselői: a polgármester, az alpolgármester, a jegyző és aljegyző.
21. A polgármester
48. § (1) A polgármester tevékenységét főállásban látja el. Tagja a képviselő-testületnek, a képviselő-testület határozatképessége, döntéshozatala, működése szempontjából települési képviselőnek tekintendő. A polgármester a megválasztását követően a képviselő-testület alakuló ülésén az Mötv. 63. §-a szerint esküt tesz a testület tagjai előtt.
(2) A polgármesterrel kapcsolatos munkáltatói jogokat a képviselő-testület gyakorolja.
(3) A polgármester illetményét a képviselő-testület alakuló ülésén állapítja meg.
49. § (1) A polgármesternek a képviselő-testület működésével összefüggő feladatai:
a) összehívja és vezeti a képviselő-testület üléseit;
b) képviseli az önkormányzatot;
c) segíti a képviselő-testület tagjainak a munkáját;
d) szervezi a község fejlesztést és közszolgáltatásokat;
e) biztosítja a demokratikus helyi hatalomgyakorlást és a közakarat érvényesítését.
(2) A polgármester a jogszabályokban és az e rendeletben meghatározott hatáskörein túlmenően:
a) ellátja az önkormányzat nemzetközi kapcsolataival összefüggő protokolláris feladatokat;
b) véleményt nyilvánít a község életét érintő kérdésekben;
c) nyilatkozatot ad a hírközlő szerveknek;
d) gondoskodik a képviselő-testület és szervei, valamint az intézmények munkáját, céljait hitelesen és tárgyilagosan bemutató, a község érdekének megfelelő propagandatevékenység kialakításáról;
e) irányítja az önkormányzat nemzetközi tevékenységét;
f) ellátja a törvényben megfogalmazott honvédelmi és polgári védelmi feladatokat;
g) dönt a képviselőtestület által polgármesterre ruházott hatáskörökben. Ennek terjedelmét a rendelet 1.melléklete tartalmazza.
(3) A polgármesternek a bizottság működésével összefüggő feladatai különösen:
a) indítványozhatja a bizottság összehívását;
b) felfüggesztheti a bizottság döntésének a végrehajtását, ha az ellentétes a képviselő-testület határozatával, vagy sérti az önkormányzat érdekeit, a felfüggesztett döntésről a képviselő-testület a következő ülésén határoz.
(4) A polgármester részletes feladatait és hatásköreit a jogszabályok határozzák meg.
(5) A polgármester az önkormányzat székhelyén minden héten szerdán 11-12 óráig fogadónapot tart.
22. Az alpolgármester
50. § (1) A képviselő-testület – a saját tagjai közül a polgármester javaslatára, titkos szavazással, a testület megbízatásának időtartamára – a polgármester helyettesítésére és munkájának segítségére 1 fő alpolgármestert választ.
(2) Az alpolgármester feladatait társadalmi megbízatásúként látja el.
51. § Az alpolgármester feladatai – jellegüket, tartalmukat tekintve, a polgármester utasításainak megfelelően – előkészítő, összehangoló jellegűek. Így részt vesz
a) a képviselő-testület ülésére kerülő előterjesztések kidolgozásában;
b) a gazdasági, társadalmi és közszolgáltatást végző szervezetekkel, továbbá a lakossággal való kapcsolattartásban;
c) a bizottságok és a képviselők munkájának segítésében;
d) a kinevezési és a testület hatáskörébe tartozó választási ügyek előkészítésében.
23. A jegyző és az aljegyző
52. §30
53. §31 (1) A jegyzőt a közös hivatal székhely településének polgármestere nevezi ki az Mötv. 82. § (1) bekezdése és 83. § b)-c) pontja alapján.
(2) A jegyző az Mtv. 81. § (3) bekezdésben felsoroltakon kívül
a) gondoskodik az önkormányzat működésével kapcsolatos feladatok ellátásáról,
b) ellátja a képviselő-testület, valamint a bizottságok működésének szervezési, ügyviteli tevékenységével kapcsolatos feladatokat,
c) tájékoztatást ad a képviselő-testületnek az önkormányzat munkáját érintő jogszabályokról,
d) a munkatervben foglaltak szerint tájékoztatja a testületet a közös hivatal munkájáról,
e) kezdeményezheti rendelet megalkotását,
f) végzi az önkormányzati rendeletek szakmai előkészítésével kapcsolatos feladatokat.
(3) A közös hivatal székhely településének polgármestere – a jegyzőre vonatkozó szabályok szerint – határozatlan időre aljegyzőt nevez ki a jegyző helyettesítésére, a jegyző által meghatározott feladatok ellátására.
(4) A jegyzői, aljegyzői tisztség egyidejű betöltetlensége esetén a Közös Hivatal Füzérkomlósi Kirendeltségének vezetője látja el a jegyzői feladatokat.
A közös hivatal
54. §33 (1) A képviselő- testület az önkormányzat működésével, az államigazgatási ügyek döntésre való előkészítésével és végrehajtásával kapcsolatos feladatok ellátására közös önkormányzati hivatalt hoz létre Pálházai Közös Önkormányzati Hivatal elnevezéssel.
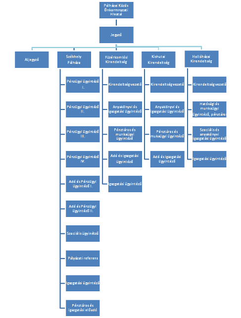
(2) A közös hivatal ügyfélfogadási rendjét, munkarendjét a 7. függelék, szervezeti felépítését a 8. függelék tartalmazza.
(3) A jegyző felelős a közös hivatal költségvetési szervként való működéséből fakadó szabályozási kötelezettség teljesítéséért. A közös hivatal Szervezeti és Működési Szabályzatát a közös hivatalhoz tartozó önkormányzatok képviselő-testületei határozattal fogadják el.
Önkormányzati társulás
55. § (1) Az önkormányzat a feladatainak hatékonyabb, célszerűbb, gazdaságosabb és ésszerűbb megoldása érdekében a Hegyközi Területfejlesztési és Alapellátási Társulásban, valamint az Abaúj-Zempléni Szilárdhulladék Gazdálkodási Önkormányzati Társulásban vesz rész.
(2) A társulások létrehozásáról, valamint szervezeti és működési rendjéről szóló együttműködési megállapodást a rendelet 4. függeléke képezi.
56. §
57. §
58. §
59. §
60. §
61. §
62. §
63. §
Helyi népszavazás
64. § A képviselő-testület önálló rendeletben szabályozza a helyi népszavazás rendjét.
Az önkormányzat vagyona
65. § A képviselő-testület az önkormányzat vagyongazdálkodásával kapcsolatos részletes szabályokat önálló önkormányzati rendeletben határozza meg.
24. Az önkormányzat költségvetése, gazdálkodása, annak ellenőrzése
66. § (1) A képviselő-testület az önkormányzat költségvetéséről, és annak zárszámadásáról önálló önkormányzati rendelet alkot.
(2) Az önkormányzati gazdálkodás szabályait az Államháztartásról szóló törvény, annak végrehajtási rendeletei, valamint az önkormányzat önálló rendelete állapítják meg.
(3) Az önkormányzati gazdálkodással kapcsolatos feladatokat a jogszabályi előírások alapján a Közös Hivatal látja el.
(4) Az önkormányzat gazdálkodását az Állami Számvevőszék, és Magyar Államkincstár ellenőrzi. A képviselő-testület gazdálkodásának belső ellenőrzéséről a közös hivatal által kötött megállapodásban foglaltaknak megfelelő módon belső ellenőr igénybevételével gondoskodik
(5) Az önkormányzat által ellátott feladatok kormányzati funkció szerinti besorolását a rendelet 5. függeléke tartalmazza
Az önkormányzat kapcsolatrendszere
25. Közmeghallgatás
67. § (1) A képviselő-testület szükség szerint, de legalább évente egy alkalommal közmeghallgatást tart az alábbi szabályok figyelembevételével:
a) a közmeghallgatás alkalmával az állampolgárok és a településen működő társadalmi szervezetek, egyesületek közügyeket érintő kérdéseket intézhetnek, illetőleg közérdekű javaslatokat tehetnek;
b) a közmeghallgatás idejét, helyét és napirendjét a képviselő-testület határozza meg, lehetőleg a munkatervének elfogadásakor;
c) a közmeghallgatás pontos időpontjára vonatkozó javaslatot a polgármester a közmeghallgatás üléstervvel egyidejűleg terjeszti elő;
d) a közmeghallgatásra általában az önkormányzat székhelyén, de indokolt esetben az önkormányzat által létrehozott intézmény székhelyén is sor kerülhet;
e) a közmeghallgatás helyéről, idejéről, a tárgykörökről a helyben szokásos módon hirdetőtáblán tájékoztatni kell a lakosságot a rendezvény előtt legalább 5 nappal;
(2) A közmeghallgatást a polgármester vezeti.
(3) A közmeghallgatáson felvetett kérdésekre, javaslatokra lehetőleg azonnal, de legkésőbb 15 napon belül írásban kell választ adni.
(4) A közmeghallgatásról a jogszabályban meghatározott tartalommal írásos jegyzőkönyv készül, amelyre értelemszerűen vonatkoznak a képviselő-testület jegyzőkönyvére irányadó szabályok.
26. Bel- és külföldi kapcsolatok
68. § (1) A helyi közoktatás, a helyi hagyományápolás és kultúra, valamint a kollektív nyelvhasználat körében a nemzetiségi lakosságot ebben a minőségében érintő rendelet csak a nemzetiségi önkormányzat véleményének kikérésével alkotható meg.
(2) A nemzetiségi önkormányzat a nemzetiségek jogairól szóló 2011. évi CLXXIX. törvényben ( a továbbiakban: Njtv.) meghatározott kezdeményezést, javaslatot, tájékoztatás-kérést a polgármesterhez nyújthatja be. A polgármester az Njtv-ben előírtak szerint köteles a kezdeményezés, javaslat, tárgyában történő döntéshozatal, illetve tájékoztatás megadása iránt intézkedni.
(3) A nemzetiségi önkormányzat az Njtv-ben rögzített egyetértési, és vélemény-nyilvánítási jogának gyakorlása során az egyetértés tárgyában hozott döntést, a kialakított és írásba foglalt véleményt a polgármesternek köteles megküldeni úgy, hogy az a képviselő-testületi ülés előtt 5 nappal rendelkezésre álljon.
(4) Az önkormányzat a székhelyén lévő épületében a nemzetiségi önkormányzat számára az Njtv-ben meghatározott időtartamban irodahelységet biztosít a működéséhez, amely rendelkezik az önkormányzat működéséhez szükséges tárgyi feltételekkel. A helyiséghasználattal kapcsolatos rezsiköltségeket-ide nem értve a nemzetiségi önkormányzati tisztségviselők telefonhasználatának díját- a helyi önkormányzat viseli.
(5) A Közös Hivatal biztosítja a nemzetiségi önkormányzat testületi működésének személyi és egyéb tárgyi feltételeit az alábbi módon:
a) gondoskodik a nemzetiségi önkormányzat képviselő-testületi üléseinek előkészítéséről, különösen a meghívók, az előterjesztések, a testületi ülések jegyzőkönyveinek elkészítésével és valamennyi hivatalos levelezése előkészítéséről, postázásáról,
b) előkészíti a testület és a tisztségviselők döntéseit, ellátja a döntéshozatalhoz kapcsolódó nyilvántartási, sokszorosítási, postázási feladatokat.
(6) A nemzetiségi önkormányzat gazdálkodásának végrehajtó szerve a Közös Hivatal. A községi, és a nemzetiségi önkormányzat között létrejött külön megállapodás tartalmazza a gazdálkodás végrehajtására vonatkozó részletes előírásokat.
69. § Az önkormányzat feladatainak ellátása és hatáskörének gyakorlása során – a kölcsönös érdekek alapján – együttműködik más települési, megyei önkormányzatokkal. Együttműködik az 6. függelékben szereplő partner szervezetekkel.
Záró rendelkezések
70. § (1) Ez a rendelet 2018.március 15.-én lép hatályba.
(2) Hatályát veszti Filkeháza Község Önkormányzata Képviselő-testületének a képviselő-testület és szervei Szervezeti és Működési Szabályzatáról szóló 3/2015. (II.26.) önkormányzati rendelete.
1. melléklet35
1. A Hegyközi Területfejlesztési és Alapellátási Társulásra átruházott hatáskörök:
a) a szociális igazgatásról és a szociális ellátásokról szóló 1993.évi III. törvény alapján az étkeztetés, a házi segítségnyújtás, a családsegítés, a gyermekjóléti szolgáltatás.
Sajátos nevelési igényű gyermekek óvodai nevelése a Köznev. tv. 47. §(3) bekezdése alapján. Gyermekétkeztetés a gyermekek védelméről és a gyámügyi igazgatásról szóló 1997.évi XXXI. törvény 21/A. §-21/B. §-ok alapján.
b) Az egészségügyről szóló 1997. évi CLIV. törvény 152. § (1) bekezdésében meghatározott egészségügyi alapellátás körében gondoskodik a háziorvosi alapellátásról, a fogorvosi alapellátásról, az alapellátáshoz kapcsolódó ügyeleti ellátásról, védőnői ellátásról,az iskola-egészségügyi ellátásról.
c) a gyermekek óvodai nevelése a nemzeti köznevelésről szóló 2011. évi CXC. törvény (a továbbiakban: Köznev.tv.) 8.§ (1) bekezdése alapján. Halmozottan hátrányos helyzetű gyermekek integrált együttnevelése óvodai fejlesztő programmal. Mini bölcsődei ellátás.
2. Az Abaúj-Zempléni Szilárdhulladék Gazdálkodási Önkormányzati Társulásra átruházott hatáskör:
A társulás által ellátandó feladat a Hulladékról szóló 2012.évi CLXXXV. törvény 33. §-a szerint hulladékgazdálkodási közszolgáltatás.
3. A polgármesterre átruházott hatáskörök:
a)36
b)37
c) a településképi véleményezési és településképi bejelentési eljárás lefolytatására iránti kérelmek elbírálása.
d)38 temetési támogatás megállapítása.
4.39 A jegyzőre átruházott hatáskörök:
2. melléklet
1. Pénzügyi és Ügyrendi Bizottság
Feladata:
a) pénzügyi előterjesztések véleményezése
b) ügyrendi bizottsági feladatok
1. függelék a 4/2018.(III.12) önkormányzati rendelethez40
2. függelék a 4/2018.(III.12) önkormányzati rendelethez41
3. függelék a 4/2018.(III.12) önkormányzati rendelethez
4. függelék a 4/2018.(III.12) önkormányzati rendelethez
5. függelék a 4/2018.(III.13) önkormányzati rendelethez
6. függelék a 4/2018.(III.13.) önkormányzati rendelethez
7. függelék a 3/2018. (III.13.) önkormányzati rendelethez45
8. függelék a 3/2018. (III.13.) önkormányzati rendelethez46

A 2. § (2) bekezdése a Filkeháza Községi Önkormányzat Képviselő-testületének 8/2021. (VII. 8.) önkormányzati rendelete 1. § (1) bekezdésével megállapított szöveg.
A 2. § (2a) bekezdését a Filkeháza Községi Önkormányzat Képviselő-testületének 8/2021. (VII. 8.) önkormányzati rendelete 1. § (2) bekezdése iktatta be.
A 2. § (2b) bekezdését a Filkeháza Községi Önkormányzat Képviselő-testületének 8/2021. (VII. 8.) önkormányzati rendelete 1. § (2) bekezdése iktatta be.
A 2. § (2c) bekezdését a Filkeháza Községi Önkormányzat Képviselő-testületének 8/2021. (VII. 8.) önkormányzati rendelete 1. § (2) bekezdése iktatta be.
A 2. § (2d) bekezdését a Filkeháza Községi Önkormányzat Képviselő-testületének 8/2021. (VII. 8.) önkormányzati rendelete 1. § (2) bekezdése iktatta be.
A 2. § (2e) bekezdését a Filkeháza Községi Önkormányzat Képviselő-testületének 8/2021. (VII. 8.) önkormányzati rendelete 1. § (2) bekezdése iktatta be.
A 2. § (4) bekezdését a Filkeháza Községi Önkormányzat Képviselő-testületének 8/2021. (VII. 8.) önkormányzati rendelete 11. § a) pontja hatályon kívül helyezte.
A 2. § (7) bekezdését a Filkeháza Községi Önkormányzat Képviselő-testületének 8/2021. (VII. 8.) önkormányzati rendelete 1. § (3) bekezdése iktatta be.
A 4. § (3) bekezdését a Filkeháza Községi Önkormányzat Képviselő-testületének 8/2021. (VII. 8.) önkormányzati rendelete 11. § b) pontja hatályon kívül helyezte.
A 7. § (1) bekezdése a Filkeháza Községi Önkormányzat Képviselő-testületének 5/2024. (X. 10.) önkormányzati rendelete 5. § a) pontja szerint módosított szöveg.
A 7. § (2) bekezdése a Filkeháza Községi Önkormányzat Képviselő-testületének 5/2024. (X. 10.) önkormányzati rendelete 5. § b) pontja szerint módosított szöveg.
A 12. § (1) bekezdése a Filkeháza Községi Önkormányzat Képviselő-testületének 5/2024. (X. 10.) önkormányzati rendelete 1. §-ával megállapított szöveg.
A 12. § (2) bekezdése a Filkeháza Községi Önkormányzat Képviselő-testületének 8/2021. (VII. 8.) önkormányzati rendelete 2. §-ával megállapított szöveg.
A 14. § (2) bekezdés c) pontját a Filkeháza Községi Önkormányzat Képviselő-testületének 5/2024. (X. 10.) önkormányzati rendelete 6. § a) pontja hatályon kívül helyezte.
A 18. § (2) bekezdése a Filkeháza Községi Önkormányzat Képviselő-testületének 8/2021. (VII. 8.) önkormányzati rendelete 3. § (1) bekezdésével megállapított szöveg.
A 18. § (4) bekezdése a Filkeháza Községi Önkormányzat Képviselő-testületének 8/2021. (VII. 8.) önkormányzati rendelete 3. § (2) bekezdésével megállapított szöveg.
A 20. § (1) bekezdése a Filkeháza Községi Önkormányzat Képviselő-testületének 4/2022. (III. 16.) önkormányzati rendelete 1. § (1) bekezdésével megállapított szöveg.
A 20. § (2) bekezdése a Filkeháza Községi Önkormányzat Képviselő-testületének 4/2022. (III. 16.) önkormányzati rendelete 1. § (1) bekezdésével megállapított szöveg.
A 20. § (3) bekezdése a Filkeháza Községi Önkormányzat Képviselő-testületének 4/2022. (III. 16.) önkormányzati rendelete 1. § (1) bekezdésével megállapított szöveg.
A 20. § (4) bekezdését a Filkeháza Községi Önkormányzat Képviselő-testületének 4/2022. (III. 16.) önkormányzati rendelete 1. § (2) bekezdése iktatta be.
A 21. § a Filkeháza Községi Önkormányzat Képviselő-testületének 5/2024. (X. 10.) önkormányzati rendelete 2. §-ával megállapított szöveg.
A 23. § (1) bekezdése a Filkeháza Községi Önkormányzat Képviselő-testületének 8/2021. (VII. 8.) önkormányzati rendelete 10. §-a szerint módosított szöveg.
A 23. § (2) bekezdése a Filkeháza Községi Önkormányzat Képviselő-testületének 8/2021. (VII. 8.) önkormányzati rendelete 4. §-ával megállapított szöveg.
A 34. § (1) bekezdés d) pontját a Filkeháza Községi Önkormányzat Képviselő-testületének 5/2024. (X. 10.) önkormányzati rendelete 6. § b) pontja hatályon kívül helyezte.
A 39. § a Filkeháza Községi Önkormányzat Képviselő-testületének 5/2024. (X. 10.) önkormányzati rendelete 3. §-ával megállapított szöveg.
A 41/A. §-t a Filkeháza Községi Önkormányzat Képviselő-testületének 8/2021. (VII. 8.) önkormányzati rendelete 5. §-a iktatta be.
A 41/A. § (3) bekezdését a Filkeháza Községi Önkormányzat Képviselő-testületének 5/2024. (X. 10.) önkormányzati rendelete 6. § c) pontja hatályon kívül helyezte.
A 18. alcímet (42–43. §-t) a Filkeháza Községi Önkormányzat Képviselő-testületének 5/2024. (X. 10.) önkormányzati rendelete 6. § d) pontja hatályon kívül helyezte.
A 19. alcímet (44–46. §-t) a Filkeháza Községi Önkormányzat Képviselő-testületének 5/2024. (X. 10.) önkormányzati rendelete 6. § e) pontja hatályon kívül helyezte.
Az 52. §-t a Filkeháza Községi Önkormányzat Képviselő-testületének 8/2021. (VII. 8.) önkormányzati rendelete 11. § c) pontja hatályon kívül helyezte.
Az 53. § a Filkeháza Községi Önkormányzat Képviselő-testületének 8/2021. (VII. 8.) önkormányzati rendelete 6. §-ával megállapított szöveg.
A VI. Fejezet címe a Filkeháza Községi Önkormányzat Képviselő-testületének 8/2021. (VII. 8.) önkormányzati rendelete 7. §-ával megállapított szöveg.
Az 54. § a Filkeháza Községi Önkormányzat Képviselő-testületének 8/2021. (VII. 8.) önkormányzati rendelete 8. §-ával megállapított szöveg.
A VIII. Fejezetet a Filkeháza Községi Önkormányzat Képviselő-testületének 8/2021. (VII. 8.) önkormányzati rendelete 11. § d) pontja hatályon kívül helyezte.
Az 1. melléklet a Filkeháza Községi Önkormányzat Képviselő-testületének 11/2021. (X. 27.) önkormányzati rendelete 1. mellékletével megállapított szöveg.
Az 1. melléklet 3. pont a) alpontját a Filkeháza Községi Önkormányzat Képviselő-testületének 9/2022. (X. 13.) önkormányzati rendelete 2. §-a hatályon kívül helyezte.
Az 1. melléklet 3. pont b) alpontját a Filkeháza Községi Önkormányzat Képviselő-testületének 9/2022. (X. 13.) önkormányzati rendelete 2. §-a hatályon kívül helyezte.
Az 1. melléklet 3. pont d) alpontját a Filkeháza Községi Önkormányzat Képviselő-testületének 9/2022. (X. 13.) önkormányzati rendelete 1. § (1) bekezdés - 1. melléklet 1. pontja iktatta be.
Az 1. melléklet 4. pontját a Filkeháza Községi Önkormányzat Képviselő-testületének 5/2023. (III. 23.) önkormányzati rendelete 1. §-a iktatta be.
Az 1. függelék a 4/2018.(III.12) önkormányzati rendelethez a Filkeháza Községi Önkormányzat Képviselő-testületének 5/2024. (X. 10.) önkormányzati rendelete 4. §-ával megállapított szöveg.
A 2. függelék a 4/2018.(III.12) önkormányzati rendelethezt a Filkeháza Községi Önkormányzat Képviselő-testületének 8/2021. (VII. 8.) önkormányzati rendelete 11. § e) pontja hatályon kívül helyezte.
Az 5. függelék a 4/2018.(III.13) önkormányzati rendelethez szövegét a Filkeháza Községi Önkormányzat Képviselő-testületének 8/2021. (VII. 8.) önkormányzati rendelete 9. § (2) bekezdése iktatta be.
Az 5. függelék a 4/2018.(III.13) önkormányzati rendelethez szövegét a Filkeháza Községi Önkormányzat Képviselő-testületének 8/2021. (VII. 8.) önkormányzati rendelete 9. § (2) bekezdése iktatta be.
Az 5. függelék a 4/2018.(III.13) önkormányzati rendelethez szövegét a Filkeháza Községi Önkormányzat Képviselő-testületének 9/2022. (X. 13.) önkormányzati rendelete 1. § (2) bekezdés - 2. melléklet 1. pontja iktatta be.
A 7. függelék a 3/2018. (III.13.) önkormányzati rendelethezt a Filkeháza Községi Önkormányzat Képviselő-testületének 8/2021. (VII. 8.) önkormányzati rendelete 9. § (3) bekezdése iktatta be.
A 8. függelék a 3/2018. (III.13.) önkormányzati rendelethezt a Filkeháza Községi Önkormányzat Képviselő-testületének 8/2021. (VII. 8.) önkormányzati rendelete 9. § (4) bekezdése iktatta be.