Kerepes Város Önkormányzata Képviselő-testületének 20/2019. (X. 24.) önkormányzati rendelete
Kerepes Város Önkormányzat Képviselő-testületének és Szerveinek Szervezeti és Működési Szabályzatáról
Hatályos: 2019. 10. 24- 2020. 02. 28
Kerepes Város Önkormányzat Képviselő-testületének és Szerveinek
Szervezeti és Működési Szabályzatáról
Kerepes Város Önkormányzat Képviselő-testületének
Kerepes Város Önkormányzat Képviselő-testületének és Szerveinek
Szervezeti és Működési Szabályzatáról
Általános rendelkezések
1. Értelmező rendelkezések
2. Az önkormányzat hivatalos megnevezése, székhelye, működési területe, önkormányzati jelképek
1. § (1) Magyarország Köztársasági Elnöke a XII-1/03446/2013. számú határozatával Kerepes Nagyközségnek 2013. július 15-ei hatállyal városi címet adományozott.
(2) Az önkormányzat hivatalos megnevezése: Kerepes Város Önkormányzata (a továbbiakban: Önkormányzat).
(3) Az Önkormányzat székhelye: 2144 Kerepes, Vörösmarty utca 2.
a) Az Önkormányzat levelezési címe: 2144 Kerepes, Vörösmarty utca 2.
b) Az Önkormányzat központi e-mail címe: polgarmester@kerepes.hu
2. § (1a) Az Önkormányzat hivatalos jelképei: a város címere és zászlója. A címert és a zászlót a Képviselő-testület üléstermében el kell helyezni.
(2) A város címerének, zászlójának leírását, valamint azok használatának rendjét önálló önkormányzati rendelet határozza meg.
(3) Az Önkormányzat és a Hivatal bélyegzőjén Magyarország hivatalos címerét kell használni. A polgármester körbélyegzőjén: Kerepes Város Polgármestere, a jegyző körbélyegzőjén: Kerepes Város Jegyzője felirat szerepel.
(4) A Képviselő-testület a település megismertetése, hagyományainak, kultúrájának megőrzése, átadása, szakmai tapasztalatszerzés érdekében hazai és külföldi önkormányzatokkal rendszeres kapcsolatot tart. Az Önkormányzat által megkötött testvértelepülési szerződéseket a 2. függelék tartalmazza.
3. Az Önkormányzat által fenntartott média, ülések közvetítések, hanganyag rögzítése
3. § (1) Az Önkormányzat hivatalos lapja a Szervusz Kerepes!, az alapítói jogokat az Önkormányzat gyakorolja.
(2) Az Önkormányzat hivatalos honlapja a www.kerepes.hu.
Az Önkormányzat feladata és hatásköre
4. § (1) Az Önkormányzat ellátja a jogszabályban rábízott feladat- és hatásköröket, amelyek tekintetében a Belügyminisztérium Önkormányzati Főosztálya által kiadott Önkormányzatok Elektronikus Hatásköri Jegyzéke az irányadó.
(2) Az Önkormányzat feladatait a Képviselő-testület és szervei útján látja el.
(3) Az Önkormányzat társulásai:
a) Gödöllői Kistérség Önkormányzatainak Többcélú Kistérségi Társulása
b) Észak-Kelet Pest és Nógrád Megyei Regionális Hulladékgazdálkodási és Környezetvédelmi Önkormányzati Társulás
(4) Az Önkormányzat ellátja Magyarország helyi önkormányzatairól szóló 2011. évi CLXXXIX. törvény (a továbbiakban: Mötv.) 13. §-ában meghatározott feladatokat.
(5) Közfeladat önkéntes felvállalása előtt előkészítő eljárást kell folytatni, amelyben tisztázni kell a feladat ellátásához szükséges feltételeket. A közfeladat önkéntes felvállalására irányuló javaslat csak az érintett bizottság(ok) véleményével terjeszthető a Képviselő-testület elé.
(6) A Képviselő-testület feladat- és hatáskörét – a Mötv. 42. §-ában foglalt hatáskörök kivételével – a polgármesterre vagy bizottságára ruházhatja át az alábbiakban foglaltak szerint:
a) a Képviselő-testület az általa alkotott helyi önkormányzati rendeleteiben rendelkezhet az adott rendelet szabályozási körébe tartozó ügyekhez kapcsolódó feladat- és hatásköreinek átruházásáról,
b) a rendeleti szabályozást nem igénylő ügyekben feladat- és hatásköreit a Képviselő-testület minősített többséggel hozott határozatával ruházhatja át
(7) Az átruházott hatáskör gyakorlója az e hatáskörben hozott döntéseiről a Képviselő-testületnek legalább évente beszámol.
(8) Az Önkormányzat önként vállalt feladatokat is ellát, melynek részletezését a 2. melléklet rögzíti.
(9) A Képviselő-testület által a (4) bekezdésben meghatározott módon a bizottságokra átruházott hatáskörök jegyzékét is tartalmazó Bizottságok ügyrendjét a 3. melléklet tartalmazza.
(10) A Képviselő-testület által a (4) bekezdésben meghatározott módon a polgármesterre átruházott hatáskörök jegyzékét a 4. melléklet tartalmazza.
(11) A Képviselő-testület polgármesterre átruházott önkormányzati hatósági hatásköreinek felsorolását az 5. melléklet tartalmazza.
1. A Képviselő-testület működése
5. § (1) A Képviselő-testületet a polgármester képviseli.
(2) A Képviselő-testület alakuló, rendes (munkaterv szerinti), rendkívüli ülést és közmeghallgatást tart.
(3) A Képviselő-testület január 1-től december 31-ig terjedő éves munkaterv alapján végzi munkáját.
(4) A Képviselő-testület évente legalább 11 ülést tart a munkatervében ütemezettek alapján, azon túl szükség szerint tart ülést.
(5) A munkatervet legkésőbb tárgyév január 31-ig a polgármester terjeszti a Képviselő-testület elé. Az előkészítéséhez javaslatot kér:
a) a képviselőktől
b) a bizottságoktól
c) a kerepesi nemzetiségi önkormányzatoktól
d) a település országgyűlési képviselőjétől
e) az önkormányzati intézmények vezetőitől
f) az önkormányzati részesedéssel működő vállalkozások, gazdasági társaságok vezetőitől
g) a Hivatal szervezeti egységeinek vezetőitől
(6) A véleményeket, javaslatokat a polgármesterhez kell benyújtani a tárgyévet megelőző év november 15-éig.
(7) A munkatervnek tartalmaznia kell:
a) az ülésnapok várható időpontját
b) a napirendek címét, előterjesztőjét
c) az előterjesztést előzetesen megvitató bizottságok nevét
d) a közmeghallgatás, lakossági fórum időpontját
(8) A munkatervben kötelező napirendi pontként kell szerepelni az alábbi témaköröknek:
a) beszámoló az előző év költségvetésének teljesítéséről
b) a következő év költségvetésének megtárgyalása
c) a gödöllői rendőrkapitány beszámolója
d) az Önkormányzat fenntartásában működő intézmények, gazdasági társaságok beszámolója
e) a nemzetiségi önkormányzatok beszámolója a költségvetésükről
f) a Képviselő-testület bizottságainak beszámolója
(9) A jóváhagyott munkatervet meg kell jelentetni az Önkormányzat hivatalos honlapján és a Szervusz Kerepes! újságban.
2. A Képviselő-testület összehívásának rendje
6. § (1) A Képviselő-testület ülését a polgármester, akadályoztatása esetén a főllású alpolgármester hívja össze.
(2) Figyelemmel a Mötv. 45. §-ára, a polgármester és a főállású alpolgármesteri tisztség egyidejű betöltetlensége, illetőleg tartós akadályoztatásuk esetén az ülést a Pénzügyi, Ügyrendi és Fejlesztési Bizottság elnöke hívja össze.
(3) A Képviselő-testület határozatképtelenségét az ülést összehívó a meghívóban szereplő kezdési időponttól számított tíz perc eltelte után bejelenti, az ülést berekeszti és azt 15 napon belüli időpontra ismételten összehívja.
(4) A Képviselő-testület tagjait az ülés helyének, idejének, és napirendjének megjelölését tartalmazó meghívóval kell összehívni.
(5) A meghívót meg kell küldeni:
a) a települési képviselőknek,
b) a jegyzőnek,
c) az aljegyzőnek,
d) a bizottságok tagjainak,
e) a település országgyűlési képviselőjének,
f) a Pest Megyei Kormányhivatal vezetőjének,
g) a Gödöllői Járási Hivatal vezetőjének,
h) a bevett egyházak helyi képviselőinek,
i) a Hivatal belső szervezeti egységei vezetőinek,
j) a napirendi pontok előterjesztőinek,
k) a kerepesi nemzetiségi önkormányzatok (roma, német és szlovák) elnökeinek,
l) az Önkormányzat által alapított gazdasági társaságok és intézmények vezetőinek - az őket érintő napirendi pontokhoz,
m) a helyi média képviselőinek,
n) akiknek jelenlétét a polgármester esetenként indokoltnak tartja.
(6) A munkaterv szerinti ülésre szóló meghívót legalább a Képviselő-testület ülését megelőző három munkanappal, rendkívüli ülésre szóló meghívót pedig legalább huszonnégy órával előbb a hivatalos e-mail címre kell megküldeni.
(7) A bizottsági ülés meghívóját a bizottsági ülést megelőző legalább három nappal korábban kell megküldeni.
(8) Halasztást nem tűrő, indokolt esetben a Képviselő-testület távközlési eszköz igénybevételével is összehívható.
(9) A nyilvános ülés előterjesztései a honlapra kerülnek feltöltésre, a zárt ülés előterjesztéseinek megküldése a képviselők részére a hivatalos e-mail címre történik.
(10) A Képviselő-testület ülésének időpontjáról, helyszínéről és napirendjéről a nyilvánosságot a meghívónak az Önkormányzat hivatalos honlapján, valamint a Hivatal hirdetőtábláján történő megjelentetéssel értesíteni kell.
1. A Képviselő-testület ülése
3.1. Alakuló ülés
7. § (1) A Képviselő-testület alakuló ülésének összehívására, vezetésére a Mötv. 43. §-ban foglaltak az irányadók.
(2) Az alakuló ülés napirendjére fel kell venni:
a) a Helyi Választási Bizottság elnökének tájékoztatóját a választások lebonyolításáról, eredményről,
b) a képviselők, a polgármester eskütételét,
c) a polgármester illetményények és költségtérítésének megállapítását,
d) képviselők jegyzői tájékoztatását.
(3) Az alakuló vagy az azt követő ülés napirendjére fel kell venni:
a) a szervezeti és működési szabályzat megalkotását vagy felülvizsgálatát,
b) a bizottságok tagjainak, elnökeinek megválasztását,
c) nem képviselő bizottsági tagok eskütételét,
d) az alpolgármesterek megválasztását, eskütételét,
e) a megválasztott alpolgármesterek illetményének vagy tiszteletdíjának és költségtérítésének megállapítását
f) képviselői illetmény, költségtérítés és tiszteletdíj megállapítását.
3.2. Rendes (munkaterv szerinti) ülés
8. § (1) A Képviselő-testület üléseit – a polgármester eltérő döntése hiányában – székhelyén tartja havonta, minden hónap utolsó csütörtöki napján, 16 órai kezdettel.
(2) Az ülésnap a napirendre felvett napirendi pontok megtárgyalásának idejéig, de legfeljebb négy órán át tart. Az ülésnapon napirendre felvett, és nem tárgyalt napirendi pontok tárgyalását a következő nap 8 órakor kezdődő ülésén a Képviselő-testület folytatja.
(3) Amennyiben az ülés 20.00 óráig nem érne véget, az ülés elnökének 20.00 órakor – a tárgyalt napirendet megszakítva – ügyrendi szavazást kell tartania az alábbi kérdésekben:
a) az ülést be kell rekeszteni,
b) az ülést az ülésvezető által még aznap megtárgyalásra javasolt napirendek után be kell rekeszteni.
Az ügyrendi döntés egyszerű szótöbbséggel történik, az ülést a szavazás eredményének megfelelően kell folytatni. Ezen témában újbóli szavazásnak nincs helye.
3.3. Rendkívüli ülés
9. § (1) A Képviselő-testület ülését a munkatervtől eltérő időpontban (rendkívüli ülés) is össze lehet hívni, ha halaszthatatlan, sürgős ügyben döntenie kell a hatáskörébe tartozó ügyben.
(2) A Képviselő-testület ülését tizenöt napon belüli időpontra össze kell hívni a települési képviselők egynegyedének (három fő), a képviselő-testület bizottságának, valamint a kormányhivatal vezetőjének a testületi ülés összehívásának indokát tartalmazó indítványára. Az indítvány alapján a testületi ülést a polgármester hívja össze a testületi ülés indokának, időpontjának, helyszínének és napirendjének meghatározásával.
(3) Amennyiben a rendkívüli ülés összehívására korábbi ülés napirendjén szereplő előterjesztés változatlan formában történő tárgyalása miatt kerül sor, az előterjesztést ismételten nem szükséges eljuttatni a képviselőknek.
4. Az ülések nyilvánossága
10. § (1) A Képviselő-testület ülése a Mötv. 46. § (1) bekezdése értelmében nyilvános. A Képviselő-testület nyilvános ülésein megjelenő állampolgárok a részükre kijelölt helyen, a terem végében található széksorokon foglalhatnak helyet.
(2) Az Mötv. 46. § (2) bekezdésében felsorolt esetekben a zárt ülés elrendelését indítványozhatja a polgármester, a főállású alpolgármester, bármely képviselő, a jegyző, az aljegyző és az érintett.
(3) Az önkormányzati hatósági ügy eldöntésére irányuló zárt ülésen való részvételre és a zárt ülés anyagába történő betekintésre az általános közigazgatási rendtartásról szóló 2016. évi CL. törvény szabályait kell megfelelően alkalmazni.
5. Az ülés vezetése
11. § (1) A Képviselő-testület ülését a polgármester vezeti.
(2) A polgármester és a főállású alpolgármester együttes akadályoztatása esetén az ülésvezetési feladatokat a Pénzügyi, Ügyrendi és Fejlesztési Bizottság elnöke látja el.
(3) A polgármester akadályoztatásának minősül az is, ha személyére vonatkozóan kizárási ok merül fel.
6. A tanácskozás rendje
12. § (1) A Képviselő-testület ülésén tanácskozási joggal rendelkeznek:
a) a jegyző, az aljegyző,
b) a település országgyűlési képviselője,
c) a kerepesi nemzetiségi önkormányzatok elnökei,
d) az adott napirendi pontok tárgyalása során:
da) a napirendi pont előterjesztője és készítője,
db) a tárgykör szerint érintett bizottságok nem képviselő tagjai,
dc) a törvényességi felügyelet ellátásáért felelős szerv vezetője,
dd) a napirendi ponttal érintett intézmény és vállalkozás vezetője,
de) a Hivatal szervezeti egységének vezetője.
e) a városban működő és tevékenykedő társadalmi szervezetek vezetőit és
f) akinek a tanácskozási jogot a polgármester esetenként megadja.
(2) Aki tanácskozási joggal rendelkezik, szabadon kifejtheti véleményét a Képviselő-testület illetve bizottságok ülésein, de csak azokban a kérdésekben, amelyek az általa képviselt szervezet, közösség tevékenységéhez kapcsolódnak.
(3) A tanácskozási jog a szavazás kivételével magában foglalja a felszólalót érintő napirendhez kapcsolódó hozzászólást és a napirend utáni felszólalást.
(4) A nemzetiségi önkormányzat elnöke általi javaslattételre és az azzal kapcsolatos eljárásra a nemzetiségek jogairól szóló 2011. évi CLXXIX. törvény (a továbbiakban: Nektv.) 105. § (3) bekezdésében foglaltak az irányadók.
(5) Az ülésen megjelent és szólásra jelentkezett személy részére a polgármester napirendenként egy alkalommal, legfeljebb két perces hozzászólásra engedélyt adhat.
(6) Az egyes napirendek tárgyalása során az előterjesztő előadását követően az előterjesztésre vonatkozó bizottsági vélemények ismertetésére, a kérdésekre, majd azok megválaszolására kell lehetőséget biztosítani, s csak ezek után kerülhet sor a hozzászólásokra, felszólalásokra.
(7) Napirendi pont tárgyalásának elhalasztására az előterjesztő vagy bármely képviselő javaslatot tehet, amit szóban meg kell indokolni. Amennyiben az előterjesztő kéri a napirendről történő levételt, arról szavazni nem kell, egyébként a Képviselő-testület az indítványról vita nélkül, egyszerű szótöbbséggel határoz.
(8) Amennyiben az ülés során határozatképes létszám alá csökken a képviselők száma, az ülést be kell rekeszteni. A döntéssel le nem zárt napirendi ponttal kapcsolatos határozathozatalra – hacsak a határozatképesség korábban vissza nem áll – a következő testületi ülésen kerülhet sor.
7. Napirendhez kapcsolódó hozzászólás
13. § (1) A napirend tárgyalása során az előterjesztő ismerteti az előterjesztés lényegét, annak indokait, és a megoldási lehetőségeket.
(2) A vita során az adott előterjesztéshez az előterjesztő után az érintett bizottság elnöke a bizottsági javaslatot ismerteti, majd ezt követően bármelyik képviselő szót kaphat első ízben három perc és legfeljebb egy alkalommal további egy perc időtartamban.
(3) A tanácskozási joggal rendelkezők a napirendi ponthoz egyszer szólhatnak hozzá két perc időtartamban. Ha a tartalom nem tartozik a napirendhez, a polgármester a szót megvonhatja.
(4) Az előterjesztő jogosult a vitában utolsóként két percre felszólalni és összegezni az előterjesztéssel kapcsolatban elhangzottakat, esetleges módosító indítványát előadni.
(5) A hozzászólás joga a polgármester által meghatározott rendben megilleti az adott napirend témájában meghívott tanácskozási joggal résztvevőket is a megalapozott döntés meghozatalához szükséges időtartamban.
(6) Bármikor szót kérhet
a) bármely képviselő ügyrendi kérdésben vagy ha a személyét érintő hozzászólásra kíván reagálni,
b) a jegyző, ha törvényességet érintő észrevételt kíván tenni.
(7) A hozzászólás időtartamának lejártára a szavazógép először figyelmeztet, majd a mikrofon automatikusan kikapcsol.
8. Ügyrendi javaslat
14. § (1) Ügyrendi javaslat az ülés vezetésével, rendjével összefüggő, a tárgyalt napirendi pont érdemét nem érintő eljárási rendre vonatkozik. Ügyrendi javaslat esetében a polgármester soron kívül ad szót, az ügyrendi javaslat elhangzása után közvetlenül a Képviselő-testület a javaslatról vita nélkül, egyszerű szótöbbséggel határozhat.
(2) A képviselők az ülésen legfeljebb három alkalommal egy-egy perc időtartamban élhetnek ügyrendi javaslattal.
9. Napirend előtti felszólalás
15. § (1) Napirend előtti felszólalásra előzetes, az ülés megnyitásáig a polgármesternél írásban – a felszólalás tárgyát és okát megjelölve - benyújtott jelentkezés alapján a napirendi pontok tárgyalása előtt a települési önkormányzati képviselő és a társadalmi megbízatású alpolgármester jogosult. Rendkívüli ülésen napirend előtti felszólalásra nincs lehetőség.
(2) A felszólalás csak közérdekű problémára vonatkozhat és nem terjedhet ki olyan kérdésre, melyet a Képviselő-testület az aktuális ülés keretében napirendként tárgyal.
(3) A napirend előtti felszólalásra lehetőség szerint szóban azonnal, ennek hiányában tizenöt napon belül írásban kell választ adni.
(4) A napirend előtti felszólalás ideje személyenként 1 perc, az arra adott válasz időtartama legfeljebb 1 perc, viszontválasz maximum 1 perc lehet.
(5) A felszólalás felett vitának és határozathozatalnak helye nincs.
10. Napirend utáni felszólalás
16. § (1) Az elfogadott napirenden nem szereplő rendkívüli ügyben a nyilvános ülés napirendi pontjainak tárgyalását követően az ülésen részt vevő tanácskozási joggal rendelkezők, a meghívottak és az állampolgárok egy alkalommal legfeljebb két perces felszólalásra jogosultak.
(2) Amennyiben a felszólás választ igényel, a választ az ülésen lehetőség szerint szóban azonnal vagy tizenöt napon belül írásban kell megadni.
(3) A felszólalás felett vitának és határozathozatalnak helye nincs.
11. Tárgyalási szünet elrendelése
17. § A napirendi pontok tárgyalása során a polgármester saját hatáskörben, vagy bármelyik bizottság elnökének, vagy a képviselőcsoport vezetőjének kérésére tárgyalási szünetet rendelhet el. A szünet időtartama legfeljebb harminc perc lehet.
Rendfenntartás, az ülés félbeszakítása és bezárása
18. § (1) A polgármester
a) összehívja, megnyitja, bezárja az ülést, szünetet rendel el,
b) javaslatot tesz az ülés napirendjére,
c) megállapítja és folyamatosan figyelemmel kíséri a határozatképességet,
d) figyelemmel kíséri a kizárási okot.
(2) A polgármester ülésvezetési feladatai, jogköre:
a) az ülés vezetése,
b) a szó megadása, tárgyra térésre felszólítás,
c) tárgyalási szünet elrendelése,
d) az ülés rendjének biztosítása,
e) az ülés félbeszakításának indítványozása.
(3) A polgármester vitavezetési feladatai:
a) napirendi pontonként megnyitja és lezárja a vitát,
b) szavazást rendel el, és
c) megállapítja a szavazás eredményét.
(4) A polgármester az előterjesztésben szereplő és a vitában elhangzott, valamint írásban benyújtott módosító javaslatokat egyenként bocsátja szavazásra. Először a módosító javaslatokról dönt a Képviselő-testület az elhangzás sorrendjében, majd a rendeletalkotási vagy határozati javaslatról.
(5) Amennyiben az előterjesztő a (4) bekezdésben foglaltakat befogadja, úgy a polgármester az eredeti rendeletalkotást, vagy határozati javaslatot egyben teszi fel szavazásra.
19. § (1) A polgármester feladata az ülés rendjének fenntartása, melynek keretében:
a) tárgyalási szünetet rendelhet el, ha az ülésen felvetődött javaslat, indítvány eldöntése valamely bizottság előzetes állásfoglalását igényli és a bizottsági tagok határozatképes létszámban jelen vannak az ülésen, a bizottsági ülés időtartamára, amely nem haladhatja meg a harminc percet,
b) amennyiben az ügyrendi felszólalás nem ügyrendi jellegű, köteles megvonni a szót,
c) figyelmezteti azt a hozzászólót, aki a tanácskozáshoz nem illő, sértő módon nyilatkozik, avagy eltér a tárgytól, ismétlődő esetben megvonja tőle a szót; akitől a szót megvonták, az ugyanabban a tárgykörben nem szólalhat fel újra,
d) rendreutasítja azt a képviselőt, aki a testületi ülés tekintélyét sértő kifejezést használ. A rendzavaró képviselővel szemben havi tiszteletdíja legfeljebb 50%-áig terjedő mértékű bírságot szabhat ki, mely a Hivatal bevételét képezi,
e) rendzavarás esetén figyelmezteti a rendbontót; ha a rendzavarás a tanácskozás folytatását lehetetlenné teszi, az ülést határozott időre félbeszakíthatja vagy dönthet az ülés befejezéséről,
f) a testületi ülésen megjelent meghívottakat, érdeklődőket a tanácskozás rendjének bármilyen módon történő megzavarása esetén rendreutasíthatja,
g) az érdeklődők részéről megismétlődő rendzavarás esetén az érintetteket a terem elhagyására kötelezheti,
h) ha a Képviselő-testület ülésén olyan rendzavarás vagy esemény történik, amely a tanácskozás folytatását lehetetlenné teszi, az ülést tizenöt percre félbeszakíthatja vagy bezárhatja.
(2) A testületi ülésen résztvevő képviselők és minden jelenlévő személy köteles a tanácskozás méltóságát tiszteletben tartani.
(3) A rend fenntartása érdekében tett intézkedések ellen felszólalni, azokat visszautasítani, vagy azokkal vitába szállni nem lehet.
1. Határozatképesség
20. § (1) Ha a határozatképességhez szükséges számú képviselő a meghívóban meghirdetett időpontban és helyen nincs jelen, akkor az ülés a 6. § (3) bekezdésének figyelembevételével határozatképtelen, melynek tényét a polgármester bejelenti és a következő ülés időpontjáról 2 napon belül értesítést küld.
(2) A polgármester a határozatképességet számítógépes szavazatrögzítő berendezés segítségével állapítja meg. Jelenlévőnek azt a képviselőt kell tekinteni, aki az ülésteremben tartózkodik. Amennyiben kétség merül fel, a polgármester döntéshozatal előtt a határozatképességről meggyőződik.
(3) Határozatképtelen ülés esetén a polgármester a rendkívüli ülés összehívásának szabályai szerint köteles intézkedni.
2. A munkaterv szerinti ülés napirendje, napirendre vétel
21. § (1) A Képviselő-testület munkaterv szerinti ülésének napirendjére a meghívóban a polgármester tesz javaslatot, melynek alapján a napirendet a Képviselő-testület egyszerű szótöbbséggel állapítja meg.
(2) A polgármester köteles az ülés napirendjére felvenni:
a) az előterjesztéseket és
b) a sürgősségi indítványokat.
(3) A napirendi pont előterjesztője lehet:
a) a polgármester,
b) az alpolgármesterek,
c) a települési önkormányzati képviselő,
d) a Képviselő-testület bizottsága,
e) az intézményvezetők,
f) a jegyző, aljegyző és
g) a városi főépítész.
(4) A napirendi pontokat, és tárgyalásuk sorrendjét az alábbiak szerint kell meghatározni:
1. rendeletalkotást igénylő javaslat
2. határozatot igénylő javaslat
3. beszámolók
4. tájékoztatók
5. egyebek
(5) A tájékoztató kivételesen szóbeli is lehet.
(6) Fenti sorrendtől indokolt esetben, a különmeghívottak jelenléte érdekében el lehet térni.
3. A rendkívüli ülés napirendje
22. § (1) A napirendi pont beterjesztéséről a polgármester gondoskodik. A polgármester, vagy a 21. § (3) bekezdése szerinti előterjesztő a rendkívüli ülés összehívását és az indítvány napirendre tűzését megindokolja.
(2) A Képviselő-testület egyszerű szótöbbséggel dönt a napirendi javaslat elfogadásáról.
4. Előterjesztés
23. § (1) Előterjesztésnek minősül a munkatervbe felvett, vagy a 21. § (3) bekezdésében felsorolt előterjesztők által előzetesen javasolt
a) rendeletalkotást igénylő javaslat,
b) határozatot igénylő javaslat.
(2) A költségvetést érintő kötelezettségvállalás fedezetét az előterjesztésben meg kell jelölni.
(3) A lejárt határidejű határozatok végrehajtásáról szóló tájékoztatást a Képviselő-testület tudomásul veszi. Amennyiben a Képviselő-testület nem ért egyet valamely intézkedéssel, a végrehajtás módjával, döntését határozatba foglalja.
(4) Az ülés napján csak rendkívüli esetben, a polgármester indokolása mellett lehet írásos anyagot a képviselőknek megküldeni, vagy az ülésen kiosztani, szóban közölni. Amennyiben az előterjesztés, illetve a 26. § szerinti sürgősségi indítvány az ülés napján kerül kiosztásra, úgy annak vitáját megelőzően a polgármester olvasási szünetet rendelhet el.
(5) Az előterjesztő a vita lezárásáig az előterjesztést bármikor visszavonhatja.
(6) A polgármester vagy bármely képviselő javasolhatja a napirendi pont tárgyalásának elnapolását.
(7) Ha az elnapolással az előterjesztő nem ért egyet, akkor a napirendi pont elnapolásáról a Képviselő-testület ügyrendi javaslatként határoz.
(8) A nemzetiségi önkormányzatok érdemi döntést igénylő kezdeményezéseire az Nektv. 79. § (4) bekezdésében foglaltak az irányadók.
5. Az előterjesztések tartalmi és formai követelményei
24. § (1) Az előterjesztés tartalmi követelményei:
a) Az előterjesztés tárgya.
b) Az előterjesztő megnevezése.
c) Az előterjesztés készítésében közreműködő megnevezése.
d) Az előterjesztést előzetesen megtárgyalt bizottság megnevezése.
e) A döntés (rendelet-tervezet, határozati javaslat) meghozatalához szükséges szavazási mód és szavazati arány.
f) Az előterjesztés tárgyára vonatkozó legfontosabb jogszabályokra és a testületi határozatokra, a végrehajtás érdekében teendő intézkedésekre történő utalás.
g) Az adott tárgykört érintő korábbi képviselő-testületi döntés és annak végrehajtására vonatkozó tájékoztatás, a döntés hatásának, a végrehajtás esetleges akadályainak, hiányosságainak, a végrehajtás elmaradása okainak elemzése.
h) A tárggyal kapcsolatos – és a döntés szempontjából jelentős – tények, követelmények, összefüggések értékelése és elemzése, a döntés várható gazdasági hatásának mérlegelése.
i) A határozati javaslat – annak egyes pontjai – indokolása, esetleges mellőzésének oka.
(2) A határozati javaslat tartalmi követelményei:
a) A határozati javaslatok logikusan épüljenek az előterjesztés első részének megállapításaira, azok alapján, azokkal összhangban szabják meg a feladatokat.
b) Szabatosan, pontosan és tömören fogalmazzák meg az elérendő célt.
c) Eltérő tartalom esetén külön-külön pontokban határozzák meg a feladatokat.
d) Ha indokolt, javasolni kell a korábbi testületi határozatok módosítását, kiegészítését vagy hatályon kívül helyezését.
e) Az előterjesztés tárgyától, jellegétől függően – különösen amikor a döntéssel elérni kívánt célnak több megoldási lehetősége van – két vagy több változatban kell a határozati javaslatot kidolgozni (alternatív döntési javaslat) és utalni kell az egyes alternatívák előnyeire, illetve hátrányaira is.
f) Pontonként tartalmazza a végrehajtási határidő és a végrehajtásért felelős személy megnevezését. Felelősként a 21. § (3) bekezdésben meghatározott előterjesztő nevezhető meg.
g) A végrehajtás határidejét a feladat jellegétől függően naptári napban, időtartamban, azonnal vagy folyamatos jelöléssel kell előírni. Egy határozatban előírt több határidő esetén a felelős összevontan, az utolsó határidő lejártakor adhat jelentést a végrehajtásról.
h) A felelős és határidő megjelölés elhagyása abban az esetben lehetséges, ha tájékoztató jellegű, további intézkedést nem igénylő napirendi pontról van szó.
6. Az előterjesztések benyújtása
25. § (1) A Képviselő-testület ülésére előterjesztést írásban kell tenni.
(2) Az előterjesztések leadásának határideje legkésőbb az ülést megelőző 10. napon 10:00 óra. Tartalmáért, törvényességéért és a benyújtási határidő betartásáért az előterjesztő felelős.
(3) Az előterjesztés és a döntési javaslat törvényességét – a képviselő-testületi ülésre való kiküldés előtt – a jegyző, távollétében az aljegyző megvizsgálja, és megállapításait azon feltünteti, vagy az előterjesztéshez csatolja.
7. Sürgősségi indítvány
26. § (1) Sürgősségi indítványt a polgármester, az alpolgármesterek, a települési önkormányzati képviselő, a bizottság és a jegyző tehet.
(2) Sürgősségi indítvány kizárólag előre nem látható, gyors intézkedést igénylő ügyben, rendkívül indokolt esetben terjeszthető a Képviselő-testület elé. A sürgősség megalapozottságát az előterjesztésben indokolni kell.
(3) A sürgősségi indítványt legkésőbb a Képviselő-testület ülését megelőző napon 12 óráig a polgármesternél - írásban - lehet benyújtani. Az indítványt legkésőbb az ülést megelőző nap 16 óráig e-mailben meg kell küldeni a képviselőknek.
(4) A sürgősségi indítványnak általában meg kell felelnie az előterjesztésre vonatkozó követelményeknek.
(5) A sürgősségi indítvány napirendre vételéről a Képviselő-testület a napirendi pontok elfogadásával együtt határoz.
(6) A sürgősségi indítványt a Képviselő-testület az ülés meghívó szerinti napirendi pontjait soron követő pontjaként tárgyalja.
(7) A polgármester sürgősségi indítványt az ülésen helyszíni kiosztással előzetes értesítés nélkül tehet.
8. Módosító, kiegészítő javaslat
27. § (1) A rendeletalkotási és a határozati javaslathoz a 21. § (3) bekezdése szerinti előterjesztésre jogosultak kiegészítő vagy módosító javaslatot tehetnek.
(2) Rendelet vagy határozati javaslat szövegére irányuló módosító vagy kiegészítő indítvány írásban tehető legkésőbb az ülés napján 10 óráig, sürgősségi indítvány esetén az ülés megkezdéséig.
(3) A bizottságok módosító, kiegészítő indítványait tartalmazó döntési javaslatok írásbeli összegzése az ülést megelőzően helyben kerül kiosztásra.
9. A szavazás rendje
28. § (1) A Képviselő-testület a döntéshozatal előtti hozzászólalások után rendeletet alkot, vagy határozatot hoz.
(2) A szavazás nyílt vagy titkos.
(3) A szavazásra való felszólítást úgy kell megfogalmazni, hogy a határozati javaslat elfogadására igennel, annak elutasítására nemmel lehessen válaszolni. A határozati javaslatokat szavaztatás előtt a polgármester egyenként ismerteti.
(4) A szavazás technikai eszköz igénybevételével, mindenki által látható módon kivetítve, számítógépes eljárással történik. A számítógépes rendszer meghibásodása esetén a szavazás kézfeltartással történik.
(5) Választás, kinevezés, vezetői megbízás esetén amennyiben több jelölt van, a jelöltek sorrendjére a véleményezési joggal rendelkező bizottság tesz javaslatot.
(6) A szavazás eredményét a polgármester állapítja meg.
(7) Ha a szavazás eredménye felől kétség merül fel, bármely önkormányzati képviselő kérésére a szavazást egy alkalommal meg lehet ismételni.
(8) Amennyiben a polgármester a képviselő-testület döntését a helyi önkormányzat érdekeit sértőnek tartja, ugyanazon ügyben egy alkalommal kezdeményezheti az ismételt tárgyalást.
29. § (1) A képviselő köteles a napirendi pont tárgyalása kezdetén - közeli hozzátartozójára is kiterjedően - bejelenteni személyes érintettségét.
(2) A személyesen érintett képviselő érintettségének jelzése mellett bejelentheti, hogy az adott döntéshozatalban nem kíván részt venni.
(3) A kizárásról az érintett önkormányzati képviselő kezdeményezésére vagy bármely önkormányzati képviselő javaslatára a Képviselő-testület dönt. A kizárt önkormányzati képviselőt a határozatképesség szempontjából jelenlevőnek kell tekinteni.
(4) A személyes érintettség bejelentésére vonatkozó kötelezettség elmulasztásának kivizsgálására - annak ismertté válását követően azonnal - a Képviselő-testület vizsgálat lefolytatását rendeli el. A vizsgálat lefolytatása a Pénzügyi, Ügyrendi és Fejlesztési Bizottság hatáskörébe tartozik.
(5) A bizottság eljárása során biztosítja az érintett képviselő személyes meghallgatását, bizonyítékai előterjesztését.
(6) A bizottság eljárásának lefolytatása után a vizsgálat eredményét a képviselő-testület soron következő ülésén előterjeszti. Amennyiben a Képviselő-testület megállapítja, hogy a képviselő a személyes érintettségre vonatkozó bejelentési kötelezettségét elmulasztotta, a képviselő tárgyhavi tiszteletdíjának 100 %-a megvonásra kerül.
(7) A Képviselő-testület külön határozattal dönt a személyesen érintett képviselő részvételével hozott határozat érvényben tartásáról.
30. § (1) A megválasztott képviselők több mint felének igen szavazatával minősített többség szükséges:
a) a rendeletalkotáshoz,
b) a rendeletalkotás folyamán az egyes módosító indítványok elfogadásához,
c) szervezetének kialakításához és működésének meghatározásához, a törvény által hatáskörébe utalt választáshoz, kinevezéshez, vezetői megbízáshoz,
d) önkormányzati társulás létrehozásához, megszüntetéséhez, abból történő kiváláshoz, a társulási megállapodás módosításához, társuláshoz, érdekképviseleti szervezethez való csatlakozáshoz, abból történő kiváláshoz,
e) megállapodáshoz külföldi önkormányzattal való együttműködésről, nemzetközi önkormányzati szervezethez való csatlakozáshoz, abból történő kiváláshoz,
f) intézmény alapításához, átszervezéséhez, megszüntetéséhez,
g) a törvényben és a szervezeti és működési szabályzatban meghatározott ügyek eldöntéséhez,
h) az önkormányzati képviselő kizárásához,
i) az összeférhetetlenség, valamint a méltatlanság megállapításához,
j) a képviselői megbízatás megszűnéséről való döntéshez,
k) a Mötv. 46. § (2) bekezdés c) pontja szerinti zárt ülés elrendeléséhez,
l) a Képviselő-testület hatáskörének átruházásához,
m) a díjak, kitüntetések adományozásához,
n) a közterület elnevezéséhez, köztéri szobor, műalkotás állításához,
o) a helyi önkormányzati vagyon tulajdonjogának a Mötv. 108. § szerinti ingyenes átruházására vagy nemzeti vagyon tulajdonjogának ingyenes átvételére vonatkozó döntés,
p) a költségvetési rendeletben és az önkormányzat vagyonáról és a vagyontárgyak feletti tulajdonosi jogok gyakorlásáról szóló önkormányzati rendeletben meghatározott esetekben,
q) a Mötv. 70. § (1) bekezdésében, a 74. § (1) bekezdésében, a 76. § d) pontjában, a 88. § (2) bekezdésében, a 89. § (2) bekezdésében és a 103. § (1) bekezdésében meghatározott döntés meghozatalához,
r) fegyelmi üggyel kapcsolatos döntés meghozatala esetén,
s) az ülés valamely napirendi pontjának vagy a teljes ülés szó szerinti jegyzőkönyvezésének elrendeléséhez.
31. § (1) A Képviselő-testület név szerint szavaz az önkormányzati képviselők egynegyedének indítványára.
(2) A megbízatásának lejárta előtt név szerinti szavazással, minősített többségű döntéssel kimondhatja a feloszlását.
(3) Nyílt szavazás esetén a szavazás megkezdése előtt névszerinti szavazást kell tartani, ha az arra bármely képviselő által tett javaslatot a képviselő-testület minősített többséggel elfogadja.
(4) A név szerinti szavazás technikai eszköz igénybevételével, mindenki által látható módon kivetítve, számítógépes eljárással történik. A számítógépes szavazás kivonatát a jegyzőkönyvhöz kell csatolni.
(5) A számítógépes rendszer meghibásodása esetén a név szerinti szavazás úgy történik, hogy a jegyző ABC sorrendben felolvassa a képviselők névsorát. A képviselők „igen”, „nem”, „tartózkodom” nyilatkozattal szavaznak. A szavazás névsorát a jegyzőkönyvhöz csatolni kell.
(6) Név szerinti szavazást kell tartani az önkormányzati tulajdon megterheléséről, a hitelfelvételről, a kötvénykibocsátásról, a kötvényértékesítésről.
32. § (1) A Képviselő-testület titkos szavazást tart kinevezés, felmentés, vezetői megbízás adása és visszavonása, fegyelmi eljárás megindítása, fegyelmi büntetés kiszabása és állásfoglalást igénylő személyi, összeférhetetlenségi, kitüntetési, vagyonnyilatkozattal, méltatlansággal kapcsolatos ügy tárgyalásakor, ha az arra bármely képviselő által tett javaslatot a Képviselő-testület minősített többséggel elfogadja.
(2) A titkos szavazás szavazógéppel történik. A szavazógép meghibásodása esetén a titkos szavazás borítékba helyezett szavazólapon urna igénybevételével történik, melyet a Pénzügyi, Ügyrendi és Fejlesztési Bizottság bonyolít le.
(3) A szavazás eredményét a Pénzügyi, Ügyrendi és Fejlesztési Bizottság elnöke ismerteti a Képviselő-testülettel.
10. A határozathozatal
33. § (1) A Képviselő-testület a határozatait a Mötv. 47. § (2) bekezdésében meghatározottak szerint hozza.
(2) A határozathozatalnál kisebbségben maradt képviselők jogosultak álláspontjuk jegyzőkönyvben történő rögzítésére, álláspontjuk további képviseletére.
(3) A határozatokat az Önkormányzat honlapján meg kell jelentetni.
11. Rendeletalkotás
34. § (1) A Képviselő-testület az Alaptörvény 32. cikk (1) és (2) bekezdésében foglaltak alapján önkormányzati rendeletet alkot.
(2) Rendelet alkotását kezdeményezheti a
a) a polgármester,
b) az alpolgármesterek,
c) a jegyző, az aljegyző,
d) a képviselő-testület bizottsága,
e) bármelyik települési önkormányzati képviselő és
f) a főépítész.
(3) A javaslatot a polgármesternek kell írásban benyújtani, aki köteles azt a soron következő ülés napirendjére felvenni és – a törvényen alapuló jogalkotási kötelezettség kivételével – indítványozni a Képviselő-testület döntésének meghozatalát.
35. § (1) A rendelet szakmai előkészítése a jegyző feladata, aki:
a) kijelöli a rendelet-tervezet előkészítésében közreműködők körét,
b) részt vesz a rendelet-tervezet Képviselő-testület előtti megvitatásában.
(2) A rendelettervezetet a Képviselő-testület elé történő beterjesztést megelőzően
a) a Pénzügyi, Ügyrendi és Fejlesztési Bizottság és
b) a szabályozás tárgya szerint illetékes bizottság tárgyalja meg.
36. § (1) A Pénzügyi, Ügyrendi és Fejlesztési Bizottság és a szabályozás tárgya szerint illetékes bizottság elnöke a Képviselő-testületet tájékoztatja a bizottság rendelettervezettel kapcsolatos határozatáról, állásfoglalásáról.
(2) A Képviselő-testület a beterjesztett rendelet-tervezet felett általános és részletes vitát is tarthat.
37. § (1) A Képviselő-testület a szavazás során először a 27. § szerint benyújtott módosító, kiegészítő indítványokról, majd a rendelet‑tervezet egészéről dönt.
(2) Az önkormányzati rendelet kihirdetése a szabályszerűen megalkotott és aláírt rendelet teljes szövegének a Polgármesteri Hivatal hirdetőtábláján tizenöt napig történő kifüggesztésével és az Önkormányzat honlapján való megjelentetéssel történik.
(3) A hatályos rendeletek megtekinthetők az Önkormányzat honlapján és a Nemzeti Jogszabálytárban.
38. § (1) Az Önkormányzat rendeleteinek jelölése:
.../20...( [kihirdetés hónapja római számmal, napja arab számmal] )önkormányzati rendelete
a(z)................................-ról (-ről)
12. A Képviselő-testület dokumentumai
A jegyzőkönyv
39. § (1) A Képviselő-testület üléséről készült jegyzőkönyv elkésztésére, hitelesítésére, nyilvánosságára, kezelésére a Mötv. 52. §-ában foglaltak az irányadók.
(2) A Képviselő-testületi ülésről készült jegyzőkönyv a Mötv. 52. § (1) bekezdésében foglaltakon felül tartalmazza továbbá:
a) a levezető elnök nevét, a nyilvános vagy zárt ülés megjelölését,
b) az ülés megnyitásának idejét és a Képviselő-testület számszerűen megállapított határozatképességét,
c) a napirend előtti és utáni felszólalásokat és azok lényegét,
d) a levezető elnök által újabb napirendi pontokra vonatkozó javaslatokat,
e) a napirendi pont tárgyalásánál a szóban előterjesztett határozati javaslatot, a döntéshozatal módját,
f) szükség esetén a rend fenntartásával kapcsolatban megtett intézkedéseket,
g) az ülésen történt fontosabb eseményeket,
h) az ülés bezárásának idejét,
i) a jegyzőkönyv hitelesítésére szolgáló pecséteket.
(3) A nyílt ülésről készített jegyzőkönyvet az Önkormányzat honlapján közzé kell tenni.
(4) Az állampolgárok – a zárt ülésről készült külön jegyzőkönyv kivételével – ügyfélfogadási időben a Képviselő-testület előterjesztéseibe és üléseinek jegyzőkönyveibe a Hivatalban betekinthetnek.
(5) A Képviselő-testület üléséről készült jegyzőkönyv megtekintésének, és a hanganyag meghallgatásának lehetőségét a jegyző biztosítja.
(6) A zárt ülés hanganyagát és írásos dokumentumait a döntés kivételével csak az Mötv. 46. § (3) bekezdésében felsorolt személyek ismerhetik meg. A közérdekű adat és közérdekből nyilvános adat megismerésének lehetősége zárt ülés tartása esetén, a vonatkozó dokumentum anonimizálása útján kerül biztosításra.
(7) A zárt ülés jegyzőkönyveit elkülönítve kell kezelni a Hivatalban.
(8) A Képviselő-testület döntéseiről jegyzőkönyvi kivonatot kell készíteni, melyet a jegyző a testületi referens útján köteles megküldeni mindazoknak, akik a döntés végrehajtásában intézkedésre kötelezettek, különösen a döntés végrehajtásáért felelősként megjelölt személyek, szervek részére.
(9) Az ülésen elhangzottakat a szavazórendszer hangfelvételen rögzíti. A hanganyagot az üléseket követően a szerverre rögzíteni kell. A hangfelvételt a jegyzőkönyvre vonatkozó szabályok szerint kell kezelni azzal, hogy a hanganyagot egy év múlva törölni kell.
(10) A jegyzőkönyv mellékletei:
a) a meghívó,
b) az előterjesztések,
c) a rendeletek,
d) a jelenléti ív és
e) a képviselő kérése alapján az írásban benyújtott hozzászólása.
13. A rendeletek és határozatok végrehajtása, és nyilvántartása
40. § (1) A rendeletek hatályosulásának vizsgálatára a jogalkotásról szóló törvény vonatkozó rendelkezéseit kell alkalmazni.
(2) A képviselő-testületi döntések végrehajtásában érintett szerveket vagy személyeket a jegyző értesíti. A végrehajtásról a felelősként megjelölt szerv vagy személy köteles gondoskodni.
(3) A határozatok végrehajtásáról a polgármester a Képviselő-testületet három havonta tájékoztatja.
(4) A jegyző a Képviselő-testület rendeleteiről és határozatairól naprakész nyilvántartást vezet. A rendeletek és határozatok mutatóját az Önkormányzat honlapján is közzéteszi.
Közmeghallgatás, lakossági fórumok
41. § (1) A Képviselő-testület évente egyszer előre meghirdetett közmeghallgatást tart.
(2) A közmeghallgatás időpontját a Képviselő-testület határozza meg munkatervének elfogadásakor.
(3) A közmeghallgatásra a Forrás Művelődési Házban, de indokolt esetben a Képviselő-testület döntése alapján, más helyszínen is sor kerülhet.
(4) A közmeghallgatás időpontját, helyét az esemény előtt a Szervusz Kerepes! újságban, és az Önkormányzat honlapján közzé kell tenni.
(5) A Képviselő-testület a lakosság és az önszerveződő közösségek közvetlen tájékoztatására, a választópolgárok fontosabb önkormányzati döntések előkészítésébe való bevonására lakossági fórumokat tarthat.
(6) A lakossági fórum időpontját, helyét és témáját az esemény előtt a Szervusz Kerepes! újságban és az Önkormányzat hivatalos honlapján meg kell jelentetni.
(7) A közmeghallgatás és lakossági fórum levezető elnöke lehet
a) a polgármester,
b) a főállású alpolgármester és
c) a települési képviselő.
(8) A közmeghallgatáson és lakossági fórumon a levezető elnök a témával kapcsolatban tájékoztatást nyújt, majd a megjelenteknek megadja a szót.
(9) A felvetett kérdésekre, észrevételekre a közmeghallgatáson és lakossági fórumon vagy legkésőbb tizenöt napon belül írásban kell válaszolni.
(10) A közmeghallgatásról és lakossági fórumról jegyzőkönyv készül, mely a közmeghallgatáson, lakossági fórumon elhangzottak lényegét tartalmazza.
Az Önkormányzat szervei, azok jogállása, feladata
A polgármester, alpolgármester, jegyző, aljegyző
A bizottságok, a hivatal, a társulás
1. Települési képviselő
42. § (1) A Képviselő-testület tagja a polgármester, a 8 fő egyéni választókerületben és a 3 fő kompenzációs listán megválasztott képviselő.
(2) A választókerületek leírását és beosztását a 3. függelék tartalmazza.
(3) A képviselő jogai a Mötv. 32. § (2) bekezdés a)-h) pontjában foglaltakon felül:
a) kérdést tehet fel a Képviselő-testület ülésén,
b) bejelentéseket tehet a Képviselő-testület ülésén,
c) hivatalos iratokba – az egyedi hatósági ügyek kivételével – betekinthet a külön jogszabályban foglaltak szerint,
d) jogosult megbízatásának ellátásával összefüggésben külön önkormányzati rendelet szerint meghatározott tiszteletdíjra és a Képviselő-testület képviseletében vagy megbízásából végzett tevékenységgel összefüggő, számlával igazolt költségek megtérítésére,
e) feladatai ellátásához egy darab hordozható számítógép használatára jogosult, melyet az Önkormányzat a megbízatásának idejére biztosít.
(4) A képviselő kötelességei a Mötv. 32. § (2) bekezdés i)-k) pontjában foglaltakon felül:
a) a választóival kapcsolatot tartani, jogos panaszaik intézését figyelemmel kísérni,
b) írásban vagy szóban a polgármesternél (bizottság elnökénél) előzetesen bejelenteni, ha a testület ülésén nem tud megjelenni, illetőleg egyéb megbízatásának teljesítése akadályba ütközik,
c) részt venni az önkormányzat által szervezett rendezvényeken,
d) a magánéletében is olyan magatartást tanúsítani, amely összeegyeztethető képviselői minőségével, közéleti tevékenységével,
e) az Önkormányzat által biztosított számítógépet a megbízatásának megszűnését követő 30. napig köteles visszaszolgáltatni.
(5) Az önkormányzati képviselő a Mötv. 39. § (1) bekezdésében foglaltak szerint vagyonnyilatkozat tételére köteles.
(6) A vagyonnyilatkozattal kapcsolatos ügyviteli feladatokat a Hivatal látja el.
(7) A vagyonnyilatkozatok nyilvántartási és ellenőrzési feladatainak ellátására, a vagyonnyilatkozattal kapcsolatos eljárás lefolytatására a Pénzügyi, Ügyrendi és Fejlesztési Bizottság jogosult a 6. mellékletben foglaltak szerint.
2. A polgármester
43. § (1) A polgármester a megbízatását főállásban látja el.
(2) A polgármester tekintetében a munkáltatói jogokat a Képviselő-testület gyakorolja, illetményének és költségtérítésének megállapítására a Mötv. 71. § (4) és (6) bekezdésében foglaltakat kell alkalmazni.
(3) A polgármester jutalmazására vonatkozó javaslatot a Pénzügyi, Ügyrendi és Fejlesztési Bizottság terjeszti a Képviselő-testület elé.
(4) A polgármester szabadságának ütemezését a Képviselő-testület hagyja jóvá.
(5) A Hivatal köztisztviselőit megillető juttatásokról és támogatásokról szóló helyi önkormányzati rendeletben szabályozott rendelkezések a polgármesterre az ott meghatározott körben vonatkoznak.
(6) A polgármester kinevezési okmányát, az illetmény átsorolásról szóló okmányt, és a költségtérítés havi elszámolását a Pénzügyi, Ügyrendi és Fejlesztési Bizottság elnöke írja alá. Személyi anyagát a Hivatal kezeli, mely ellátja a munkaviszonyával kapcsolatos ügyviteli feladatokat is.
44. § (1) A polgármester jogszabályban meghatározott feladat-és hatáskörét a rendelet 4. függeléke tartalmazza.
(2) A polgármester feladatai – a Mötv. 67. §-ában foglaltakon kívül – Képviselő-testület működésével kapcsolatban:
a) gondoskodik – a jegyző közreműködésével – a Képviselő-testület üléseinek előkészítéséről,
b) szervezi és ellenőrzi a Képviselő-testület határozatainak végrehajtását,
c) figyelemmel kíséri és segíti a Képviselő-testület bizottságainak tevékenységét,
d) biztosítja az Önkormányzat demokratikus működését, széles körű nyilvánosságát,
e) segíti a települési képviselők, bizottságok munkáját,
f) ellátja azokat a feladatokat, amelyeket a Képviselő-testület hatásköréből átruház,
g) irányítja az alpolgármestereket feladataik ellátásában.
(3) A polgármester feladata a Hivatal tevékenységével kapcsolatban különösen:
a) beszámoltatja a jegyzőt a hatósági – igazgatási tevékenység végzéséről,
b) biztosítja a Hivatalra háruló legfontosabb feladatoknak vezetői vagy apparátusi értekezleten való megtárgyalását.
(4) A polgármester együttműködik a különböző társadalmi, egyházi szervezetekkel, különösen a lakosság önszerveződő közösségeivel, valamint a településen működő vállalatokkal, vállalkozókkal, intézményekkel. Ezek vezetőiről jogszabályban előírt körben tájékoztatást kérhet, illetve tájékoztatja őket az Önkormányzat fejlesztésének jelentősebb kérdéseiről, velük együttműködési megállapodásokat kezdeményezhet.
(5) A polgármester az Önkormányzat által kötött társulási megállapodásban meghatározottak szerint, de évente legalább egyszer beszámol a Képviselő-testületnek a társulás tevékenységéről, pénzügyi helyzetéről, a társulási cél megvalósulásáról.
3. Az alpolgármester
45. § (1) A Képviselő-testület saját tagjai közül a polgármester helyettesítésére, munkájának a segítésére titkos szavazással, minősített többséggel egy fő főállású alpolgármestert választ, aki egyben a polgármester általános helyettese.
(2) A Képviselő-testület egy fő alpolgármestert titkos szavazással, minősített többséggel nem a képviselő-testület tagjai közül választ.
(3) A nem a képviselő-testület tagjai közül választott alpolgármester társadalmi megbízatásban látja el feladatait.
(4) A főállású alpolgármester nem lehet önkormányzati hatáskörök címzettje, ilyet sem a Képviselő-testület, sem a polgármester nem ruházhat rá, feladatai - jellegüket, tartalmukat tekintve a polgármester utasításainak megfelelően - helyettesítő, előkészítő, összehangoló jellegűek.
(5) Az alpolgármesterek részletes feladatait, a helyettesítés és képviselet rendjét a polgármester határozza meg.
(6) Az alpolgármesterek a Képviselő-testületnek tartoznak felelősséggel, de az operatív napi munkában a polgármester irányításával látják el feladataikat. Ennek során az alpolgármesterek együttműködnek a polgármesterrel az Önkormányzat képviseletében, a bizottságok munkájának összehangolásában, a Hivatal önkormányzati feladatainak felügyeletével kapcsolatos feladatok ellátásában. Közreműködnek a Képviselő-testület olyan napirendi pontjainak előkészítésében és a határozatok végrehajtásában, amelyek feladatkörükkel összefüggnek.
(7) A nem képviselő-testület tagjai közül választott alpolgármester nem tagja a képviselő-testületnek, a polgármestert a képviselő-testület elnökeként nem helyettesítheti, de a képviselő-testület ülésein tanácskozási joggal részt vehet. Jogállására egyebekben a képviselő-testület tagjai közül választott alpolgármesterre vonatkozó szabályokat kell alkalmazni.
46. § (1) Az alpolgármesterek illetményének megállapítására a Mötv. 71. § (5) és 80. § (1)-(2) bekezdésében, a költségtérítésének megállapítására a Mötv. 71. § (6) és 80. § (3) bekezdésében foglaltakat kell alkalmazni.
(2) Az alpolgármesterek költségtérítésének havi elszámolását a polgármester, akadályoztatása esetén a Pénzügyi, Ügyrendi és Fejlesztési Bizottság elnöke írja alá.
4. A Jegyző, Aljegyző
47. § (1) A Mötv. 82. § (1) és (2) bekezdésében foglaltak alapján kinevezett jegyző az 81. § (1) és (3) bekezdésében meghatározott feladatain túl
a) rendszeresen tájékoztatást ad - a polgármesternek, a testületnek, a bizottságoknak - az önkormányzat munkáját érintő jogszabályokról,
b) gondoskodik a Képviselő-testület
ba) elé kerülő előterjesztések előzetes bizottsági véleményeztetéséről,
bb) ülésein jegyzőkönyv vezetéséről,
bc) döntéseinek az érdekeltekhez történő megküldéséről,
c) a jegyző gondoskodik a Képviselő-testület bizottsági üléseinek előkészítéséről, megszervezéséről, felvilágosítás megadásáról,
d) felügyeli a Hivatal tevékenységének törvényességét – ennek körében
ea) ellenőrzi a Hivatal hatósági tevékenységét,
eb) szükség esetén funkcionális, eseti és célvizsgálatot rendel el,
e) a jegyző gondoskodik a szervezeti és működési szabályzat függelékeinek aktualizálásáról,
f) a jegyző tájékoztatja a Képviselő-testületet a Hivatal munkájáról, feladatai végrehajtásáról rendszeresen beszámol a polgármesternek,
g) gondoskodik az önkormányzati rendeletek hatályosságáról, jogszabályváltozás esetén jelzi a módosítás szükségességét, általánosságban gondoskodik azok folyamatos felülvizsgálatáról,
h) a jegyző jogszabályba foglalt feladat- és hatáskörét a 5. függelék tartalmazza.
(2) Amennyiben a Képviselő-testület vagy valamely szerve elé terjesztett döntési javaslat elfogadása jogszabálysértéshez vezetne, illetve a Képviselő-testület vagy valamely szerve által meghozott döntés jogszabálysértő, a jegyző a tudomásszerzést követően haladéktalanul törvényességi észrevételt tesz. A törvényességi észrevétel tartalmazza a jogszabálysértés lényegét és a jogszerű állapot helyreállításához szükséges iránymutatást.
(3) A jegyző helyettesítésére a Mötv. 81. § (2) bekezdésében foglaltak az irányadók.
(4) Az aljegyző egyidejűleg a Hivatal Igazgatási Osztályának vezetője.
(5) A polgármester a jegyzői és az aljegyzői tisztség egyidejű betöltetlensége, illetve tartós akadályoztatásuk esetére a jegyzői feladatok ellátására, az akadály megszűnéséig, de legfeljebb hat hónap időtartamra a képesítési és alkalmazási feltételeknek megfelelő hivatali köztisztviselőt bíz meg.
5. A Képviselő-testület bizottságai
48. § (1) A Képviselő-testület a Mötv. 51. § (1)-(2) bekezdésében foglaltak figyelembe vételével a következő állandó bizottságokat hozza létre:
a) Pénzügyi, Ügyrendi és Fejlesztési Bizottság
b) Városüzemeltetési, Környezetvédelmi és Közbiztonsági Bizottság
c) Oktatási és Sport Bizottság
d) Szociális és Egészségügyi Bizottság
e) Nemzetiségi és Hagyományőrző Bizottság
f) Kulturális és Turisztikai Bizottság
g) Önálló jogszabályi felhatalmazás alapján: Kerepesi Települési Értéktár Bizottság
(2) A bizottságok személyi összetételét az 6. függelék tartalmazza.
(3) A Képviselő-testület feladatkörébe tartozó kiemelt jelentőségű feladattal kapcsolatos döntés előkészítésére, nagyobb jelentőségű feladat végrehajtásának megszervezésére, javaslattervezet kidolgozására, meghatározott kérdés megvizsgálására – ideiglenes bizottságot hozhat létre.
(4) A bizottságok feladatai a Mötv. 59. §-ában foglaltakon túl:
a) véleményezik a hatáskörükbe tartozó vagy azt érintő, Képviselő-testület elé kerülő előterjesztéseket,
b) intézkedéseket kezdeményezhetnek,
c) figyelemmel kísérik a Hivatal, az önkormányzati intézmények tevékenységét, javaslattal élhetnek fejlesztésükre,
d) szervezik a lakosság közreműködését az önkormányzati feladatok végrehajtásában,
e) döntenek a Képviselő-testület által átruházott hatáskörökben.
49. § (1) A bizottságok összehívására, működésére, nyilvánosságára, határozatképességére és határozathozatalára, döntéseinek végrehajtására, a bizottság tagjainak kizárására, az üléseikről készített jegyzőkönyv tartalmára a Mötv. 60. §-ában foglaltakat és a Képviselő-testületre vonatkozó rendelkezéseket kell alkalmazni azzal az eltéréssel, hogy az előterjesztések tárgyalása során a hozzászólások időtartama nem korlátozott.
(2) A bizottságok feladat- és hatáskörét a 3. melléklet tartalmazza.
50. § (1) A bizottságok éves munkaterv alapján végzik tevékenységüket. A munkaterv elkészítése a bizottság feladata.
(2) A bizottságok szükség szerint, de évente legalább hatszor üléseznek. Az ülést a bizottság elnöke hívja össze és vezeti, akadályoztatása esetén az elnök által megbízott tag.
(3) Az elnök köteles összehívni a bizottságot
a) a Képviselő-testület határozatára vagy
b) a bizottsági tagok több mint felének indítványára és
c) a polgármester indítványára.
(4) A bizottsági meghívókat az Önkormányzat hivatalos honlapján meg kell jelentetni.
(5) A bizottság ülését úgy kell összehívni, hogy a meghívót, és az előterjesztéseket a bizottság tagjai az ülést megelőzően legalább három nappal megismerhessék. A bizottsági ülésekre készült meghívókat a tagok hivatalos email címre kapják meg. Az előterjesztések az Önkormányzat honlapjára kerülnek feltöltésre. A zárt ülés előterjesztése hivatalos email címre kerül megküldésre.
(6) Bármely képviselő javasolhatja a bizottság elnökének a bizottság feladatkörébe tartozó ügy megtárgyalását, melyet a bizottság legközelebbi ülése elé kell terjeszteni és tárgyalásához a kezdeményező képviselőt meg kell hívni.
(7) A bizottságok tervezett üléseiről és napirendjéről a képviselőket tájékoztatni kell.
(8) A bizottság üléseik időpontját maguk határozzák meg, melyet a munkatervükben rögzítenek.
(9) A bizottsági jegyzőkönyvre a Képviselő-testület jegyzőkönyvére vonatkozó szabályok alkalmazandók azzal, hogy a jegyzőkönyvet a biztottság elnöke és egy tagja írja alá.
(10) Az átruházott önkormányzati hatósági ügyben hozott határozatot a bizottság elnöke, akadályoztatása esetén az elnök döntése alapján a bizottság képviseletére jogosult tag írja alá.
(11) A bizottság elnöke a bizottság döntéseinek végrehajtásáról köteles beszámolni a bizottságnak. A bizottságok tevékenységükről évente számot adnak a Képviselő-testületnek.
(12) Két vagy több bizottság hatáskörébe tartozó témában történő döntéshozatal esetén, amennyiben eltérő határozatok születnek, a Képviselő-testület dönt.
(13) A Pénzügyi, Ügyrendi és Fejlesztési Bizottság véleményezi – a tájékoztató jellegű, bizottsági tárgyalást nem igénylő előterjesztések kivételével – azt az előterjesztést, mely témája szerint egyik bizottság hatáskörébe sem tartozik. Amennyiben az előterjesztést legalább egy illetékes bizottság sem tárgyalta meg, az ülés elnöke a téma napirendre tűzését nem kezdeményezheti. Ez alól kivételt képeznek azok az esetek, amelyekben a tárgyalás a bizottság határozatképtelensége miatt nem történt meg.
51. § (1) A bizottságok határozatainak kiadmányozói a bizottságok elnökei.
(2) A bizottság elnöke felelős azért, hogy a bizottsági jegyzőkönyvek határidőben aláírásra kerüljenek.
(3) A bizottságok elnökei a bizottságokra átruházott hatáskörbe tartozó ügyek intézéséről, a bizottság munkájáról évente írásban beszámolnak a képviselő-testületnek.
52. § A Képviselő-testület az Önkormányzat működésével, valamint a polgármester és a jegyző feladat-és hatáskörébe tartozó ügyek döntésre való előkészítésével és végrehajtásával kapcsolatos feladatok ellátására egységes Hivatalt hoz létre.
7. A társulás
53. § (1) A Képviselő-testület – feladatainak hatékonyabb, célszerűbb ellátása, valamint a település és környéke közös érdekeken és kölcsönös előnyökön alapuló együttműködése, térségi kapcsolatok erősítése céljából – más települési önkormányzattal társulhat.
(2) A társulás nem sértheti az abban résztvevők önkormányzati jogait.
(3) A társulással kapcsolatos megállapodást írásba kell foglalni, amelyet a polgármester és a jegyző készít elő, továbbá gondoskodnak annak végrehajtásáról.
(4) A társulás ellátja a társulási megállapodásban rá átruházott hatásköröket.
8. Együttműködés a civil szervezetekkel és
a helyi nemzetiségi önkormányzatokkal
54. § (1) A Képviselő-testület a rendelkezésére álló eszközökkel támogatja és együttműködik a lakosság olyan önszerveződő közösségeivel (társulásaival), amelyek céljuk és rendeltetésük szerint a helyi önkormányzati feladatok, közügyek megoldására törekednek.
(2) A nemzetiségi önkormányzatok működésének személyi és tárgyi feltételeit és a működéssel kapcsolatos végrehajtási feladatok ellátását a helyi önkormányzat a Nektv. 80. §-ában meghatározottak szerint, Kerepes Város Önkormányzata a települési nemzetiségi önkormányzatokkal megkötött együttműködési megállapodásban foglaltak szerint biztosítja. Az együttműködési megállapodásokat a rendelet 7-9. melléklet tartalmazza.
(3) A megállapodást minden év január 31. napjáig, általános vagy időközi választás esetén az alakuló ülést követő harminc napon belül felül kell vizsgálni.
9. Helyi népszavazás
55. § (1) A helyi népszavazás az állampolgároknak, illetve az állampolgárok helyi közösségének alkotmányos joga, amely közvetlen részvételt biztosít a hatalom gyakorlásában.
(2) A helyi népszavazás kezdeményezéséhez szükséges választópolgárok számát Kerepes Város Önkormányzat Képviselő-testülete önálló rendeletben szabályozza.
10. Az Önkormányzat gazdasági alapjai
Az Önkormányzat vagyona
56. § (1) Az Önkormányzat vagyona a tulajdonából és az Önkormányzatot megillető vagyoni értékű jogokból áll, amelyek az önkormányzati célok megvalósítását szolgálják.
(2) Az önkormányzati vagyon
a) törzsvagyonra, és
b) üzleti vagyonra
oszlik.
(3) A törzsvagyon körébe tartozó tulajdon vagy forgalomképtelen, vagy korlátozottan forgalomképes.
(4) Az Önkormányzat vagyonáról és az önkormányzati vagyon kezeléséről, hasznosításáról és a vagyontárgyak feletti tulajdonosi jogok gyakorlásának szabályairól önálló önkormányzati rendelet rendelkezik.
(5) Az önkormányzat által létrehozott gazdasági társaságok és intézmények felsorolását a 7. függelék tartalmazza.
Az Önkormányzat gazdálkodása
57. § (1) Az önkormányzat gazdálkodásának alapja az éves költségvetése.
(2) Költségvetéséből látja el törvényben meghatározott kötelező, valamint a kötelező feladatai ellátását nem veszélyeztető önként vállalt feladatait.
(3) A feladatok ellátásának forrásait és kiadásait az önkormányzat egységes költségvetési rendelete elkülönítetten tartalmazza.
(4) A költségvetési rendeletben működési hiány nem tervezhető.
(5) A gazdálkodás formáit feladataihoz igazodóan választja meg és pénzügyi előírások keretei között önállóan alakítja ki az érdekeltségi szabályokat. A feladatai ellátásának feltételeit saját bevételeiből, más gazdálkodó szervektől átvett bevételekből, valamint központi költségvetési támogatásból teremti meg.
(6) Az önkormányzat költségvetési, a költségvetés teljesítési és szakmai tevékenységének bemutatására, értékelésére vonatkozó adatainak jogszabályban meghatározott körét a jegyző legalább évente a helyben szokásos módon közzéteszi.
(7) Az önkormányzat pénzügyi, ügyviteli, ügyintézési feladatok elvégzésére csatlakozott az önkormányzati ASP informatikai rendszerhez.
(8) A képviselő-testület hosszú távú fejlesztési elképzeléseit gazdasági programban rögzíti.
(9) A gazdasági programot, fejlesztési tervet a képviselő-testület az alakuló ülését követő hat hónapon belül fogadja el.
(10) A helyi önkormányzat gazdálkodásának biztonságáért a képviselő-testület, a gazdálkodás szabályszerűségéért a polgármester felelős.
(11) A polgármester gazdálkodási feladata és hatásköre:
a) a képviselőtestület elé terjeszti a gazdaság programtervezetét, a költségvetési koncepciót, a költségvetési rendelet, illetve az azt megalapozó egyéb rendeletek tervezetét;
b) gondoskodik a helyi önkormányzat költségvetésének végrehajtásáról;
c) tájékoztatja a képviselőtestületet az önkormányzat évközi gazdálkodásáról, a költségvetési előirányzatok alakulásáról, a költségvetés egyensúlyi helyzetéről;
d) a helyi önkormányzat nevében kötelezettséget vállalhat, erre más személyt is felhatalmazhat;
e) a képviselőtestület elé terjeszti az éves költségvetés végrehajtásáról szóló beszámolót (zárszámadást);
f) szükség esetén a képviselőtestület elé terjeszti az átmeneti gazdálkodásról szóló rendelet tervezetét;
g) a helyi önkormányzat öröklési, illetve a vagyonról történő lemondás esetén dönt az öröklés, illetve a vagyon elfogadásáról, elfogadás esetén intézkedik annak átvételéről;
h) az élet- és vagyonbiztonságot veszélyeztető elemi csapás, illetőleg következményeinek az elhárítása érdekében (veszélyhelyzetben) a helyi önkormányzat költségvetése körében átmeneti intézkedést hozhat, amelyről a képviselőtestület legközelebbi ülésén be kell számolnia.
(12) A jegyző gazdálkodási feladata és hatásköre:
a) elkészíti a helyi önkormányzat gazdasági programtervezeteit, a költségvetéséről szóló koncepciót, majd a költségvetési törvény elfogadása után a költségvetési rendelet, illetve az ahhoz kapcsolódó, azt megalapozó rendeletek tervezetét;
b) a helyi önkormányzat elfogadott költségvetéséről információt szolgáltat a központi költségvetés számára;
c) kialakítja a saját, valamint intézményei számviteli rendjét a költségvetési szervekre vonatkozó előírások alapján;
d) az államháztartás igényeinek megfelelően havi, féléves, háromnegyedéves és éves információt szolgáltat;
e) ellátja az önkormányzat által alapított és fenntartott költségvetési szervek pénzügyi-gazdasági ellenőrzését;
f) ellátja a polgármesteri hivatal, mint költségvetési szerv operatív gazdálkodási feladatai irányítását a képviselőtestület felhatalmazása alapján;
g) az önkormányzat költségvetési rendeletének megfelelően gondoskodik a költségvetési szervek pénzellátásáról;
h) elkészíti az éves költségvetés végrehajtásáról szóló beszámolót (zárszámadást), s ennek keretében elszámol a normatív költségvetési hozzájárulásokkal;
i) szükség esetén előkészíti az átmeneti gazdálkodásról szóló rendelet-tervezetét;
j) részt vesz az önkormányzatot érintő térségi fejlesztési programok megalapozásában, véleményezésében, koordinálja a programok végrehajtásának helyi feladatait, információt szolgáltat azok megvalósításáról;
k) a kötelezettségvállalást ellenjegyzi, erre más személyt is felhatalmazhat.
Feladatfinanszírozási rendszer
58. § A feladatfinanszírozási rendszer keretében az Országgyűlés a központi költségvetésről szóló törvényben meghatározott módon biztosít támogatást az önkormányzat részére.
A belső kontrollrendszer
59. § (1) A jegyző köteles belső kontrollrendszert működtetni az önkormányzat rendelkezésére álló források szabályszerű, gazdaságos, hatékony és eredményes felhasználása érdekében.
(2) A belső ellenőrzés keretében gondoskodni kell a felügyelt költségvetési szervek ellenőrzéséről is.
(3) Az önkormányzatra vonatkozó éves ellenőrzési tervet a képviselő-testület az előző év december 31-éig hagyja jóvá.
11. A költségvetési tervezés és a beszámoló (zárszámadás)
60. § (1) A Képviselő-testület a költségvetését önkormányzati rendelettel állapítja meg Magyarország tárgyévi költségvetéséről és az államháztartásról szóló törvények alapján.
(2) A költségvetés tervezése két szakaszban történik :
a) Első szakasz : a költségvetési koncepció elkészítése és elfogadása.
aa) A költségvetési koncepciót – a költségvetési irányelvekhez igazodva – a helyben képződő bevételeket, valamint az ismert kötelezettségeket figyelembe véve kell összeállítani.
ab) Az önkormányzat bizottságainak a koncepció feladatkörükbe tartozó részeiről, a Pénzügyi, Ügyrendi és Fejlesztési Bizottságnak az egész koncepcióról véleményt kell alkotnia.
ac) A polgármester az önkormányzati bizottságok véleményét, valamint a helyi nemzetiségi önkormányzatoknak a koncepció‑tervezetről alkotott véleményét a koncepcióhoz csatolja és nyújtja be a Képviselő-testületnek.
ad) A Képviselő-testület határozattal dönt a költségvetési koncepcióról.
b) Második szakasz : a költségvetési rendelettervezet elkészítése és elfogadása, mely két fordulóban is történhet :
ba) A polgármester a költségvetési rendelet tervezetét valamennyi önkormányzati bizottság elé terjeszti.
bb) Az Önkormányzat bizottságainak a költségvetési rendelet tervezet feladatkörűkbe tartozó részeiről, a Pénzügyi, Ügyrendi és Fejlesztési Bizottságnak az egész tervezetről véleményt kell alkotnia.
bc) A polgármester – az önkormányzati bizottságok véleményével együtt – a költségvetési rendelet-tervezetet megtárgyalásra és elfogadásra a Képviselő-testület elé terjeszti.
(3) A zárszámadási rendelet tervezetének elkészítésére a (2) bekezdés b) pontjában írt szabályok az irányadók azzal, hogy annak tárgyalása egy fordulóban történik.
(4) Az Önkormányzat gazdálkodási feladatait a Hivatal látja el.
(5) Az államháztartásról szóló törvény, valamint az annak végrehajtásáról szóló kormányrendelet vonatkozó rendelkezéseire figyelemmel az Önkormányzat a kötelező feladatai ellátása érdekében áthúzódó kötelezettséget vállalhat, amennyiben a beszerzés becsült értéke az áthúzódó kötelezettségvállalással érintett költségvetési év tekintetében nem haladja meg a hatályos szerződésben meghatározott összeget.
(6) Az Önkormányzat fenntartásában működő költségvetési szerv az alapító okiratában meghatározott közfeladat ellátása érdekében, az (5) bekezdésben foglaltak figyelembevételével, a fenntartó írásbeli jóváhagyása mellett vállalhat áthúzódó kötelezettséget azzal, hogy annak fedezetét a kötelezettségvállalónak az adott költségvetés tervezésekor biztosítania kell.
12. Költségvetési ellenőrzés
61. § A Képviselő-testület a szabálytalanságok kezelésének eljárásrendjét és a belső ellenőrzési kötelezettséget, az ellenőrzést végző személy/szervezet jogállását és feladatait önálló szabályzatokban határozza meg.
13. Vegyes és hatályba léptető rendelkezések
62. § (1) A rendelet a kihirdetése napján lép hatályba. A hatályba lépés időpontja: 2019. október 24. 18:00 óra.
(2) A rendelet hatályba lépésével egyidejűleg Kerepes Nagyközség Önkormányzat Képviselő-testületének az Önkormányzat és Szervei Szervezeti és Működési Szabályzatáról szóló 40/2012.(XII.21.) rendelete hatályát veszti.
(3) Az SZMSZ az alábbi mellékleteket és függelékeket tartalmazza:
1. melléklet

Kerepesi Polgármesteri Hivatal
Szervezeti és Működési Szabályzata
I. A Kerepesi Polgármesteri Hivatal jogállása, vezetése, irányítása, gazdálkodása
1. A Hivatal elnevezése: Kerepesi Polgármesteri Hivatal (a továbbiakban: Hivatal)
2. A Hivatal felügyeleti szerve: általános: Kerepes Város Önkormányzat
3. A Hivatal pénzügyi jelzőszámai:
a) Bankszámlaszám: 10400494-50526553-87481001
b) KSH szám: 15565794-8415-325-13
c) Adóigazgatási azonosító szám: 15565794-2-13
d) PIR törzsszám: 565790
4. A Hivatal jogállása, jogköre és gazdálkodása:
a) jogi személyisége: önálló jogi személy
b) gazdálkodási jogköre: önállóan működő és gazdálkodó
5.
1. Gazdálkodási szabályzat,
2. Beszerzési szabályzat,
3. Reprezentációs kiadások szabályzata,
4. Belföldi és külföldi kiküldetések szabályzata,
5. Vezetékes és mobiltelefonok használatának rendje,
6. Számlarend,
7. Bizonylati szabályzat, bizonylati album,
8. Számviteli politika,
9. Eszközök és források leltárkészítési és leltározási szabályzata,
10. Eszközök és források értékelési szabályzata,
11. Önköltségszámítási szabályzat
12. Pénzkezelési szabályzat,
13. Felesleges vagyontárgyak hasznosításának, selejtezésének szabályzata,
14. Közbeszerzési szabályzat,
1. Belső ellenőrzési kézikönyv,
2. Szervezeti integritást sértő események kezelésének eljárásrendje,
3. Integrált kockázatkezelés eljárásrendje,
4. Belső kontrollrendszer szabályzata,
5. Közszolgálati szabályzat,
6. Közszolgálati hivatásetikai szabályzat,
7. Munka- és formaruha juttatás szabályzata,
6.
1. Közzétételi és közérdekű adatok megismerési szabályzat,
2. Adatvédelmi és adatbiztonsági szabályzat,
3. Közszolgálati adatvédelmi szabályzat,
4. Informatikai biztonsági szabályzat,
5. Iratkezelési szabályzat,
6. Elektronikus másolatkészítési szabályzat,
7. Kiadmányozás rendjéről szóló szabályzat,
8. Bélyegző, elektronikus aláírási és bélyegzési szabályzat,
9. Közterületi térfigyelő kamerarendszer adatkezelési szabályzata,
10. Nemdohányzók védelméről szóló szabályzat,
11. Vagyonnyilatkozat kezelési szabályzat
7. A Hivatal tevékenységi körei
8. A Hivatal képviselete, vezetése, irányítása:
a) A jegyző vezeti a Hivatalt, szervezi a Hivatal munkáját a Mötv. 81. § (1) bekezdése alapján. A Hivatalt a jegyző képviseli, távollétében az aljegyző, továbbá a jegyző által írásban meghatalmazott köztisztviselő, illetve a hivatal jogi képviseletével megbízott ügyvéd vagy ügyvédi iroda.
b) A polgármester - a Képviselő-testület döntései szerint - saját hatáskörében irányítja a Hivatalt a Mötv. 67. § a) pont alapján. A jegyző javaslatainak figyelembevételével meghatározza a Hivatal feladatait, az Önkormányzat munkájának a szervezésében, a döntések előkészítésében és végrehajtásában a Mötv. 67. § b) pontja alapján, a jegyző javaslatára előterjesztést nyújt be a Képviselő-testületnek a Hivatal belső szervezeti tagozódásának, létszámának, munkarendjének, valamint ügyfélfogadási rendjének meghatározására a Mötv. 67. § d) pontja alapján.
II. A Hivatal belső felépítése, működése
9. A Hivatal szervezete
III. Működési szabályok
10. A Hivatal belső szervezeti egységei
11. Ügyfélfogadás, munkaidő
12. Feladat- és hatáskörök
13. A szervezeti egységek belső szabályozásának rendje
14. A helyettesítés rendje
15. Az értekezletek rendje
16. Szervezeti kapcsolatok és koordináció
17. A bélyegzőhasználat szabályai
18. Vagyonnyilatkozat-tételi kötelezettség
IV. Záró rendelkezések
1. függelék

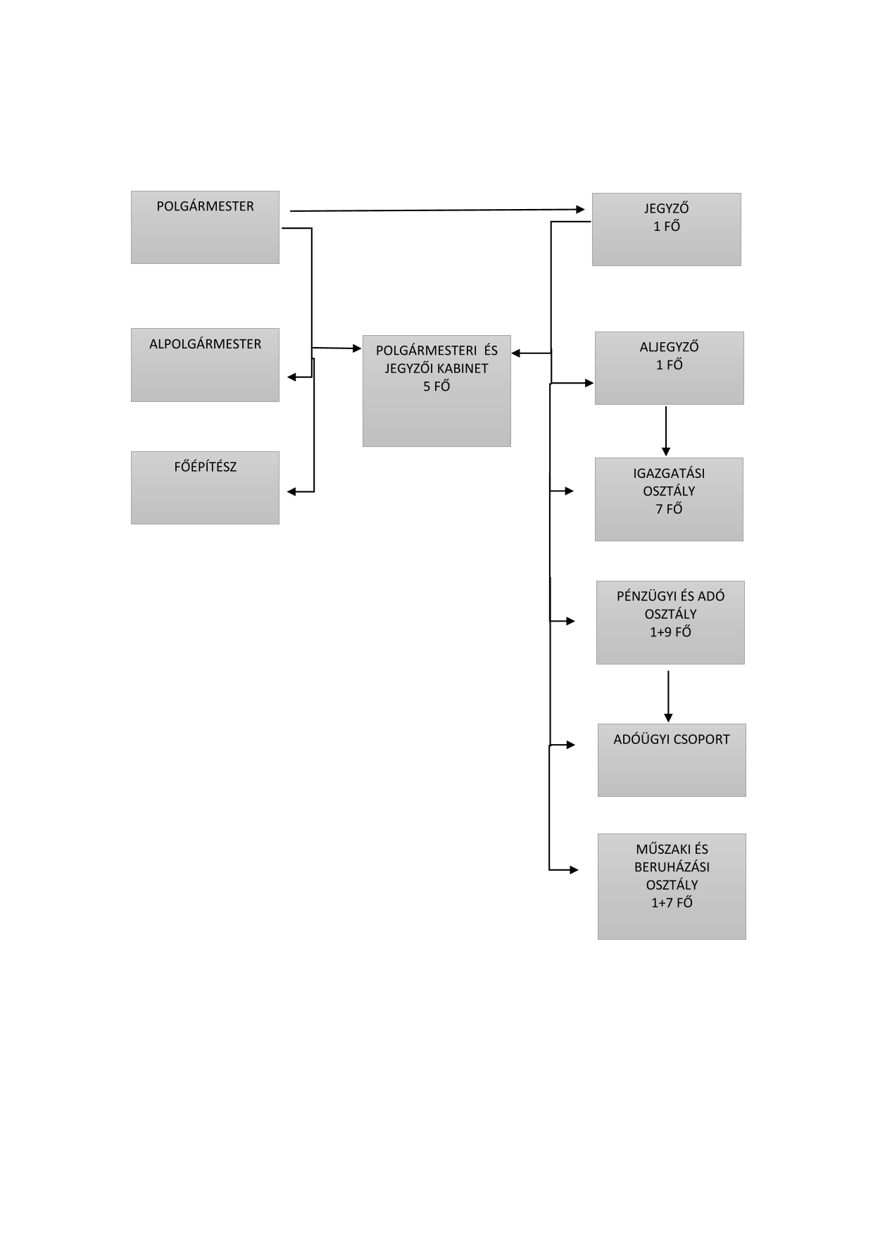
2. függelék
a) Igazgatási Osztály
b) Műszaki és Beruházási Osztály
c) Pénzügyi és Adóügyi Osztály
d) Polgármesteri és Jegyzői Kabinet
3. függelék
A Hivatal szervezeti egységeiben betöltött munkakörökhöz tartozó
feladat- és hatáskörök
1. A Képviselő-testület döntései szerint és saját jogkörben irányítja a Hivatalt.
2. A képviselő-testület a polgármester javaslatára, titkos szavazással, a testület megbízatásának időtartamára – a polgármester helyettesítésére és munkájának segítésére alpolgármestert választ.
3. A polgármester tartós távollétében, illetve akadályoztatása esetén általános helyettese látja el a polgármester feladatait. Az alpolgármestert a polgármester távollétében annak irányítási jogosítványai illetik meg. Az alpolgármester a polgármester által meghatározott feladatokat látja el.
4. Jogszabályi felhatalmazás alapján ellátja a katasztrófavédelmi, honvédelmi tervező, elemző, adatkezelő és kiképző munkát, valamint szervezi a mozgósítás végrehajtását.
5. A településfejlesztési és rendezési feladatokat a főépítész közreműködésével látja el.
6. A polgármester fő feladatai a Hivatal működésével kapcsolatban:
7. A polgármester az önkormányzati, valamint az államigazgatási feladatait, hatásköreit a képviselő-testület hivatalának közreműködésével látja el.
8. A polgármester a jegyző javaslatainak figyelembevételével meghatározza a hivatal feladatait az önkormányzat munkájának a szervezésében, a döntések előkészítésében és végrehajtásában. A jegyző javaslatára előterjesztést nyújt be a képviselő-testületnek a hivatal belső szervezeti tagozódásának, munkarendjének, valamint ügyfélfogadási rendjének meghatározására.
9. Gyakorolja a munkáltatói jogokat az alpolgármester, a jegyző és aljegyző tekintetében.
10. Dönt a jogszabály által hatáskörébe utalt államigazgatási ügyekben, hatósági jogkörökben, egyes hatásköreinek gyakorlását átruházhatja.
11. A polgármester az Önkormányzat nevében kötelezettséget vállalhat, erre más személyt is felhatalmazhat.
12. A polgármester egyetértése szükséges a köztisztviselők, az ügykezelők és a vezetők kinevezéséhez, a fizikai alkalmazottak munkaszerződéséhez, a munkaszerződés felbontásához, valamint a köztisztviselők és fizikai alkalmazottak jutalmazásához, és a jogviszony megszüntetéséhez.
13. A polgármester összehangolja mindazon feladatokat, amelyek a Képviselő-testület és a bizottságok munkájával összefüggenek, részt vesz a szakmai egyeztetésekben, figyelemmel kíséri és segíti, valamint ellenőrzi a bizottságok és a nemzetiségi önkormányzat döntésének végrehajtását, irányítja a munkaterv elkészítését.
14. Gyakorolja a munkáltatói jogokat az intézményvezetők tekintetében.
15. A hatáskörébe tartozó ügyekben szabályozza a kiadmányozás rendjét.
1. Vezeti a Hivatalt. Ellátja a jogszabályokban és az Önkormányzat Szervezeti és Működési Szabályzatában meghatározott feladatait.
2. Szakmailag felelős a Hivatal működéséért.
3. Tevékenysége során felelős a közérdeknek és a jogszabálynak megfelelő feladat ellátásért, a szakszerű, pártatlan, igazságos, színvonalas ügyintézés szabályainak megfelelő ellátásáért.
4. A hatáskörébe tartozó ügyekben szabályozza a kiadmányozás rendjét.
5. A polgármester egyetértésével gyakorolja a munkáltatói jogokat a hivatal köztisztviselői és a Munka Törvénykönyve hatálya alá tartozó közszolgálati munkavállalók tekintetében.
6. A jegyzőt távolléte esetén az aljegyző helyettesíti, az aljegyző által ellátandó feladatokat a jegyző határozza meg.
1. Ellátja a polgármester és az alpolgármesterek tevékenységével összefüggő titkársági, szervező, ügyviteli és nyilvántartási feladatokat.
2. Ellátja a jegyző és az aljegyző tevékenységével kapcsolatos titkársági feladatokat.
3. Ellátja a képviselő-testület működésének ügyviteli feladatait.
4. Közreműködik az önkormányzati rendeletek előkészítésében.
5. Részt vesz a Hivatal belső szabályzatainak elkészítésében, naprakészen tartásában.
6. Alapító okiratok, egyéb magán- és közokiratok elkészítését végzi, intézményekkel egyeztetést folytat.
7. Gondoskodik az intézmények törzskönyvi nyilvántartásba történő bejegyzéséről, módosításáról.
8. Szervezi a polgármester és a jegyző fogadónapján és a városi közmeghallgatáson meg nem válaszolt kérdések, illetve az írásban benyújtott állampolgári bejelentések, panaszok intézését.
9. Előkészíti a tisztségviselők hatáskörébe tartozó mindazon intézkedéseket, döntéseket és testületi előterjesztéseket, melyek nem tartoznak más irodák tevékenységi körébe.
10. Közreműködik a képviselő-testület, a bizottságok, a polgármester döntései törvényességét érintő jegyzői feladatok ellátásában.
11. Ellátja a bizottsági referensek munkájának összehangolását, tájékoztatást ad a referensek munkájáról a jegyző felé (meghívók, anyagok, jegyzőkönyvek elkészítése, honlapon történő megjelentetése).
12. Ellátja a bizottsági ülések nem szakmai jellegű (reprezentációs) előkészítő feladatait.
13. Közreműködik az önkormányzat működéséről, feladatairól szóló szakszerű információ- szolgáltatásban.
14. Közreműködik a képviselő-testület és szervei lakossági kapcsolatainak szervezésében.
15. Közreműködik a jegyző munkáltatói jogkörében kiadott intézkedések előkészítésében, végrehajtásában, vezeti a nyilvántartásokat, ellátja a köztisztviselői törvényben előírt feladatokat, szervezi, koordinálja a szakmai továbbképzéseket, tanfolyamokat.
16. Ellátja a hivatal humánpolitikai feladatait, adatszolgáltatást végez a felettes szervek felé.
17. Gondoskodik a hivatal munkavédelmi, tűzvédelmi szabályzatának elkészítéséről, valamint szervezi a Hivatal dolgozói számára a foglalkozás-egészségügyi vizsgálatot.
18. Elvégzi a Hivatal és az önkormányzat intézményeiben a foglalkozás-egészségügyi vizsgálat összehangolását, kapcsolatot tart a vizsgálatot végző intézménnyel.
19. Vezeti a bélyegző-nyilvántartást.
20. Közreműködik a város és kiemelt intézményei arculatának, weboldalainak és online tartalmainak fejlesztésében.
21. Végzi a kulturális és közművelődési feladatokat, mint pl. kitüntetési ügyek, protokoll ajándékok.
22. Felügyeli a városi kommunikációs felületeket, ellátja a sajtó- és kommunikációs feladatokat, információ- és adatszolgáltatást végez.
23. Ellátja az általános és időközi országgyűlési és önkormányzati választások, helyi és országos népszavazások, Európai Parlamenti választások, az országos népszámlálás előkészítését, szervezését, koordinálását, lebonyolítását.
24. Együttműködik az állami és a városi rendvédelmi szervekkel, piacfelügyelettel.
25. Ellátja a jegyző hatáskörébe utalt, birtokvédelemmel összefüggő feladatokat.
26. Folyamatosan figyelemmel kíséri a jogszabályváltozásokat.
27. Ellátja az intézményi referensi, az intézmények működésével kapcsolatos hatósági feladatokat.
28. Folyamatosan figyelemmel kíséri az aktuális pályázatokat.
29. Közreműködik a szerződések megkötésében.
30. Közreműködik a város esélyegyenlőségi tervének elkészítésében, felülvizsgálatában.
31. Az egészségügyi igazgatás területén: az egészségügyi alapellátással kapcsolatos döntések előkészítése, végrehajtása, háziorvosi, házi gyermekorvosi, védőnői szolgálat, fogorvosok és az ügyeleti ellátás működésével kapcsolatos feladatok, az alapellátást végző szervezetek vezetőivel szerződéskötések, és azok felülvizsgálatai, az ügyeleti ellátáshoz adatszolgáltatás biztosítása.
32. Gondoskodik a szociális étkezés és a házi segítségnyújtás térítési díjainak felülvizsgálatáról.
33. Végzi a társasházak törvényességi felügyeletével kapcsolatos feladatokat.
34. Önkormányzati referensi feladatot lát el a Roma Nemzetiségi Önkormányzat mellett.
1. Ellátja és koordinálja a költségvetési, tervezési, számviteli, pénzellátási feladatokat koordinálja az önkormányzati fenntartású költségvetési szervek gazdálkodását.
2. Ellátja a kerepesi nemzetiségi önkormányzatok költségvetésével kapcsolatos adminisztratív feladatokat.
3. Kidolgozza a költségvetési szervek következő évi költségvetésére vonatkozó tervezési irányelveit.
4. Közreműködik az önkormányzat költségvetési és zárszámadási rendeletének, a köztisztviselők juttatásairól szóló cafetéria szabályzatának előkészítésében, módosításaiban, a módosítások átvezetésében.
5. A költségvetési és zárszámadási rendelet megalkotását megelőzően kapcsolatot tart az intézmények vezetőivel, elvégzi a szükséges egyeztetéseket.
6. Előkészíti a képviselő-testület gazdálkodásával, pénzügyeivel, az intézmények pénzellátásával kapcsolatos döntéseket, illetve végrehajtja azokat.
7. Közreműködik az önkormányzat és szervei gazdálkodási feladatait meghatározó jogszabályok érvényesítésében.
8. Gondoskodik az önkormányzat bevételinek kiszámlázásáról a vevők felé.
9. Kiegyenlíti a pénzügyi fedezettel bíró számlákat, intézi az alaptevékenységgel és a vállalkozásokkal kapcsolatos bevételek beszedését.
10. Közreműködik az előirányzat-módosítások döntés-előkészítésében, összeállítja az előirányzat módosítás testületi anyagát.
11. Előkészíti az éves költségvetési koncepciót (amennyiben ennek megalkotására sor kerül) és tervet, az annak végrehajtásáról szóló beszámolót.
12. Figyelemmel kíséri a befizetési kötelezettségek teljesítését, a hátralékok alakulását
13. A fizetési felszólításokat elkészítteti, szükség esetén az adóbehajtást kezdeményezteti
14. Folyamatosan kapcsolatot tart az Adóügyi Csoporttal, adatot szolgáltat a követelésekről.
15. Figyelemmel kíséri az önkormányzati társaságokban és társulásokban az önkormányzati tőke alakulását.
16. Vezeti a pályázati támogatással megvalósuló beruházások egyedi pénzügyi nyilvántartásait.
17. Pénzügyi információt szolgáltat a jegyző utasítása alapján.
18. Ellátja a képviselők díjazásával kapcsolatos teendőket.
19. Kapcsolatot tart a MÁK-kal, a NAV-val, a pénzmozgásokhoz kapcsolódó partnerekkel, ellenőrzés esetén szakmai segítséget biztosít.
20. Az államháztartás igényeinek megfelelően havi, és éves, valamint eseti információt szolgáltat.
21. Ellátja a statisztikai adatszolgáltatással kapcsolatos, hatáskörébe utalt feladatokat.
22. Elkészíti a számviteli törvényben előírt szabályzatokat, gondoskodik azok betartásáról.
23. Közreműködik az éves költségvetés előkészítésében, annak módosításában, átvezeti annak módosításait.
24. Közreműködik az előirányzat-módosítások döntés-előkészítésében.
25. Vezeti az Önkormányzat által adott támogatások nyilvántartását, elkészíti a szükséges adminisztrációs feladatokat, feldolgozza a beadott elszámolásokat, szükség esetén felszólító levelet küld az elszámolási kötelezettség betartása céljából.
26. Gondoskodik a helyi önkormányzat szervei részére bankszámla megnyitásáról és megszüntetéséről, megszervezi a bankszámlaváltással kapcsolatos feladatokat.
27. Ellátja az állami támogatással, finanszírozással kapcsolatos feladatokat, melynek során a MÁK és a szakminisztériumok illetékes szerveivel kapcsolatot tart, adatot szolgáltat.
28. Figyelemmel kíséri a vagyon-kataszter és a főkönyvi könyvelés, a mérlegadatok egyezőségét.
29. Elvégzi a Nemzeti Adó- és Vámhivatal, az Állami Számvevőszék, a könyvvizsgáló és a belső ellenőr részére nyújtandó adatszolgáltatást.
30. Gondoskodik az Önkormányzat és az irányítása alá tartozó intézmények pénzellátásának koordinálásáról.
31. Elvégzi a nemzetiségi önkormányzatok költségvetése készítésével kapcsolatos koordinációs feladatokat és ellátja pénzügyi, számviteli teendőiket.
32. Felel a vagyon- és felelősségbiztosítási kötvények naprakészségéért, a vagyonbiztosítási fedezettségéért.
33. Kezeli az Önkormányzati mobiltelefon-flottával kapcsolatos ügyeket.
1. Végzi a központi és helyi adójogszabályokban meghatározott, jegyzői hatáskörbe utalt adóigazgatási feladatokat.
2. Előkészíti a központi adójogszabályokból eredő helyi rendeletalkotást.
3. Érvényesíti a helyi adórendeletek végrehajtását.
4. Ellátja a helyi adók bejelentésével, kivetésével, közlésével és beszedésével kapcsolatos feladatokat.
5. Engedélyezre előkészíti a központi adójogszabályokban és a helyi rendeletekben meghatározott esetekben és feltételekkel az adótartozás és adópótlék mérséklését vagy elengedését, továbbá részletfizetést és fizetéshalasztást.
6. Előkészíti a képviselő-testület hatáskörébe tartozó méltányossági ügyeket.
7. Az önkormányzati gazdálkodás megalapozásához bevételi javaslatot dolgoz ki.
8. Érvényesíti a gépjárműadó törvény végrehajtását, ellátja a gépjárműadó bevallásával, kivetésével, közlésével kapcsolatos feladatokat.
9. Az adókötelezettség megállapítása érdekében adatokat gyűjt, tájékoztatást kér, helyszíni szemlét, ellenőrzést tart, adóvizsgálatot végez.
10. Ellátja az adók és adók módjára behajtandó köztartozások beszedésével, behajtásával, kezelésével, elszámolásával és az információ-szolgáltatással kapcsolatos feladatokat.
11. Jogszabályban meghatározott feltételek fennállása esetén behajthatatlanság címén vagy elévülés miatt törli a köztartozást.
12. Vezeti a jogszabályban előírt nyilvántartásokat, kimutatásokat és az információ-szolgáltatás meghatározott rendje keretében adatokat, beszámolókat készít.
13. Jogszabályban meghatározott esetekben illetékességi területén lévő ingatlanokról adó- és értékbizonyítványt készít.
14. Szervezi az adótartozások, egyes adók módjára behajtandó köztartozások, valamint az önkormányzati pénzkövetelések behajtását.
15. Út és szennyvízcsatorna közmű-hozzájárulás kivetése, nyilvántartása, részletfizetés engedélyezése, felszólítások és követeléskezelés nyomon követése.
1. Közreműködik a városfejlesztéssel kapcsolatban a fejlesztések irányát meghatározó előkészítő, felülvizsgálati és módosító eljárásokban.
2. Közreműködik a településfejlesztési és rendezési tervek, valamint egyéb ágazati tervek, koncepciók előkészítésében.
3. Folyamatos kapcsolatot tart és együttműködik a város- és térségfejlesztés intézményeivel.
4. Koordinálja:
- az önkormányzati ingatlanok adás-vételének lebonyolítását;
- az önkormányzati tulajdonú ingatlanok bérbeadását, hasznosítását;
- az önkormányzati tulajdonú földterületek haszonbérletbe adását;
- az önkormányzati tulajdonú ingatlanok határrendezésének,
- megosztásának lebonyolítását;
- az ingatlan értékbecslések készíttetését.
5. Ellátja a közterület-használattal, illetve -foglalással kapcsolatos feladatokat.
6. Közreműködik az egyes honvédelmi kötelezettségek, mozgósítási és hadkiegészítési feladatok ellátásában, a polgári védelmi, katasztrófa-elhárítási feladatok szervezésében, ezekkel összefüggésben nyilvántartásokat vezet.
7. Közterület-felügyelő hatáskörébe utalt feladatok keretében ellátja a közterületek rendjének és tisztaságának védelmét, a közterületek jogszerű használatának ellenőrzését, a jogszabályok által tiltott tevékenység megelőzését, megakadályozását, szankcionálását.
8. Közreműködik a közrend és közbiztonság, az épített és természeti környezet, a város vagyonának védelmében, megóvásában.
9. Felügyeli az Önkormányzati megbízású tervezési feladatokat, segíti a tervezők munkáját, ellenőrzi az elkészült terveket és jóváhagyja azokat.
10. Közreműködik a beruházásokhoz kapcsolódó engedélyek és szakhatósági hozzájárulások megszerzésében.
1. Elvégzi az önkormányzat vagyonának nyilvántartásával és hasznosításával kapcsolatos feladatokat, végrehajtja a vagyonpolitikai döntéseket.
2. Részt vesz az osztály hatáskörét érintő önkormányzati rendelet tervezetek előkészítésében.
3. Elkészíti és nyilvántartja az osztály feladatköréhez tartozó megrendeléseket, szakmai teljesítés-igazolást követően átadja a számlákat a Pénzügyi Osztály részére.
4. Részt vesz az önkormányzati beruházások lebonyolításában, felújítások kivitelezési és ellenőrzési feladatainak szervezésében.
5. Részt vesz az önkormányzati – nem intézményi hatáskörbe tartozó – kiemelt beruházások megvalósításában.
6. Részt vesz a beruházásokhoz kapcsolódó engedélyek és szakhatósági hozzájárulások megszerzésében.
7. Részt vesz a folyamatban lévő beruházások kooperációs értekezletein, kapcsolatot tart a kivitelezőkkel, együttműködik az üzemeltetést végző városi szervezettel.
8. Felülvizsgálja a tervezői, kivitelezői, lebonyolítói számlákat.
9. Ellátja a közlekedés szervezésével kapcsolatos feladatokat.
10. Intézi a behajtási engedélyek kiadását.
11. Az Igazgatási Osztállyal közösen szervezi a köztisztaság és településtisztaság biztosításával és a települési hulladékkezeléssel kapcsolatos feladatokat.
12. Jogszabályban előírt, locsoló kutak fennmaradási engedélyezési eljárások lefolytatása.
13. Szervezi a vízrendezéssel és vízelvezetéssel, valamint a csatornázással kapcsolatos feladatokat.
14. Előkészíti a szennyvízközmű tulajdonosi, üzemeltetési feladatainak ellátásával kapcsolatos döntéseket.
15. Intézi a közműellátással kapcsolatos ügyeket.
16. Közreműködik a helyi energiaszolgáltatásban.
17. Közreműködik az önkormányzati feladatokat szolgáló középületek fenntartásában.
18. Gondoskodik a hivatali épület közműellátásáról, befogadja és ellenőrzi a közműszámlákat.
19. Gondoskodik a Hivatal épületének rovar- és rágcsálómentességéről.
20. Közreműködik az önkormányzati vagyonbiztosítás körében a károk rendezésében.
21. Szervezi, felügyeli és gondoskodik a Hivatal takarítói munkájának ellátásáról.
1. Ellátja a megnyert támogatási források felhasználásának koordinációját a Pénzügyi Osztállyal együttműködve.
2. Átveszi és ellenőrzi, valamint a támogató által megkövetelt elemekkel felszereli a számlákat, és teljesítésigazolással együtt továbbítja azt a Pénzügyi Osztály részére.
3. Előkészíti és benyújtja az időközi és záró projekt előrehaladási jelentéseket és kifizetési kérelmeket a Pénzügyi Osztály együttműködve.
4. Beszerzési (megrendelési) feladatok teljes körű adminisztratív bonyolítása.
5. Feladatkörét érintően részt vesz az önkormányzat éves költségvetési rendeletének tervezésében és végrehajtja az abban foglaltakat.
6. Előkészíti a közbeszerzésekkel kapcsolatos képviselő-testületi döntéseket, illetve végrehajtja azokat.Előkészíti az önkormányzati közbeszerzések dokumentációját.
1. Településképi véleményezési eljárások lefolytatása.
2. Településképi bejelentési eljárás lefolytatása.
3. Az ingatlan beépítésével kapcsolatos előzetes tájékoztatás és szakmai konzultáció lefolytatása.
4. Önkormányzati, településrendezési eszközök megalkotását érintő feladatok ellátása:
5. Szerkezeti Terv, Szabályozási Terv és Helyi Építési Szabályzat megalkotásával és módosításával kapcsolatos szakmai egyeztetések lebonyolítása.
6. Településrendezési eszközök engedélyeztetésre és elfogadására irányuló államigazgatási eljárás lebonyolítása (Kapcsolattartás a tervek készítőjével, az érintett szakhatóságokkal, a szomszédos önkormányzatokkal és az eljárásba bevont civil szervezetekkel).
1. Közterület elnevezésével, közterületek jelölésével és házszámok feltüntetésével kapcsolatos feladatok ellátása.
2. Tömegközlekedéssel kapcsolatos ügyintézés.
3. Iskolabusz járatok üzemeltetésével kapcsolatos feladatok.
4. Közreműködik a közvilágítás fenntartásában. A város területén történő elektromos meghibásodással kapcsolatos bejelentések fogadása és továbbítása az illetékes szerv felé.
1. Szakhatósági állásfoglalások kiadása telekalakítási eljárásokhoz.
2. Jegyzői igazolás, szakhatósági állásfoglalás kiadása telephely-engedélyezési eljárásokhoz.
3. Ingatlan adataiban történő változással kapcsolatos hatósági bizonyítvány kiadása, ingatlan- nyilvántartás átvezetéséhez.
4. Házszámok megállapításával kapcsolatos feladatok ellátása.
5. Központi címnyilvántartó rendszer kezelése (ingatlan címnyilvántartás, közterület és körzet- nyilvántartás, valamint ingatlan nyilvántartási azonosító és a hozzá tartozó koordináták feltöltése és vezetése).
1. Közreműködik a szakterületét érintő önkormányzati rendeletek előkészítésében, végrehajtásában.
2. Szakterületéhez kapcsolódó testületi előterjesztéseket készít.
3. A tüdőszűrő vizsgálat ügyviteli és technikai feladatainak szervezése, lebonyolítása.
4. Ellátja
5. Ellátja a létfenntartást veszélyeztető rendkívüli élethelyzetbe került, valamint az időszakosan vagy tartósan létfenntartási gonddal küzdő személy támogatásához
6. Köztemetés, a védett fogyasztói státusz igazolása, hatósági bizonyítvány kiállítása, társhatósági megkeresésre környezettanulmány készítése, a szociális adatbázisból az arra jogosultak részére információ-szolgáltatás.
7. A gyermekvédelem területén intézi: a rendszeres gyermekvédelmi kedvezmény, határozattal megállapítja a hátrányos helyzet és a halmozottan hátrányos helyzet fennállását a kérelmező és arra rászorult gyermeket nevelő családok számára.
8. Az ellátások folyósítása és utalása ügyében rendszeres kapcsolatot tart és legalább havonta egyeztet a Pénzügyi Osztály munkatársaival.
9. Gondoskodik az ügyfelekkel kapcsolatos személyes adatok védelméről, az adatok biztonságos kezeléséről, nyilvántartásáról, a jogszabályoknak megfelelő adatfelhasználásról és adattovábbításról.
10. Anyakönyvvezetői hatáskörben ellátja a születéssel, házasságkötéssel, halálozással kapcsolatos anyakönyvek vezetését, az ezzel kapcsolatos jogszabályban meghatározott feladatokat.
11. Honosítással, állampolgársággal kapcsolatos ügyekben átveszi a kérelmeket, felterjeszti azokat elbírálásra, előkészíti az állampolgársági esküt.
12. Anyakönyvvezetőként közreműködik a házasságkötés, névadó ünnepség, társadalmi temetési szertartásokon.
13. Ellátja a népesség-nyilvántartási feladatokat
14. Ellátja a hagyatéki eljárás előkészítésével kapcsolatos, jegyzői hatáskörbe utalt hagyatéki leltár felvételét, azt továbbítja a közjegyző felé.
15. Hatósági engedélyezési eljárás keretében telepengedélyezési eljárás lefolytatását végzi, ipari létesítmények, üzemek, műhelyek esetében. Ellátja a telep-nyilvántartásba vételével, ellenőrzésével kapcsolatos feladatokat, kapcsolatot tart a közreműködő szakhatóságokkal, társhatóságokkal.
16. Működési engedélyezési eljárás lefolytatása keretében a kereskedelmi, vendéglátó és szolgáltató üzletekkel, kereskedelmi és magánszálláshelyekkel kapcsolatban végzi az üzletek nyilvántartásba vételét, szakmai ellenőrzését, kapcsolatot tart a szakhatóságokkal, társhatóságokkal, hitelesíti a vásárlók könyvét, vendégkönyvet. Nyilvántartásba veszi, szakmai ellenőrzést gyakorol, kapcsolatot tart a kereskedelmi, szolgáltató tevékenységet végzőkkel.
17. Szakhatóságok bevonásával állandó és alkalmi piacoknál a piac, vásár nyilvántartásba vételét végzi, kapcsolatot tart a szakhatóságokkal.
18. Fogadja a kóbor kutyákkal kapcsolatos bejelentéseket, és intézkedik azok elszállíttatásáról.
19. Közreműködik a város esélyegyenlőségi tervének elkészítésében, felülvizsgálatában.
20. Önkormányzati referensi feladatot lát el a Német Önkormányzat Kerepes és a Szlovák Nemzetiségi Önkormányzat mellett.
21. Ellátja a Bursa Hungarica Felsőoktatási Önkormányzat Ösztöndíjpályázattal kapcsolatos ügyviteli teendőket, az utaláshoz szükséges adatokat átadja a Pénzügyi Osztály részére.
22. Közreműködik az állatok védelméről szóló törvény betartatásában, az állattartással, állategészségüggyel kapcsolatos feladatok ellátásában; nyilvántartásokat vezet, ellenőrzést végez.
23. Közreműködik parlagfű és egyéb allergén növények feltérképezésében és megszüntettetésében.
24. Ellátja a környezetvédelmi feladatokat, figyelemmel kíséri a város környezeti állapotának változását.
25. Intézi a vadkár ügyeket.
26. Engedélyezi a közterületi fakivágásokat.
27. Működteti az ügyfélszolgálatot.
28. Ellátja a termőfölddel kapcsolatos jegyzői hatáskörbe utalt feladatokat.
29. Ellátja a talált tárgyakkal kapcsolatos feladatokat.
30. Hirdetmények kifüggesztésével kapcsolatos ügyviteli feladatok
1. Folyamatos kapcsolatos tart a képviselő-testület, a Hivatal és az önkormányzat intézményeinek informatikai működtetését biztosító rendszergazdával.
2. Gondoskodik az Informatikai biztonsági szabályzat, az Adatvédelmi szabályzat és a Beltéri kamera rendszer szabályzat jogszabályoknak való megfeleléséről.
3. Koordinálja a beléptető rendszer üzemeltetését.
4. Koordinálja a Hivatali telefonközpont működését.
5. Biztosítja a testületi ülések technikai lebonyolítását.
6. Ellátja az általános és időközi választások informatikai feladatait.
1. A Hivatal egészét érintően ellátja a beérkező ügyiratok átvételételét, bontását, érkeztetését, az iratok szignálását, iktatását.
2. Előzménykeresést, -szerelést, iratcsatolást, ügyiratok elosztását az ügyintézőkhöz, irattározást, irattári kivezetést, adatlapok rögzítését, ügyiratok iktatóprogramból történő elektronikus kivezetését, irattározását, selejtezését.
1. Postai küldemények átvétele, beérkezett levelek, tértivevények szétválogatása.
2. A Hivatalban keletkezett iratok kézbesítése, nem helyi küldemények postakönyvbe történő beírása, postára adása.
3. Hivatali szervezeten belüli ügyiratforgalom kézbesítése.
4. függelék
I. Személyi rész
1. A munkakört betöltő neve:
2. A szükséges iskolai végzettség, szakképesítés:
3. A szükséges iskolai végzettség és szakképesítésen felüli további követelmények:
II. Szervezeti rendelkezések
1. A munkavégzés helye, szervezet megnevezése:
2. Munkakör megnevezése:
3. Munkaidő, munkarend:
4. Munkáltatói jogkör gyakorlója:
5. Közvetlen felettese:
6. Távolléte esetén helyettese:
III. Jogok és kötelezettségek
1. A köztisztviselő általános jogai:
A közalkalmazott rendelkezik mindazon jogokkal, melyek kötelességei teljesítéséhez szükségesek.
Ezek:
a) egészséges, biztonságos munkakörülmény,
b) munkavégzéshez szükséges alapvető tárgyi feltételek,
c) munkavégzéshez szükséges tájékoztatás, irányítás.
2. A köztisztviselő általános kötelezettségei:
a) feladatkörét érintő jogszabályok betartása
b) előírt helyen és időben történő munkavégzés
c) munkára képes állapotban köteles munkahelyén megjelenni
d) munkáját az elvárható szakértelemmel és gondossággal, a közérdek kizárólagos szem előtt tartásával köteles végezni
e) be kell tartani munkavédelmi és adatvédelmi előírásokat
f) a tulajdonos gondosságával kezelni a rábízott vagyont
g) a munkája során tudomására jutott üzleti titkot, valamint a munkáltatóra, illetve a tevékenységére vonatkozó alapvető fontosságú információkat megőrizni
h) folyamatosan képezni magát
i) folyamatba épített ellenőrzés előírásainak betartása.
h) munkaidejét jelenléti íven köteles vezetni
3. Munkakör ellátásával kapcsolatos feladatok:
- …
IV. Felelősség
V. Munkakapcsolatok, együttműködés
VI. Vagyonvédelem
VII. Helyettesítés
VIII. A munkakör ellátásához szükséges jogszabályok ismerete
1. Magyarország Alaptörvénye
2. az általános közigazgatási rendtartásról szóló 2016. évi CL. törvény
3. az egyenlő bánásmódról és az esélyegyenlőség előmozdításáról szóló 2003. évi CXXV. törvény
4. a közszolgálati tisztviselőkről szóló 2011. évi CXCIX. törvény
5. az elektronikus ügyintézés és a bizalmi szolgáltatások általános szabályairól szóló 2015. évi CCXXII. törvény
6. a választási eljárásról szóló 2013. évi XXXVI. törvény
7. a helyi önkormányzati képviselők és polgármesterek választásáról szóló 2010. évi L. törvény
8. a közfeladatot ellátó szervek iratkezelésének általános követelményeiről szóló 335/2005. (XII. 29.) Korm. rendelet
9. a közfeladatot ellátó szerveknél alkalmazható iratkezelési szoftverekkel szemben támasztott követelményekről 3/2018.(II.21.) BM rendelet
10. a közszolgálati tisztviselők képesítési előírásairól szóló 29/2012. (III. 7.) Korm. rendelet
11. a közszolgálati tisztviselők munka- és pihenőidejéről, az igazgatási szünetről, a közszolgálati tisztviselőt és a munkáltatót terhelő egyes kötelezettségekről, valamint a távmunka végzésről szóló 30/2012. (III. 7.) Korm. rendelet
12. a közszolgálati tisztviselőkkel szembeni fegyelmi eljárásról szóló 31/2012. (III. 7.) Korm. rendelet
13. egyes, az elektronikus ügyintézéshez kapcsolódó szervezetek kijelöléséről szóló 84/2012. (IV. 21.) Korm. rendelet
14. Továbbá az ágazati jogszabályok
VIII. Hatályba lépés
Név |
Beosztás |
Dátum |
Aláírás |
Név |
Beosztás |
Dátum |
Aláírás |
Kerepes Város Önkormányzata Képviselő-testületének
Szervezeti és Működési Szabályzatáról szóló
Az Önkormányzat önként vállalt feladatai
3. melléklet
Kerepes Város Önkormányzata Képviselő-testületének
Szervezeti és Működési Szabályzatáról szóló
Bizottságok feladat- és hatásköre
1. Pénzügyi, Ügyrendi és Fejlesztési Bizottság
2. Városüzemeltetési, Környezetvédelmi és Közbiztonsági Bizottság
3. Oktatási és Sport Bizottság
4. Szociális és Egészségügyi Bizottság
5. Nemzetiségi és Hagyományőrző Bizottság
6. Kulturális és Turisztikai Bizottság
1. Pénzügyi, Ügyrendi és Fejlesztési Bizottság
1. Véleményezi a polgármester által javasolt, a költségvetést érintő átcsoportosításokat, előirányzat módosításokat, előterjesztéseket. Az átcsoportosításokról és előirányzat-módosításokról a képviselő-testület dönt.
2. Véleményezi a behajtatlan fizetési kötelezettség mérséklésére, illetve elengedésére irányuló előterjesztéseket. A behajtatlan fizetési kötelezettség mérsékléséről, illetve elengedéséről a Képviselő-testület dönt.
3. Véleményezi az éves költségvetési javaslatot és a végrehajtásról szóló féléves, háromnegyed éves és éves beszámoló tervezeteit, illetőleg a gazdasági program tervezetét.
4. Véleményezi a költségvetés módosítására vonatkozó előterjesztéseket, rendelet-tervezeteket.
5. Véleményezi az éves pénzmaradvány felhasználására irányuló előterjesztést.
6. Hitelfelvétel esetén vizsgálja annak indokait és gazdasági megalapozottságát, ellenőrizheti a pénzkezelési szabályzat megtartását, a bizonylati rend és a bizonylati fegyelem érvényesítését.
7. Megvizsgálja a polgármesternek a költségvetés általános tartalékának az önkormányzat költségvetéséről szóló rendeletben meghatározott összegnél magasabb összegre vonatkozó felhasználására vonatkozó javaslatát.
8. Javaslatot tesz az önkormányzati jelképek, kitüntetések, elismerő címek megalkotására, adományozására.
9. Ellátja az egyes vagyonnyilatkozat-tételi kötelezettségekről szóló 2007. évi CLII. törvény 7-8. és 14-16. §-ában foglalt feladatokat.
10. A 32. § (2) bekezdése alapján elrendelt titkos szavazások lebonyolítása során a szavazógép meghibásodása esetén lebonyolítja az urnás szavazást.
11. Előkészíti, koordinálja és véleményezi a szervezeti és működési szabályzat felülvizsgálatára vonatkozó előterjesztést.
12. A testületi döntések előkészítése érdekében megvitatja és állást foglal a feladatkörébe tartozó ügyekben.
13. Véleményezi az önkormányzati tulajdonú bérlakások bérbeadásával, értékesítésével kapcsolatos előterjesztéseket, javaslatot tesz a bérlő személyének kiválasztására, a bérleti jogviszony felmondására.
14. Véleményezi a nem lakás céljára szolgáló helyiségek bérbeadásáról szóló előterjesztéseket.
15. Véleményezi az ingatlan, ingatlanrész vásárlásáról, értékesítéséről szóló előterjesztéseket.
16. Véleményezi a forgalomképes önkormányzati ingatlan vagyon tekintetében a tulajdonost megillető jogok gyakorlásával, jelzáloggal vagy bármely más módon történő megterhelésével kapcsolatos előterjesztéseket.
17. Javaslatot tesz az Önkormányzat tulajdonában levő termőföldnek minősülő ingatlanok haszonbérleti díja tekintetében.
18. Javaslatot tesz a bérlők felé az önkormányzati tulajdonban lévő, termőföldnek nem minősülő ingatlanok bérleti díja tekintetében.
19. Javaslatot tesz lakbértartozás és járulékai részletekben történő megfizetésére, megfizetésének átütemezésére, elengedésére, mérséklésére.
20. Véleményezi az önkormányzati tulajdonban lévő ingatlanokra a Képviselő-testület által kiírt pályázatot.
21. Javaslatot tesz a címer- és névhasználat engedélyezése, visszavonása tárgyában.
22. Javaslatot tesz a települési nemzetiségi önkormányzatok ingyenes használatába adott vagyontárgyak körére.
23. Lefolytatja az összeférhetetlenségi eljárást és döntési javaslatot tesz a Képviselő-testület felé. Az önkormányzati képviselő összeférhetetlenségére és az összeférhetetlenségi eljárásra az Mötv. 36. és 37. §-a az irányadó.
24. Lefolytatja a személyes érintettség bejelentési kötelezettsége elmulasztása miatt kezdeményezett eljárást és döntési javaslatot tesz a Képviselő-testület felé.
25. Településfejlesztési koncepció véleményezése.
26. Településrendezési eszközök véleményezése – TSZT, HÉSZ, Szabályozási Terv.
27. Városfejlesztési Koncepció és Integrált Városfejlesztési Stratégia véleményezése.
28. Véleményezi az önkormányzati tulajdonban lévő területek beépítésével, terület felhasználásával, illetve környezetalakításával foglalkozó tervezési kérdéseket.
29. Véleményezi a településfejlesztési koncepció részét képező részletterveket (pl. látványterv vagy településrészre vonatkozó tervek, stb.).
30. Hosszú távú beruházási koncepció és szakmai program előkészítése.
31. A versenypályázatokra beérkezett ajánlati dokumentáció véleményezése, elbírálásuk szakmai előkészítése.
32. Javaslattétel a beruházási javaslatok meghatározására, illetve módosítására.
33. Munkahelyteremtő beruházásokra vonatkozó javaslatok véleményezése.
34. Közbeszerzési szabályzatban meghatározott véleményezés és a beérkezett ajánlatok elbírálásának szakmai előkészítése.
35. A testületi döntések előkészítése érdekében megvitatja és állást foglal a feladatkörébe tartozó ügyekben.
36. A városban lévő, és értéket képviselő építmények megőrzése, a város építészeti és táji értékeinek megismertetése, propagálása;
37. Kapcsolatot tart fenn a feladatköréhez kapcsolódó, elsősorban helyi, de állami, térségi önkormányzati és civil szervezetekkel.
38. Részt vesz a Polgármesteri Hivatal, vagy más illetékes bizottság által szervezett bejárásokon és helyszíni szemléken.
39. Figyelemmel kíséri a város természetes és épített környezetének állapotát;
40. Műszaki bejárások szervezése
41. Műszaki átadás-átvételi eljárások előzetes véleményezése
1. Városüzemeltetési, Környezetvédelmi és Közbiztonsági Bizottság
1. Javaslattétel csapadékvíz-elvezető rendszerek kiépítésére.
2. Javaslattétel fakataszter készítésére és fásítási program kidolgozására.
3. Katasztrófavédelmi terv véleményezése.
4. Vízkár-elhárítási terv véleményezése.
5. Közlekedési rend felülvizsgálatának véleményezése.
6. Településszintű közlekedés felülvizsgálatára javaslattétel.
7. Véleményezi az önkormányzati tulajdonban lévő területek beépítésével, terület felhasználásával, illetve környezetalakításával foglalkozó tervezési kérdéseket.
8. Javaslatot tesz járdaépítésre.
9. A versenypályázatokra beérkezett ajánlati dokumentáció véleményezése, elbírálásuk szakmai előkészítése.
10. Javaslattétel a beruházási javaslatok meghatározására, illetve módosítására.
11. Közbeszerzési szabályzatban meghatározott véleményezés és a beérkezett ajánlatok elbírálásának szakmai előkészítése.
12. A testületi döntések előkészítése érdekében megvitatja és állást foglal a feladatkörébe tartozó ügyekben.
13. Kapcsolatot tart fenn a feladatköréhez kapcsolódó, elsősorban helyi, de állami, térségi önkormányzati és civil szervezetekkel.
14. Foglalkozik:
a) a város természetes és épített értékeinek feltárásával, dokumentálásával, bemutatásával és védelmével,
b) a város közterületei, zöldfelületei állapotának, megjelenésének javításával, különösen a közterületen végzett tevékenységgel és a közterület-használattal, az utcabútorzattal, valamint a reklámtevékenység városképi megjelenésével.
15. Előkészíti a települési közbiztonsági koncepciót.
16. Folyamatos kapcsolattartás a területileg illetékes rendvédelmi, polgárvédelmi és katasztrófavédelmi szervekkel.
17. Részt vesz a környezetvédelemmel kapcsolatos feladatok tervezésében, végrehajtásában.
18. A helyi közbiztonság megszilárdítása érdekében a bizottság szükség esetén javaslattal él a képviselő-testület felé, együttműködik a Rendőrkapitánysággal, illetve az illetékes szervekkel.
19. Véleményezi a közterület-felügyelők éves beszámolóját.
20. Véleményezi a Gödöllői Rendőrkapitány éves beszámolóját a helyi közbiztonság-megszilárdítása érdekében végzett tevékenységéről.
21. Véleményezi a környezetet is érintő javaslatokat, rendelet-tervezeteket,
22. Részt vesz a Polgármesteri Hivatal, vagy más illetékes bizottság által szervezett bejárásokon és helyszíni szemléken.
23. Előkészíti a város környezetvédelmi programját;
24. Figyelemmel kíséri a város természetes és épített környezetének állapotát;
25. Műszaki bejárások szervezése
26. Műszaki átadás-átvételi eljárások előzetes véleményezése
1. Foglalkozik:
a) a levegőtisztaság-védelemmel,
b) a településtisztasággal,
c) a települési hulladék kezelésével.
3. Oktatási és Sport Bizottság
1. Véleményezi a oktatási-nevelési intézmények (Napközi-otthonos Óvoda) vezetői pályázatát;
2. Véleményezi az oktatási-nevelési intézmények alapdokumentumait;
3. Véleményezi az oktatási-nevelési intézmények éves beszámolóját, valamint éves költségvetési tervezetét;
4. A bizottság feladatkörébe tartozó közbeszerzések esetében a közbeszerzési szabályzatban meghatározott véleményezés és a beérkezett ajánlatok elbírálásának szakmai előkészítése;
5. A testületi döntések előkészítése érdekében megvitatja és állást foglal a feladatkörébe tartozó ügyekben;
6. Javaslatot tesz az oktatási-nevelési intézmények névfelvételére;
7. Meghatározza az oktatási-nevelési intézményvezetői pályázatok pályázati feltételeit, javaslatot tesz a pályázat kiírására;
8. Javaslatot tesz a
a) Kiemelkedő Pedagógiai Munkáért Díj és a
b) Kerepes Ifjú Tehetsége Díj
9. Átruházott hatósági hatáskörben elbírálja a Bursa Hungarica Felsőoktatási Önkormányzati Ösztöndíj Pályázatokat.
10. Közreműködik a tevékenységi köréhez tartozó önkormányzati rendeletek és határozatok tervezeteinek a kidolgozásában;
11. A bizottság közreműködik az önkormányzat sporttal kapcsolatos célkitűzéseinek megvalósításában;
12. Az oktatási-nevelési, közművelődési intézményekkel együttműködve részt vesz a város gyermek és ifjúságpolitikájának kidolgozásában, az ezzel kapcsolatos feladatok megvalósításában;
13. Részt vesz a lakosság testedzési és turisztikai célkitűzéseinek megvalósításában, a lakóterületi és közösségi sportesemények szervezésében, rendezésében, különös tekintettel a város oktatási intézményeiben tanuló fiatalok sportolási lehetőségeinek fejlesztésére;
14. Javaslatot tesz a Képviselő-testületnek minden olyan ügyben, amelyek a testedzési és sportolási igények kielégítésére sportlétesítmények építését, fenntartását és fejlesztését szolgálják;
15. Véleményezi a hatáskörébe utalt pályázatokat.
4. Szociális és Egészségügyi Bizottság
1. A testületi döntések előkészítése érdekében megvitatja és állást foglal a feladatkörébe tartozó ügyekben;
2. Vállalkozó orvosok szakmai beszámolóinak véleményezése;
3. Az önkormányzat területén egészségügyi alapellátásban résztvevő dolgozók beszámolóinak véleményezése;
4. Egészségüggyel kapcsolatos megelőző és felvilágosító tevékenység szervezése;
5. Iskolai egészségügyet érintő kérdések megvitatása, véleményezése;
6. Javaslattétel az önkormányzat illetékességi területén lévő egészségügyi ellátással kapcsolatos személyi, tárgyi, szakmai ellátási kérdésekben;
7. Együttműködés a Szociális Kerekasztallal;
8. Közreműködik a tevékenységi köréhez tartozó önkormányzati rendeletek és határozatok tervezeteinek a kidolgozásában;
9. Véleményezi a szociális intézmények (Kerepes Város Szociális Alapszolgáltatási Központ, Babaliget Bölcsőde) vezetői pályázatát;
10. Véleményezi a szociális intézmények alapdokumentumait;
11. Véleményezi a szociális intézmények éves beszámolóját, valamint éves költségvetési tervezetét;
12. Az oktatási-nevelési, közművelődési intézményekkel együttműködve részt vesz a város gyermek és ifjúságpolitikájának kidolgozásában, az ezzel kapcsolatos feladatok megvalósításában;
13. Figyelemmel kíséri az ifjúság egészségi állapotát és az azt veszélyeztető tényezőket. A káros hatások megelőzése vagy csökkentése érdekében intézkedéseket javasol;
14. Véleményezi a hatáskörébe utalt pályázatokat;
15. Javaslatot tesz a
a) PRO SERVITIUM Díj és a
b) Kerepesi Szív Elismerés
1. Nemzetiségi és Hagyományőrző Bizottság
1. figyelemmel kíséri a nemzetiségi közösségeket megillető jogosultságok érvényesülését,
2. véleményezi a nemzetiségeket érintő előterjesztéseket,
3. együttműködik a nemzetiségi kultúrát és hagyományokat is ápoló szervezetekkel, intézményekkel és csoportokkal, elősegítve ezzel a nemzetiségek kultúrájának ápolását;
4. kapcsolatot tart a nemzetiségi önkormányzatokkal,
5. segíti Kerepes Város nemzetiségi önkormányzatait feladataik megvalósításában;
6. segíti és városban élő nemzetiségek és a szomszédos települések nemzetiségi szervezeteivel és az anyaországgal való kapcsolattartást;
7. feladatkörében segíti a határon túli magyarokkal való együttműködést,
8. részt vesz a határon átnyúló kapcsolatok keretében a testvérvárosi kapcsolatok ápolásában, létesítésében.
2. Kulturális és Turisztikai Bizottság
1. Részt vesz a lakosság turisztikai célkitűzéseinek megvalósításában;
2. Véleményezi a közművelődési intézmények (a Forrás Művelődési Ház, a Szabó Magda Városi Könyvtár) vezetői pályázatát;
3. Véleményezi a közművelődési intézmények alapdokumentumait;
4. Véleményezi a közművelődési intézmények éves beszámolóját, valamint éves költségvetési tervezetét;
5. A bizottság feladatkörébe tartozó közbeszerzések esetében a közbeszerzési szabályzatban meghatározott véleményezés és a beérkezett ajánlatok elbírálásának szakmai előkészítése;
6. A testületi döntések előkészítése érdekében megvitatja és állást foglal a feladatkörébe tartozó ügyekben;
7. Javaslatot tesz az intézmények névfelvételére;
8. Meghatározza a kulturális és közművelődési intézményvezetői pályázatok pályázati feltételeit, javaslatot tesz a pályázat kiírására;
9. Javaslatot tehet az Önkormányzat közművelődési koncepciójára;
10. Javaslatot tesz a
a) Kerepes Kultúrájáért Díj, a
b) Keresztény Kultúráért Díj, a
4. melléklet
Kerepes Város Önkormányzata Képviselő-testületének
Szervezeti és Működési Szabályzatáról szóló
Polgármesterre átruházott hatáskörök jegyzéke
1. Ellátja a személyes gondoskodást nyújtó szociális intézmény működésének törvényességi ellenőrzését.
2. Aláírja az Önkormányzat nevében a területi ellátási kötelezettséggel működő privatizált felnőtt háziorvosokkal kötött megbízási szerződéseket és az azok módosítására vonatkozó szerződéseket.
3. Dönt behajthatatlan fizetési kötelezettség mérséklése, elengedése tárgyában 500.000,- Ft-ig terjedő egyedi értékhatárig.
4. Dönt az Önkormányzat átmeneti szabad pénzeszközeinek lekötése tárgyában a Pénzügyi, Ügyrendi és Fejlesztési Bizottság utólagos tájékoztatása mellett.
5. Dönt az átmenetileg szabad pénzeszközöknek állami kincstárjegyekbe való befektetése tárgyában a Pénzügyi, Ügyrendi és Fejlesztési Bizottság utólagos tájékoztatása mellett.
6. Összeghatár nélkül dönt a likvid hitel felvételéről, a soron következő testületi ülésen történő tájékoztatási kötelezettség mellett.
7. Ellátja a közút tisztántartása, a hó eltakarítása, az utak csúszásmentesítésével kapcsolatos feladatokat.
8. A Képviselő-testület utólagos tájékoztatása mellett dönt a forgalomképtelen vagyon tulajdonjogát nem érintő vagyon tekintetében a jognyilatkozatokat (pl. tulajdonosi hozzájárulás) kiadásáról.
9. 5.000.000.- Ft értékhatárig gyakorolja a forgalomképes, korlátozottan forgalomképes és forgalomképtelen önkormányzati tulajdonban vis maior által keletkező - máshonnan meg nem térülő - károk megszüntetésével, eredeti állapot helyreállításával kapcsolatos hatáskört.
10. 1.000.000.- forint értékhatárig dönt az Önkormányzat tulajdonában lévő ingatlanokban okozott értékcsökkenés, dologi és növényzetben okozott kár miatti kártalanítási összeg felajánlásának elfogadásáról.
11. A Képviselő-testület felé történő, utólagos beszámolási kötelezettséggel kérelemre dönt a bejegyzett jelzálogjog ranghelyének megváltoztatásáról, illetve az Önkormányzat javára bejegyzett jelzálogjogot követő bejegyzéshez való hozzájárulás megadásáról vagy megtagadásáról.
12. A Képviselő-testület felé történő, utólagos beszámolási kötelezettséggel a támogatás visszafizetését követően intézkedik a bejegyzett jelzálogjog ingatlan-nyilvántartásból való törléséről.
13. Képviseli társasházakban a tulajdonost az önkormányzati tulajdon vonatkozásában. Ennek keretében jogosult jognyilatkozat tételre:
a) a társasház fenntartásával,
b) a társasház üzemeltetésével,
c) a közös költséggel,
d) felújítási alap mértékével kapcsolatban
e) tulajdonosi hozzájárulást ad a magántulajdonos kérelmére.
14. A Képviselő-testület felé történő, utólagos beszámolási kötelezettséggel aláírja, módosítja – a jegyző ellenjegyzésével – a társasházi alapító okiratot.
5. melléklet
Kerepes Város Önkormányzata Képviselő-testületének
Szervezeti és Működési Szabályzatáról szóló
Polgármesterre átruházott önkormányzati hatósági hatáskör
1. Ellátja Kerepes Város Önkormányzat Képviselő-testületének a pénzbeli és természetbeni szociális ellátások helyi szabályozásáról szóló 7/2015. (II.26.) önkormányzati rendelete 4. §-a alapján a Képviselő-testületnek a rendelet 3. §-ában meghatározott feladat- és hatáskörét.
2. Ellátja a Kerepes Város Önkormányzat Képviselő-testületének a súlykorlátozással érintett utak engedéllyel történő használatáról szóló 9/2019. (III.29.) önkormányzati rendelete 2. § (2) bekezdésében meghatározott feladat- és hatáskörét.
3. Ellátja a Kerepes Város Önkormányzat Képviselő-testületének a 16/2019. (IX.4.) a „Kerepes” nevéről, az önkormányzati jelképekről és használatuk rendjéről szóló önkormányzati rendelet 9. § (1) bekezdésében meghatározott feladat- és hatáskörét.
6. melléklet
Kerepes Város Önkormányzata Képviselő-testületének
Szervezeti és Működési Szabályzatáról szóló
A polgármesteri és képviselői vagyonnyilatkozatokkal
kapcsolatos eljárásról
I.
A Mötv. 39. § (1) bekezdése szerinti vagyonnyilatkozatok nyilvántartási, és ellenőrzési feladatainak ellátására, valamint a vagyonnyilatkozattal kapcsolatos eljárás lefolytatására a Pénzügyi, Ügyrendi és Fejlesztési Bizottság jogosult.
II.
1. A Pénzügyi, Ügyrendi és Fejlesztési Bizottság feladatai:
a) Nyilvántartja és ellenőrzi a polgármester, az alpolgármester, a képviselő, valamint a vele közös háztartásban élő házas- vagy élettársa valamint gyermeke vagyonnyilatkozatát. A polgármester, az alpolgármester, a képviselő vagyonnyilatkozata – az ellenőrzéshez szolgáltatott adatok kivételével – nyilvános. A képviselő hozzátartozójának nyilatkozata nem nyilvános, abba az ellenőrző bizottság tagjai tekinthetnek be – a vagyonnyilatkozattal kapcsolatos eljárás során – ellenőrzés céljából.
b) A vagyonnyilatkozattal kapcsolatos eljárás során a bizottság felhívja a polgármestert, az alpolgármestert, a képviselőt a saját, illetve hozzátartozója vagyonnyilatkozatában feltüntetett adatokra vonatkozó azonosító adatok haladéktalan írásban történő bejelentésére. Az azonosító adatokat csak a bizottság tagjai ismerhetik meg, azokat az eljárás lezárását követő 8 napon belül a bizottság köteles törölni.
c) A vagyonnyilatkozattal kapcsolatos eljárást a bizottságnál bárki kezdeményezheti. Az eljárás eredményéről a bizottság tájékoztatni köteles a Képviselő-testületet.
d) A bizottság elnöke a bizottság tagjaival egyeztetett napokon a Hivatal ügyfélfogadási idejében betekintési lehetőséget biztosít a polgármester, az alpolgármester és a képviselők vagyonnyilatkozatába a bizottság elnökének vagy egy tagjának jelenlétében. A megtekinthetőség lehetőségéről a bizottság elnöke a polgármesteri hivatal hirdetőtábláján közleményben tájékoztatja a város lakosságát.
2. A vagyonnyilatkozat-tételi kötelezettségét határidőre nem teljesítő képviselő az alábbi képviselői jogait nem gyakorolhatja:
3. A vagyonnyilatkozat benyújtásának szabályai
1. A polgármesternek, az alpolgármesternek és a helyi önkormányzati képviselőnek a vagyonnyilatkozatát az Mötv. 2. mellékletében meghatározott adattartalommal kell megtennie. A vagyonnyilatkozatot a nyilatkozat megtételekor tényleges meglévő vagyon figyelembevételével kell megtenni.
2. A vagyonnyilatkozatokat géppel, vagy tollal jól olvashatóan kell kitölteni. Ha a nyilatkozat kitöltése során tévedés vagy elírás történik, célszerű az elrontott helyett új oldalt kitölteni, azokat a sorokat, amelyekben a kötelezett nem tüntet fel adatot, célszerű kihúzni. Ha a nyomtatványon szereplő sorok kevésnek bizonyulnak a feltüntetendő adatokhoz, abban az esetben a további adatok közlését a nyomtatványhoz csatolt, az eredetivel megegyező pótlap, illetve pótlapok segítségével kell megoldani. A vagyonnyilatkozat utolsó oldalán a nyilatkozatot adó saját kezű aláírásának és a kitöltés dátumának szerepelnie kell. Kiskorú hozzátartozó esetében a vagyonnyilatkozatot annak törvényes képviselője írja alá. A vagyonnyilatkozatokat 2 példányban kell kitölteni, amelyet borítékba kell tenni és a borítékot célszerű névvel ellátni. A csatolt hozzátartozói vagyonnyilatkozatokat külön-külön zárt borítékban kell elhelyezni és a borítékot szintén célszerű névvel ellátni. A hozzátartozói vagyonnyilatkozatba csak a bizottság tagjai tekinthetnek be, és ők is csak ellenőrzés céljából. A borítékokat – a bizottság felhatalmazása alapján – a törvényben meghatározott leadási határidőig a Hivatal személyzeti ügyintézőjének lehet folyamatosan átadni, aki az átvételről igazolást ad.
4. A vagyonnyilatkozat nyilvántartása
1. A bizottság az elnök tájékoztatása alapján a vagyonnyilatkozat benyújtásának határidejét követő első ülésén az 1. függelékben szereplő nyilvántartási jegyzéken rögzíti a benyújtott vagyonnyilatkozatokra vonatkozó adatokat.
2. A vagyonnyilatkozat-tételi kötelezettség határidőre történő benyújtásának elmulasztása esetén a mulasztás tényéről a bizottság haladéktalanul, írásban értesíti a Jegyzőt, és soron következő ülésén tájékoztatja a Képviselő-testületet.
3. A polgármester esetén az Mötv. 70. szakaszát kell alkalmazni azzal az eltéréssel, hogy a vagyonnyilatkozat-tételi kötelezettség elmulasztásának tényéről a bizottság a Képviselő-testületet a soron következő ülésén tájékoztatja.
4. A polgármester és a képviselő (továbbiakban együtt: képviselő) vagyonnyilatkozata nyilvános, bárki számára hozzáférhető. A képviselő hozzátartozójának nyilatkozata nem nyilvános, abba csak a bizottság tagjai tekinthetnek be ellenőrzés céljából.
5. A képviselői és hozzátartozó vagyonnyilatkozatokat a bizottság más irataitól elkülönítetten kell tárolni. A bizottság – a jegyző útján – gondoskodik a vagyonnyilatkozatok megfelelő tárolásáról, és biztosítja a képviselői vagyonnyilatkozatok nyilvánosságát.
6. A képviselői vagyonnyilatkozatokba – a 7. pontban foglaltak szerint – bárki betekinthet, arról feljegyzést készíthet (továbbiakban együtt: betekintés).
7. A betekintés jogát a Hivatalban, hivatali időben és előzetes, írásbeli jelzés alapján (mely tartalmazza a kívánt betekintés időpontját, az érintett képviselői vagyonnyilatkozat megjelölését, a betekintő értesítési címét és – hozzájárulása esetén – a betekintő nevét) lehet gyakorolni. Egy bizottsági tag és egy, a jegyző által, ezzel megbízott köztisztviselő – ahol a bizottsági tag nem lehet az érintett képviselő – az igénylőnek a kért képviselői vagyonnyilatkozatot átadja. A bizottság tagja és a köztisztviselő a betekintés során végig jelen vannak, szükség esetén segítséget nyújtanak a betekintőnek joga gyakorlásához. A bizottság határozza meg, hogy tagjai közül kik lássák el a vagyonnyilatkozattal kapcsolatos, e pontban meghatározott feladatokat.
8. A betekintésről a – 2. függelék szerinti – nyilvántartást kell vezetni, melyben a betekintés módját, helyét, idejét, - hozzájárulás esetén – a betekintő nevét fel kell tüntetni. A betekintésről a bizottságot, a nyilvántartás bemutatásával rendszeresen tájékoztatni kell.
9. Ha a vagyonnyilatkozat-tételi kötelezettség akár a képviselő, akár a hozzátartozó vonatkozásában bármely okból megszűnik az érintett erre vonatkozó írásbeli bejelentésének kézhezvételétől, illetve a bizottságnak a megszűnés tényéről való hivatalos tudomásszerzésétől számított 30 napon belül a bizottság a képviselő (hozzátartozó) adatait törli a nyilvántartásból, ezzel egyidőben a vagyonnyilatkozatokat megsemmisíti.
5. A vagyonnyilatkozat ellenőrzése
1. A vagyonnyilatkozattal kapcsolatos ellenőrzési eljárás célja a vagyonnyilatkozatban foglaltak valóságtartalmának ellenőrzése.
2. A vagyonnyilatkozattal kapcsolatos ellenőrzési eljárást bárki kezdeményezheti a bizottságnál.
3. Az eljárás lefolytatásának a vagyonnyilatkozat konkrét tartalmára vonatkozó írásbeli tényállítás esetén van helye. Ennek hiányában a bizottság elnöke a kezdeményezőt – 15 napos határidő kitűzésével – hiánypótlásra hívja fel. Ha a kezdeményező a felhívásnak a határidőben nem tesz eleget, akkor a bizottság – érdemi vizsgálat nélkül – elutasítja a kezdeményezést.
4. A bizottság elnöke a vagyonnyilatkozattal kapcsolatos eljárás kezdeményezése esetén felhívja az érintett polgármestert, képviselőt, hogy öt napon belül nyilatkozzon a kezdeményezéssel kapcsolatban, illetve – amennyiben azt alaposnak találja – új vagyonnyilatkozat kitöltésével javítsa ki a kezdeményezésben kifogásolt adatokat. Ha a képviselő a kifogásolt adatokat kijavítja, a bizottság nem rendeli el a vagyonnyilatkozattal kapcsolatos eljárás megindítását, mely tényről tájékoztatja a kezdeményezőt, a képviselőt.
5. Ha a képviselő a felhívásnak nem tesz eleget, illetve a kezdeményezésben foglaltakat vitatja, akkor a bizottság elrendeli az eljárás megindítását. Az eljárás során a bizottság tagjai betekinthetnek a képviselő hozzátartójának vagyonnyilatkozatába. Az eljárás lezárulását követően az érintett hozzátartozói nyilatkozatot ismét zárt borítékba kell helyezni.
6. Az eljárás során a bizottság felhívására a képviselő köteles saját, illetve hozzátartozója vagyonnyilatkozatában feltüntetettekre vonatkozó azonosító adatokat haladéktalanul írásban bejelenteni. Az azonosító adatokba csak a bizottság tagjai tekinthetnek be, és azokat az eljárás lezárulását követő 30. napon meg kell semmisíteni. A megsemmisítésről jegyzőkönyvet kell felvenni.
7. A bizottság mérlegelési jogkörében jogosult dönteni az azonosító adatok köréről, de csak a vagyonnyilatkozat megtételére szolgáló nyomtatványon szereplő adatkörrel kapcsolatosan kérhet adatokat.
8. Az eljárás eredményéről a bizottság a Képviselő-testületet, annak soron következő ülésén tájékoztatja.
9. Az ellenőrzés megismétlésének ugyanazon vagyonnyilatkozat esetében csak akkor van helye, ha az erre irányuló kezdeményezés új tényállítást (adatot) tartalmaz. Az ellenőrzésre irányuló, de új tényállítás nélküli ismételt kezdeményezést a bizottság érdemi vizsgálat nélkül elutasítja.
1. függelék
Kerepes Város Önkormányzat Képviselő-testületének
Pénzügyi, Ügyrendi és Fejlesztési Bizottsága
Nyilvántartási jegyzék
Vagyonnyilatkozat-tételi kötelezettség
Teljesítéséről
Sorszám |
Nyilvántartási |
Képviselő, hozzátartozó neve |
Vagyonnyilatkozat benyújtásának ideje |
|---|---|---|---|
2. függelék
Nyilvántartás
a képviselői Vagyonnyilatkozatokba történő
betekintésről
A betekintő személy neve/aláírása (hozzájárulása esetén) |
A képviselő neve, akinek vagyonnyilatkozatába betekintettek |
|
|
A jelenlevő bizottsági tag és köztisztviselő neve/aláírása |
7. melléklet
Kerepes Város Önkormányzata Képviselő-testületének
Szervezeti és Működési Szabályzatáról szóló
Kerepes Város Önkormányzata és a Német Önkormányzat Kerepes között létrejött együttműködési megállapodás














8. melléklet
Kerepes Város Önkormányzata Képviselő-testületének
Szervezeti és Működési Szabályzatáról szóló
Kerepes Város Önkormányzata és a Roma Nemzetiségi Önkormányzat Kerepes között létrejött együttműködési megállapodás














9. melléklet













1. függelék
EVK |
Név / Jelölő szervezet |
Lakcím |
|---|---|---|
Gyuricza László Róbert polgármester |
2145 Kerepes, Ady Endre utca 91. |
|
1 |
Nagy Anna |
2144 Kerepes, Szabadság út 248. |
2 |
Nagy Irén |
2144 Kerepes, Mogyoródi út 29. |
3 |
Zombori Hubertné |
2144 Kerepes, Alföldi u. 35. |
4 |
Farsang Péterné |
2144 Kerepes, Nap u. 1. |
5 |
Megyesi Alexandra |
2144 Kerepes, Wesselényi M. u. 4. |
6 |
Sipos György Tibor |
2144 Kerepes, Borostyán u. 8. |
7 |
Németi Beáta |
2144 Kerepes, Ady E. u. 84. |
8 |
Bakai Kálmán |
2145 Kerepes, Mártírok útja 102. |
kompenzációs |
Záborszky Ede |
2144 Kerepes, Szőlősor 25. |
kompenzációs |
Springer Friedrich Horst |
2144 Kerepes, Szabadság út 91. |
kompenzációs |
Vig János |
2145 Kerepes, Kiss J. u. 52. |
2. függelék











3. függelék
1. számú egyéni választókerület
1. számú szavazókör címe: 2144 Kerepes, Templom utca 3. (Forrás Művelődési Ház)
2. számú egyéni választókerület
2. számú szavazókör címe: 2144 Kerepes, Vörösmarty utca 2. (Általános Iskola)
3. számú egyéni választókerület
3. számú szavazókör címe: 2144 Kerepes, Vörösmarty utca 2. (Általános Iskola)
4. számú egyéni választókerület
4. számú szavazókör címe: 2144 Kerepes, Szabadság út 100. (Dél-Pest Megyei Víziközmű Szolgáltató Zrt.)
5. számú egyéni választókerület
5. számú szavazókör címe: 2145 Kerepes, Wéber Ede utca 17. (Csicsergő Óvoda)
6. számú egyéni választókerület
6. számú szavazókör címe: 2145 Kerepes, Wéber Ede utca 17. (Csicsergő Óvoda)
7. számú egyéni választókerület
7. számú szavazókör címe: 2145 Kerepes, József Attila park 3. (Szilasligeti Közösségi Ház)
8. számú egyéni választókerület
8. számú szavazókör címe: 2145 Kerepes, József Attila utca 71-75. (Meseliget Óvoda)
4. függelék
feladat- és hatásköre
a) A településsel és a lakossággal kapcsolatban:
b) Az önkormányzat intézményeivel, a Hivatallal kapcsolatban:
c) A képviselő-testülettel kapcsolatban:
d) A bizottságokkal kapcsolatban:
e) A gazdálkodással kapcsolatban:
5. függelék
az Önkormányzat és Szervei Szervezeti és Működési Szabályzatáról szóló
A jegyző jogszabályba foglalt feladat- és hatásköre
1. Vezeti a polgármesteri hivatalt.
2. Gondoskodik az önkormányzat működésével kapcsolatos feladatok ellátásáról.
3. A hatáskörébe tartozó ügyekben szabályozza a kiadmányozás rendjét.
4. Gyakorolja a munkáltatói jogokat a polgármesteri hivatal köztisztviselői tekintetében.
5. Tanácskozási joggal vesz részt a képviselő-testület, a képviselő-testület bizottságának ülésén.
6. Köteles jelezni a képviselő-testületnek, a bizottságoknak és a polgármesternek, ha a döntésüknél jogszabálysértést észlel.
7. A polgármester irányításával előkészíti a képviselő-testület elé kerülő előterjesztéseket.
8. Gondoskodik a hivatal dolgozóinak rendszeres továbbképzéséről.
9. Gondoskodik az önkormányzati rendeletek tartalmának megismertetéséről és végrehajtásáról.
10. Közreműködik a helyi képviselők, a polgármester és az országgyűlési képviselők választása előkészítésében és lebonyolításában.
11. Dönt a hatáskörébe utalt egyéb önkormányzati ügyekben.
12. Dönt a hatáskörébe utalt államigazgatási ügyekben.
6. függelék
Bizottságok személyi összetétele
elnök: |
Sipos György Tibor képviselő |
|
tagok: |
Megyesi Alexandra képviselő |
|
Nagy Anna képviselő |
||
Palotai László nem képviselő tag |
elnök: |
Németi Beáta képviselő |
|
tagok: |
Nagy Irén képviselő |
|
Sipos György Tibor képviselő |
||
Katona Imre nem képviselő tag |
elnök: |
Záborszky Ede képviselő |
|
tagok: |
Németi Beáta képviselő |
|
Megyesi Alexandra képviselő |
||
Seres Anna nem képviselő tag |
elnök: |
Nagy Anna képviselő |
|
tagok: |
Farsang Péterné képviselő |
|
Zombori Hubertné képviselő |
||
Zentai László Zoltán nem képviselő tag |
elnök: |
Zombori Hubertné képviselő |
|
tagok: |
Farsang Péterné képviselő |
|
Springer Friedrich Horst képviselő |
||
Tarnóczki Lászlóné nem képviselő tag |
elnök: |
Megyesi Alexandra képviselő |
|
tagok: |
Nagy Anna képviselő |
|
Németi Beáta képviselő |
||
Székely Tibor nem képviselő tag |
elnök: |
Horváth Klára |
|
tagok: |
Almási Miklósné |
7. függelék
1. Gazdálkodó szervezetek, amelyekben tulajdonosi jogokat gyakorol az önkormányzat
1.1. Kerepesi Városüzemeltetési Nonprofit Kft. 2144 Kerepes, Külterület 088/2 Hrsz.
1.2. Dél-Pest Megyei Víziközmű Szolgáltató Zrt. 2360 Gyál, Kőrösi út 190.
2. Intézmények
2.1. Kerepesi Napközi-otthonos Óvoda 2144 Kerepes, Szabadság út 260.
2.2 Kerepesi Babaliget Bölcsőde 2144 Kerepes, Alföldi u. 58.
2.3. Szabó Magda Művelődési Ház és Könyvtár 2144 Kerepes, Templom utca 3.
2.4. Kerepes Város Szociális
Alapszolgáltatási Központ 2144 Kerepes, Szabadság út 165.