Veszprém Vármegyei Önkormányzat Közgyűlésének 14/2024. (X. 10.) önkormányzati rendelete

a Veszprém Vármegyei Önkormányzat Szervezeti és Működési Szabályzatáról szóló 10/2022. (XII.9.) önkormányzati rendelet módosításáról

Hatályos: 2024. 10. 10 11:30- 2024. 10. 11

Veszprém Vármegyei Önkormányzat Közgyűlésének 14/2024. (X. 10.) önkormányzati rendelete

a Veszprém Vármegyei Önkormányzat Szervezeti és Működési Szabályzatáról szóló 10/2022. (XII.9.) önkormányzati rendelet módosításáról

2024.10.10.

A Veszprém Vármegyei Önkormányzat Közgyűlése az Alaptörvény 32. cikk (2) bekezdésében meghatározott eredeti jogalkotói hatáskörében, az Alaptörvény 32. cikk (1) bekezdés d) pontjában meghatározott feladatkörében eljárva a következőket rendeli el:

1. § A Veszprém Vármegyei Önkormányzat Szervezeti és Működési Szabályzatáról szóló 10/2022. (XII. 9.) önkormányzati rendelet 7. § (3) bekezdése helyébe a következő rendelkezés lép:

„(3) A közgyűlés alakuló ülésén titkos szavazással megválasztja a közgyűlés elnökét és alelnökeit. A titkos szavazás – egy jelölt esetén – számítógépes rendszer alkalmazásával történik. Több jelölt esetén a közgyűlés a titkos szavazás lebonyolításához szavazatszámláló bizottságot hoz létre, amely szavazólap alkalmazásával bonyolítja le a titkos szavazást.”

2. § A Veszprém Vármegyei Önkormányzat Szervezeti és Működési Szabályzatáról szóló 10/2022. (XII. 9.) önkormányzati rendelet 9. § (2) bekezdése helyébe a következő rendelkezés lép:

„(2) A közgyűlés elnöki tisztségének betöltetlensége, vagy az elnök tartós akadályoztatása esetén a közgyűlés összehívásával és vezetésével kapcsolatos elnöki feladatokat a főállású alelnök, az elnöki és a főállású alelnöki tisztség betöltetlensége, vagy tartós akadályoztatás esetén a társadalmi megbízatású alelnök, az elnöki és a főállású alelnöki, valamint társadalmi megbízatású alelnöki tisztség betöltetlensége, vagy tartós akadályoztatás esetén a korelnök látja el.”

3. § A Veszprém Vármegyei Önkormányzat Szervezeti és Működési Szabályzatáról szóló 10/2022. (XII. 9.) önkormányzati rendelet 11. § (2) bekezdés b) pontja helyébe a következő rendelkezés lép:

(A közgyűlés elé előterjesztéseket nyújthatnak be:)

„b) a közgyűlés elnöke, a közgyűlés alelnökei, továbbá vármegyei tanácsnokok (a továbbiakban: tanácsnok), képviselők, képviselők csoportjai,”

4. § A Veszprém Vármegyei Önkormányzat Szervezeti és Működési Szabályzatáról szóló 10/2022. (XII. 9.) önkormányzati rendelet 22. § (8) bekezdése helyébe a következő rendelkezés lép:

„(8) A képviselő a közgyűlés ülésén a közgyűlés elnökéhez, alelnökeihez, bizottságok elnökeihez, a jegyzőhöz, az aljegyzőhöz a vármegyei önkormányzat hatáskörébe tartozó, illetve a hivatal hatáskörébe tartozó ügyekben felvilágosítás kérése céljából kérdést intézhet, amelyre az ülésen – vagy legkésőbb 15 napon belül írásban – érdemi választ kell adni.”

5. § (1) A Veszprém Vármegyei Önkormányzat Szervezeti és Működési Szabályzatáról szóló 10/2022. (XII. 9.) önkormányzati rendelet 24. § (2) bekezdése helyébe a következő rendelkezés lép:

„(2) A bizottságot össze kell hívni a közgyűlés elnöke, alelnökei, valamint a bizottsági tagok egyharmadának napirendi javaslatot is tartalmazó indítványára. Ebben az esetben az illetékes bizottság elnöke a bizottság ülését az indítvány kézhezvételétől számított 8 napon belüli időpontra hívja össze.”

(2) A Veszprém Vármegyei Önkormányzat Szervezeti és Működési Szabályzatáról szóló 10/2022. (XII. 9.) önkormányzati rendelet 24. § (4) bekezdése helyébe a következő rendelkezés lép:

„(4) A bizottsági ülés összehívásáról a közgyűlés elnökét, alelnökeit, a közgyűlés tagjait és a jegyzőt értesíteni kell. A rendkívüli bizottsági ülésről a közgyűlés elnökét, alelnökeit, a képviselő csoportok vezetőit és a jegyzőt értesíteni kell.”

6. § A Veszprém Vármegyei Önkormányzat Szervezeti és Működési Szabályzatáról szóló 10/2022. (XII. 9.) önkormányzati rendelet VI. Fejezet címe helyébe a következő rendelkezés lép:

„VI. Fejezet

A közgyűlés elnöke, alelnökei, a jegyző, az aljegyző”

7. § A Veszprém Vármegyei Önkormányzat Szervezeti és Működési Szabályzatáról szóló 10/2022. (XII. 9.) önkormányzati rendelet 21. alcím címe helyébe a következő rendelkezés lép:

„21. A közgyűlés elnöke, alelnökei”

8. § (1) A Veszprém Vármegyei Önkormányzat Szervezeti és Működési Szabályzatáról szóló 10/2022. (XII. 9.) önkormányzati rendelet 25. § (1) és (2) bekezdése helyébe a következő rendelkezések lépnek:

„(1) A közgyűlés elnökét és alelnökeit – a közgyűlés megbízatásának időtartamára – a közgyűlés saját tagjai közül választja. A közgyűlés alelnökeit a közgyűlés elnökének javaslatára választja a közgyűlés.

(2) Az alelnökök feladatait és a közgyűlés elnöke helyettesítési rendjét a közgyűlés elnöke állapítja meg.”

(2) A Veszprém Vármegyei Önkormányzat Szervezeti és Működési Szabályzatáról szóló 10/2022. (XII. 9.) önkormányzati rendelet 25. § (6) és (7) bekezdése helyébe a következő rendelkezések lépnek:

„(6) A közgyűlés alelnökeire a közgyűlés elnökére vonatkozó szabályok megfelelően irányadók.

(7) A közgyűlés alelnökei feladatainak ellátására a közgyűlés elnöke utasításában foglaltak az irányadók.”

9. § A Veszprém Vármegyei Önkormányzat Szervezeti és Működési Szabályzatáról szóló 10/2022. (XII. 9.) önkormányzati rendelet 27. §-a helyébe a következő rendelkezés lép:

„27. § A közgyűlés elnöke, alelnökei, a jegyző és az aljegyző a vármegye lakosságával, a települési önkormányzatokkal, valamint az ellátó és szolgáltató szervezetekkel való közvetlen kapcsolattartás érdekében fogadónapot tartanak.”

10. § A Veszprém Vármegyei Önkormányzat Szervezeti és Működési Szabályzatáról szóló 10/2022. (XII. 9.) önkormányzati rendelet 28. § (3) bekezdés b) pontja helyébe a következő rendelkezés lép:

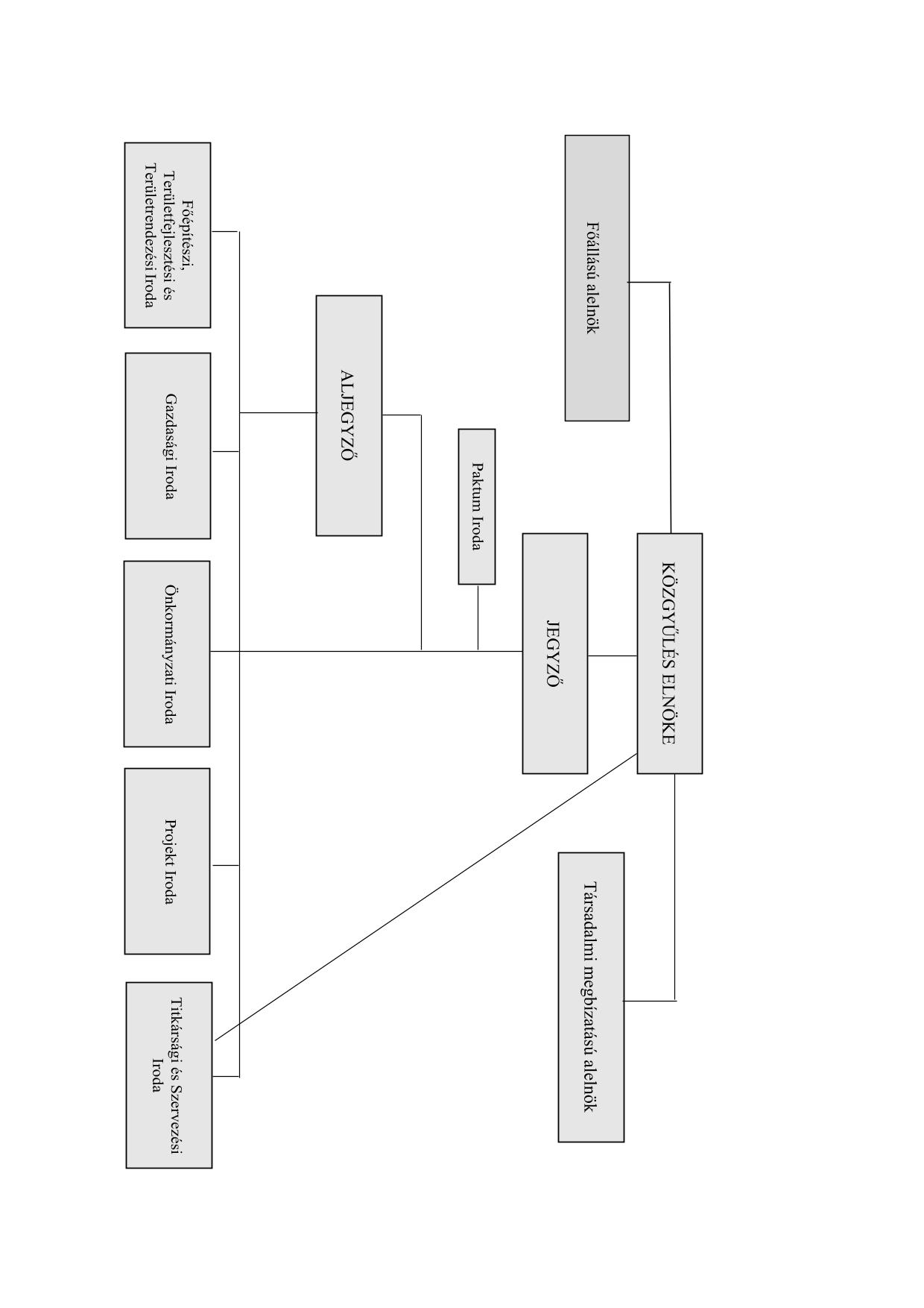
(A hivatal szervezeti felépítését a 8. melléklet tartalmazza az alábbiak szerint:)

„b) alelnökök,”

11. § (1) A Veszprém Vármegyei Önkormányzat Szervezeti és Működési Szabályzatáról szóló 10/2022. (XII. 9.) önkormányzati rendelet 2. melléklete helyébe az 1. melléklet lép.

(2) A Veszprém Vármegyei Önkormányzat Szervezeti és Működési Szabályzatáról szóló 10/2022. (XII. 9.) önkormányzati rendelet 8. melléklete helyébe a 2. melléklet lép.

12. § Ez a rendelet 2024. október 10-én 11 óra 30 perckor lép hatályba.

1. melléklet a 14/2024. (X. 10.) önkormányzati rendelethez

A Veszprém Vármegyei Önkormányzat Közgyűlésének szervezeti felépítésenull

2. melléklet a 14/2024. (X. 10.) önkormányzati rendelethez

A Veszprém Vármegyei Önkormányzati Hivatal szervezeti felépítése
.”