Veszprém Megyei Önkormányzat Közgyűlésének 10/2022. (XII. 9.) önkormányzati rendelete
a Veszprém Vármegyei Önkormányzat Szervezeti és Működési Szabályzatáról
Hatályos: 2025. 12. 13Veszprém Megyei Önkormányzat Közgyűlésének 10/2022. (XII. 9.) önkormányzati rendelete
a Veszprém Vármegyei Önkormányzat Szervezeti és Működési Szabályzatáról
A Veszprém Vármegyei Önkormányzat Közgyűlése az Alaptörvény 32. cikk (2) bekezdésében meghatározott eredeti jogalkotói hatáskörében, az Alaptörvény 32. cikk (1) bekezdés d) pontjában meghatározott feladatkörében eljárva a következőket rendeli el:
Általános rendelkezések
1. Az önkormányzat alapadatai
1. § (1) Az önkormányzat hivatalos elnevezése: Veszprém Vármegyei Önkormányzat (a továbbiakban: vármegyei önkormányzat).
(2) A vármegyei önkormányzat székhelye: 8200 Veszprém, Megyeház tér 1.
(3) A vármegyei önkormányzat legfőbb szerve: a Veszprém Vármegyei Önkormányzat Közgyűlése (a továbbiakban: közgyűlés).
(4) A közgyűlés szervei:
a) a vármegyei közgyűlés elnöke (a továbbiakban: közgyűlés elnöke),
b) a vármegyei közgyűlés bizottságai (a továbbiakban: bizottságok),
c) a vármegyei önkormányzati hivatal (a továbbiakban: hivatal),
d) a vármegyei jegyző (a továbbiakban: jegyző).
(5) A hivatal hivatalos elnevezése: Veszprém Vármegyei Önkormányzati Hivatal.
(6) A hivatal székhelye: 8200 Veszprém, Megyeház tér 1.
(7) A vármegyei önkormányzat irányítása alá tartozó költségvetési szerv: a hivatal.
(8) A vármegyei önkormányzat egyéb alapadatait az 1. melléklet tartalmazza.
2. § A közgyűlés létszáma 17 fő. A közgyűlés szervezeti felépítését a 2. melléklet tartalmazza.
2. A vármegyei önkormányzat jelképei
3. § (1) Veszprém vármegye hivatalos jelképei: a címer és a díszzászló.
(2) A vármegyei önkormányzat hivatalos jelképei: a címer, a díszzászló, a díszpecsét, az elnöki vállszalag és az elnöki medál.
(3) A közgyűlés a jelképek használata rendjéről rendeletet alkot.
A közgyűlés feladata és hatásköre
3. Kötelező és önként vállalt feladatok, átruházott hatáskörök
4. § (1) A vármegyei önkormányzat biztosítja a törvényben számára meghatározott kötelező feladatok ellátását.
(2) Az önként vállalt közfeladatok ellátásának szándékát elsősorban gazdasági programjában és éves költségvetésében rögzíti a közgyűlés. Az önként vállalt vármegyei önkormányzati feladatokat a 3. melléklet tartalmazza.
5. § A közgyűlés elnöke, a bizottságok, a jegyző, a – közgyűlés által – rájuk átruházott hatáskörök gyakorlásáról a közgyűlésnek beszámolnak. A közgyűlés elnökére átruházott feladat- és hatásköröket a 4. melléklet, a bizottságokra átruházott feladat- és hatásköröket az 5. melléklet, a jegyzőre átruházott feladat- és hatásköröket a 6. melléklet tartalmazza.
4. Önkormányzati társulások, érdekképviselet
6. § (1) A közgyűlés feladatainak ellátása és hatáskörének gyakorlása során - a kölcsönös érdekek alapján - társul, vagy más módon együttműködik önkormányzatokkal, önkormányzati szövetségekkel és más szervezetekkel.
(2) A közgyűlés a vármegye egészének vagy meghatározott területeinek érdekképviseletét az érintett települési önkormányzatok kezdeményezése vagy felhatalmazása alapján jogosult ellátni.
A közgyűlés működése
5. Az alakuló ülés
7. § (1) Az alakuló ülést a közgyűlés korelnöke (a továbbiakban: korelnök) hívja össze.
(2) A mandátumot szerzett vármegyei képviselők (a továbbiakban: képviselők) részére a Veszprém Vármegyei Területi Választási Bizottság (a továbbiakban: TVB) elnöke adja át az alakuló ülést megelőzően a megbízóleveleket. Az alakuló ülésen a TVB elnöke tájékoztatást ad a vármegyei önkormányzati választásokról, a választás eredményéről. Ezt követően a képviselők esküt tesznek.
(3)1 A közgyűlés alakuló ülésén titkos szavazással megválasztja a közgyűlés elnökét és alelnökeit. A titkos szavazás – egy jelölt esetén – számítógépes rendszer alkalmazásával történik. Több jelölt esetén a közgyűlés a titkos szavazás lebonyolításához szavazatszámláló bizottságot hoz létre, amely szavazólap alkalmazásával bonyolítja le a titkos szavazást.
8. § (1)2 A képviselők önkéntes elhatározással képviselőcsoportot alkothatnak. A képviselőcsoport létszáma legalább 2 fő. Egy képviselő csak egy képviselőcsoportnak lehet a tagja. A közgyűlésben mandátumhoz jutott pártnak vagy társadalmi szervezetnek egy képviselőcsoportja lehet. Több párt vagy társadalmi szervezet közös képviselőcsoportot is alkothat.
(2) A képviselőcsoportok megalakulását, az azokat érintő változásokat az azt követő 3 napon belül kell írásban bejelenteni a közgyűlés elnökének.
(3) A bejelentésnek tartalmaznia kell a képviselőcsoport elnevezését, a vezetőjének, a vezető helyettesének nevét, valamint a képviselőcsoport tagjainak névsorát, változás esetén a változás tartalmát.
6. A közgyűlés összehívása
9. § (1)3 A közgyűlés évente legfeljebb tizenkettő ülést tart. A közgyűlés üléseit a közgyűlés elnöke hívja össze, a közgyűlés éves munkatervében meghatározott hónap valamely csütörtöki napjára, elsődlegesen a vármegyei önkormányzat székhelyén. A közgyűlés ülésrendjét a 7. melléklet tartalmazza.
(2)4 A közgyűlés elnöki tisztségének betöltetlensége, vagy az elnök tartós akadályoztatása esetén a közgyűlés összehívásával és vezetésével kapcsolatos elnöki feladatokat a főállású alelnök, az elnöki és a főállású alelnöki tisztség betöltetlensége, vagy tartós akadályoztatás esetén valamelyik társadalmi megbízatású alelnök, az elnöki és a főállású alelnöki, valamint társadalmi megbízatású alelnöki tisztség betöltetlensége, vagy tartós akadályoztatás esetén a korelnök látja el.
(3) A közgyűlés elnöke – a munkatervtől eltérően – rendkívüli ülést bármikor összehívhat.
(4) A közgyűlés elnöke köteles rendkívüli ülést összehívni a Magyarország helyi önkormányzatairól szóló 2011. évi CLXXXIX. törvény (a továbbiakban: Mötv.) 44. §-ában megnevezetteknek az összehívás indokát tartalmazó indítványára. Az indítványt a közgyűlés elnökének kell benyújtani.
(5) A közgyűlés elnöke az indítvány benyújtásától számított 15 napon belüli időpontra köteles a rendkívüli ülést összehívni. Az indítványra összehívott rendkívüli ülés indokát a meghívóban fel kell tüntetni.
(6) Az (5) bekezdésben meghatározott esetben a rendkívüli ülésen a közgyűlés kizárólag a kezdeményezők által megjelölt, továbbá a közgyűlés elnöke által az vármegyei önkormányzat érdekében halaszthatatlannak minősített napirendeket tárgyalja.
(7) A rendkívüli ülésre interpelláció benyújtására, napirend előtti felszólalásra, kérdés feltevésére nincs lehetőség.
(8) A meghívónak tartalmaznia kell:
a) az ülés helyét, idejét, az ülés jellegét,
b) a javasolt napirendet és azok előterjesztőit.
(9)5 Az ülés meghívóját a képviselők, valamint a tanácskozási joggal meghívottak részére – a (11) bekezdésben foglaltak kivételével – az ülés időpontját megelőzően legalább 5 nappal kell elektronikusan kézbesíteni.
(10) A rendkívüli ülésre szóló meghívót – lehetőség szerint az írásos előterjesztéssel együtt - az ülés időpontját megelőzően legalább 3 nappal ki kell küldeni.
(11) Sürgős, halasztást nem tűrő esetben a közgyűlés rövid úton is összehívható. Ebben az esetben az előterjesztés szóbeli is lehet, illetve bármilyen értesítési mód igénybe vehető, a sürgősség okát azonban a képviselőkkel közölni kell. Ebben az esetben a 9. § (10) bekezdésében a közgyűlés ülésére szóló meghívó és előterjesztés kiküldésére meghatározott határidő mellőzhető.
(12) A közgyűlési meghívót, valamint a nyilvános tárgyalási előterjesztéseket a kiküldés időpontjában meg kell jeleníteni a vármegyei önkormányzat hivatalos honlapján.
(13) A közgyűlésen tanácskozási joggal vesznek részt:
a) a jegyző,
b) a jegyző javaslatára az aljegyző és a hivatal belső szervezeti egységeinek vezetői,
c) az adott napirendek előadói, amennyiben azok nem képviselők,
d)6 a tevékenységi körükre vonatkozó tanácskozási joggal résztvevő szervezetek képviselői,
e) azok, akiknek a jelenlétét jogszabály kötelezővé teszi,
f) azok, akiknek a meghívását a közgyűlés elnöke – esetenként a bizottságok javaslatára – az egyes napirendek tárgyalásához indokoltnak tartja.
7. A munkaterv
10. § (1) A közgyűlés éves munkatervében meghatározza a tárgyévben elvégzendő feladatokat, a tárgyalandó napirendeket, az ülések tervezett időpontját év, hónap lebontással.
(2) A közgyűlés elnöke a munkaterv összeállításához javaslatot kér:
a)7 a képviselőktől,
b) a képviselőcsoportoktól,
c) a bizottságoktól,
d) a jegyzőtől,
e)8 a vármegyei gazdasági kamaráktól,
f) a Balaton Fejlesztési Tanácstól,
g) a Pannon Egyetemtől,
h) a járásközponttal rendelkező városok polgármestereitől.
(3) A beérkezett javaslatokat is figyelembe véve, a közgyűlés elnöke állítja össze az éves munkatervet.
8. Az előterjesztések
11. § (1) A közgyűlés elé kerülő előterjesztések lehetnek:
a) tartalmi szempontból döntést, állásfoglalást igénylő, valamint tájékoztató jellegű anyagok,
b) formai szempontból írásbeliek, vagy kivételesen szóbeliek.
(2) A közgyűlés elé előterjesztéseket nyújthatnak be:
a) a témakör szerint hatáskörrel rendelkező bizottságok,
b)9 a közgyűlés elnöke, a közgyűlés alelnökei, továbbá vármegyei tanácsnokok (a továbbiakban: tanácsnok), képviselők, képviselők csoportjai,
c) a közgyűlés által napirendre tervezett előterjesztések tekintetében az érintett szervezetek vezetői,
d) a jegyző.
(3) Az előterjesztések tartalma általában:
a) a napirend tárgya, a vonatkozó jogszabályok, a korábbi testületi döntések és azok végrehajtása,
b) a napirend előadója és az előkészítésbe bevont személyek, szervezetek, az előterjesztést megtárgyaló bizottságok megnevezése,
c) a témakör tárgyilagos, tényszerű elemzése és a lefolytatott vizsgálatok megállapításai,
d)10 a döntési javaslat és indokai, a döntést megalapozó költség-haszonelemzés.
(4) A testületi döntést igénylő javaslatok irányulhatnak:
a) önkormányzati rendelet megalkotására, valamint
b) határozat meghozatalára.
(5) A határozati javaslatban meg kell fogalmazni:
a) az elfogadásra ajánlott döntés rendelkezéseit,
b) a felmerült alternatív döntési javaslatokat,
c) a végrehajtásért felelős személyek vagy szervezet megnevezését és a végrehajtás határidejét.
(6) Az előterjesztésekben megfogalmazott döntési javaslatokkal szemben vagy azok kiegészítésére a (2) bekezdésben megnevezettek írásban indokolással ellátva módosító, kiegészítő indítványt (a továbbiakban együtt: módosító indítvány) terjeszthetnek elő. A költségvetés kiadási oldalának növelésére irányuló módosító indítvány esetén meg kell jelölni annak fedezetéül szolgáló bevételi előirányzatot is.
(7) A módosító indítványt – a (8) bekezdésben foglaltak kivételével – a közgyűlést megelőző napon legkésőbb 8.00 óráig lehet benyújtani a közgyűlés elnökénél. A módosító indítvány benyújtására meghatározott időpontot követően ülésező bizottság önálló módosító indítványt fogalmazhat meg. A módosító indítványhoz a bizottság véleményét nem kell csatolni. A módosító indítványhoz kapcsolódó további módosító indítványt (a továbbiakban: kapcsolódó módosító indítvány) a közgyűlési vita lezárásáig lehet megfogalmazni. A bizottság a módosító indítvánnyal kapcsolatban támogató vagy elutasító álláspontot alakíthat ki, illetve kapcsolódó módosító indítványt fogalmazhat meg.
(8) Az előterjesztő által a közgyűlés ülésén ismertetett határozati javaslathoz a képviselők módosító indítványt a vita lezárásáig fogalmazhatnak meg.
(9) Az előterjesztéseket az ülést megelőzően kell a jegyzőnek leadni, aki gondoskodik az előterjesztések törvényességi felülvizsgálatáról, sokszorosításáról és a 9. § (9) és (10) bekezdésében meghatározottak szerinti kiküldéséről.
(10) Az írásos és előre kiküldött, továbbá a szóbeli előterjesztéseken túl a közgyűlés a (2) bekezdésben megjelöltek előterjesztésében sürgős minősítésű indítványt (a továbbiakban: sürgős indítvány) is megtárgyalhat. A sürgős indítvány a sürgősség tényének indokolásával legkésőbb az ülést megelőző napon 8.00 óráig jelenthető vagy nyújtható be a közgyűlés elnökénél, aki azt köteles az ülésen a napirendi javaslat megtárgyalásakor ismertetni. Az ilyen előterjesztésnek meg kell felelni a (3) bekezdésében foglalt tartalmi előírásoknak. A sürgős indítvány napirendre tűzéséről – az Ügyrendi Bizottság javaslata alapján - a testület vita nélkül dönt.
9. A tanácskozás, a tanácskozás rendje
12. § (1) A közgyűlés munkájának zavarása nélkül:
a) a közgyűlés nyilvános ülésén hallgatóként bárki részt vehet,
b) az ülésről hang-, film- vagy videofelvétel készíthető.
(2) Az Mötv. 46. § (2) bekezdés b) pontjában meghatározott esetben, vagyis ha az érintett kérésétől függ a zárt ülés tartása az érintett személytől nyilatkozatot kell beszerezni, miszerint kéri-e zárt ülés tartását, vagy sem. Az érintett nyilatkozatának tartalmát az előterjesztésben fel kell tüntetni.
(3) A közgyűlés az előterjesztett napirendi javaslatról vita nélkül dönt.
(4) Az alább meghatározott esetekben nem kell a bizottság véleményét, állásfoglalását kikérni:
a) rendkívüli közgyűlés napirendi pontjainak tárgyalása,
b) sürgős minősítésű előterjesztés tárgyalása.
(5) A közgyűlés a napirendek elfogadása előtt ügyrendi határozattal dönthet arról, hogy abban az esetben, amikor a bizottság határozatképtelenség miatt véleményét, állásfoglalását az előterjesztésekről meghozni nem tudta, a bizottság véleménye, állásfoglalása mellőzhető.
(6) Az (5) bekezdésben meghatározott szabály nem alkalmazható, ha a bizottság feladat-, vagy hatáskörét törvény vagy kormányrendelet határozza meg.
(7) Az ülés levezetése és a rend fenntartása érdekében a közgyűlés elnökének feladatai különösen:
a) megnyitja, berekeszti az ülést és megállapítja, valamint figyelemmel kíséri a határozatképességet,
b) előterjeszti a napirendi javaslatokat, tájékoztatást ad az előző ülést követően történt fontosabb intézkedésekről,
c) napirendi pontonként megnyitja, vezeti, lezárja a vitát, összefoglalja a döntési kérdéskört, tisztázza a döntési helyzet egyértelműségét, szavazásra bocsátja a határozati javaslatokat és kihirdeti az elfogadott határozatokat,
d) biztosítja az ülés rendjét és zavartalan lefolyását, a képviselők interpellációs jogának gyakorlását,
e) a hozzászóláskor megadja, a 14. §. (4) bekezdésében megjelölt korlátozással megtagadja, megvonja a szót,
f) a vitában a hozzászólások időtartamát betartatja,
g) szükség esetén rendre utasítja, vagy a hallgatóság soraiból kiutasítja azt, aki az üléshez méltatlan magatartást tanúsít,
h) tárgyalási szünetet rendel el,
i) javaslatot tesz napirendek együtt történő tárgyalására, a hosszúra nyúlt vita lezárására,
j) a tárgytól eltérő felszólalót figyelmezteti, hogy térjen a tárgyra, ismételt felszólítás eredménytelensége esetén megvonja a szót,
k) olyan rendzavarás esetén, amely a tanácskozás folytatását lehetetlenné teszi, az ülést meghatározott időre félbeszakítja, vagy berekeszti.
10. Napirend előtti felszólalás
13. § (1) A közgyűlés ülésén a képviselőcsoport vezetője, a távollétében a képviselőcsoport vezető-helyettese, vagy a vezető által megbízott képviselő napirenden nem szereplő – csak egy, meghatározott témát érintő – vármegyei jelentőségű ügyben a napirend előtt maximum 5 percben szót kérhet.
(2) A napirend előtti felszólalás tárgyát és annak indokát az ülést megelőző napon 8.00 óráig, írásban a közgyűlés elnökéhez kell benyújtani, amelyről 16.00 óráig e-mailben a képviselőket tájékoztatni kell.
(3) A napirend előtti felszólalást követően a képviselőcsoport vezetője, a távollétében a képviselőcsoport vezető-helyettese, vagy a vezető által megbízott képviselő, a közgyűlés elnöke, vagy az általa megbízott alelnök két-két percben, a személyében érintett képviselő egy percben észrevételt tehet. Egyebekben vitának helye nincs.
(4) A holocaust emléknapra, a kommunizmus áldozatainak emléknapjára történő megemlékezés végett a közgyűlés elnöke az emléknapokhoz legközelebb eső ülésen 1 perces néma felállást rendel el. A Veszprém Megye Tiszteletbeli Polgára (2023. január 1. napjától Veszprém Vármegye Tiszteletbeli Polgára) cím, és a Veszprém Megye Érdemrendje (2023. január 1. napjától Veszprém Vármegye Érdemrendje) kitüntetettje elhunytára történő megemlékezés végett a közgyűlés elnöke 1 perces néma felállást rendel el a cím birtokosa, vagy a kitüntetett elhunytát követő közgyűlésen, továbbá 1 perces néma felállást rendelhet el az általa kezdeményezett egyéb megemlékezés végett.
11. Napirendek tárgyalása
14. § (1) A napirendi pontok tárgyalási sorrendje általában a következő:
a) a zárt ülésen tárgyalandó ügyek,
b) a személyi kérdések,
c) a rendeletalkotás,
d) a minősített többséget igénylő egyéb ügyek,
e) egyéb előterjesztések, képviselői interpelláció, kérdések,
f) tájékoztató jellegű előterjesztések,
g) jelentés a lejárt határidejű határozatok végrehajtásáról,
h) a két ülés közötti eseményekről szóló tájékoztató,
i) bejelentések, felszólalások.
(2) A napirend előadója maximum 5 perc időtartamban szóbeli kiegészítést tehet, amelyben az előterjesztést az időközben felmerült új tényekkel kiegészítheti. A napirendi vita megkezdése előtt a közgyűlése elnöke, a képviselőcsoportok vezetője, a távollétében a képviselőcsoport vezető-helyettese, vagy a vezető által megbízott képviselő szóban maximum 5 perc időtartamban ismertetheti a témával kapcsolatban a közgyűlés előtti időpontban megtartott bizottsági, illetve képviselőcsoporti üléseken kialakított állásfoglalásokat, véleményeket, javaslatokat. A bizottság egyharmadának támogatásával megfogalmazott kisebbségi állásfoglalásokat, a kisebbségi álláspontot megfogalmazók által megbízott képviselő ismertetheti indokolás nélkül.
(3) Az előadóhoz ezután a képviselők és a tanácskozási joggal meghívottak kérdéseket intézhetnek, melyekre az előterjesztő köteles rövid tárgyszerű választ adni.
(4)11 A napirendi téma vitája során a képviselők és a tanácskozási joggal résztvevők lényegre törően kötelesek kifejteni álláspontjukat, megtenni észrevételeiket, valamint egyértelműen meg kell fogalmazniuk a döntéstervezetre vonatkozó esetleges javaslataikat, indítványaikat. A napirendi pont tárgyalása során egy képviselő két alkalommal szólhat hozzá. Első alkalommal 5 perc, második alkalommal 3 perc időtartamban. További hozzászólásra a közgyűlés engedélye alapján maximum 3 percben kerülhet sor. A hozzászólását már megtevő képviselő azonban a személyével foglalkozó hozzászólásra maximum 2 percben válaszolhat. Akitől a szót a közgyűlés elnöke megvonta, ugyanabban az ügyben ismételten nem szólalhat fel.
(5)12 A közgyűlés elnöke és a képviselők javaslatot tehetnek esetenként a közgyűlésnek a nem tanácskozási joggal résztvevő személy – maximum 2 perc időtartamú – hozzászólásának engedélyezésére, melyről a közgyűlés vita nélkül dönt.
(6) A képviselő és az előterjesztő javasolhatja a napirendi pont tárgyalásának elhalasztását, amiről a közgyűlés vita nélkül határoz és kitűzi az újratárgyalás időpontját vagy határidejét.
(7) A közgyűlés ülésén bármely képviselő ügyrendi indítványt tehet, melyre a közgyűlés elnöke soron kívül megadja a szót. A képviselő egy percben ismerteti a tárgyalt napirendet érintő ügyrendi indítványát, melyet 2 percben indokolhat. A közgyűlés elnöke megvonja a szót attól a felszólalótól, aki figyelmeztetés ellenére eltér a tárgytól. Az ügyrendi indítványról a közgyűlés soron kívül, vita nélkül határoz. Amennyiben az ügyrendi indítvány a vita lezárására irányul – s ebben a kérdésben a javaslatot a közgyűlés elfogadja – úgy az indítvány megtételét megelőzően szólásra jelentkezett képviselők maximum 2 perc időtartamban szót kaphatnak.
(8) A vita lezárását követően a napirendi pont előadója szükség szerint válaszol a vitában elhangzott észrevételekre és a felvetett javaslatokra. A szavazás előtt a közgyűlés elnöke a jegyzőnek köteles megadni a hozzászólás jogát, ha az bármely javaslatra törvényességi észrevételt kíván tenni.
(9) A közgyűlés először a kapcsolódó, majd a beterjesztett módosító indítványokról külön-külön, végül az előterjesztésben szereplő, a testület által elfogadott módosításokkal egybefoglalt határozati javaslatról dönt. Amennyiben az előterjesztő a módosító indítványról úgy nyilatkozik, hogy azt elfogadja, úgy az indítvány a határozati javaslat részévé válik, s arról külön szavazni nem kell. A módosító indítványokról a szavazás az indítványok elhangzási sorrendjének fordított rendjében történik. A legutoljára előadott, beterjesztett indítvány kerül legelőször szavazásra. Ugyanabban a tárgykörben a döntés után megismételt szavazás - a 17. § (6) bekezdésében foglaltak kivételével - nem rendelhető el.
12. Lakossági fórum, közmeghallgatás
15. § (1) A közgyűlés elnöke az Mötv. 53. § (3) bekezdésében meghatározottakra figyelemmel - szükség szerint - lakossági fórumot hív össze a járásközponti városokba, vagy a vármegyei önkormányzat székhelyére.
(2) A közgyűlés az Mötv. 54. §-ában foglaltak alapján évente egyszer közmeghallgatást tart.
13. Határozatképesség, döntéshozatal
16. § (1) A közgyűlés a megválasztott képviselők többségének jelenléte esetén határozatképes.
(2) Határozatképtelenség esetén az ülést el kell napolni. Ha az ülés annak lefolytatása közben válik határozatképtelenné, akkor be kell rekeszteni. Ebben az esetben az ülés folytatásaként a közgyűlés elnöke a közgyűlést köteles 15 napon belüli időpontra újból összehívni. A folytatólagos ülésen csak az eredeti ülésen még hátralévő napirendek tárgyalhatók.
17. § (1) A képviselő szavazhat „igen”-nel, „nem”-mel, vagy tartózkodhat a szavazástól. A jelenlévő képviselőnek lehetősége van arra, hogy ne vegyen részt a szavazásban. A téves képviselői szavazás a döntés eredményét nem változtatja meg.
(2) A megválasztott képviselők több mint a felének – 9 fő – az egybehangzó szavazata, vagyis minősített többség szükséges – az Mötv. 50. §-ában meghatározottakon túl – a következő esetekben:
a) kitüntető díjak adományozásához,
b) vármegyei népszavazás elrendeléséhez.
(3) Személyi ügyekben – választás, kinevezés – több jelölt esetén a szavazás a jelöltek névsora alapján történik azzal, hogy egy képviselő „igen” szavazattal csak egy jelöltet támogathat.
(4) A közgyűlés döntéseit általában nyílt szavazással hozza.
(5) A nyílt szavazás kézfelemeléssel, vagy számítógépes rendszer alkalmazásával történik. A titkos szavazás konkrét formájáról a közgyűlés esetenként dönt. Az ellenszavazatot leadó képviselők kérelmére az ellenszavazás tényét név szerint kell a jegyzőkönyvben rögzíteni. Névszerinti szavazást – az Mötv. 48. § (3) bekezdésében meghatározotton túl – legalább egy képviselőcsoport kezdeményezésére is kötelező elrendelni. Névszerinti szavazást bármely képviselő indítványára a közgyűlés – vita nélkül – rendelhet el. Névszerinti szavazás a vita lezárásáig kezdeményezhető. A névszerinti szavazás esetén a szavazatokat ABC sorrendben, szóban kell leadni. A szavazás eredményét rögzítő névsort a jegyzőkönyvhöz kell csatolni.
(6) A szavazás eredményét a közgyűlés elnöke állapítja meg. Az Mötv. 48. § (5) bekezdése alapján a szavazás eredményének pontatlan összeszámolása, személyi ügyben több jelölt „igen” szavazattal történő támogatása, valamint a számítógépes rendszer meghibásodása esetén a közgyűlés elnöke a szavazás megismétlését rendeli el.
14. Rendeletalkotás
18. § (1) A közgyűlés saját feladatkörében rendeletet alkothat.
(2) Rendelet alkotását a 11. § (2) bekezdésében megjelöltek kezdeményezhetik.
(3) A rendelet-tervezet előkészítésének jogi és szakmai koordinációja a jegyző feladata.
(4) A rendelet-tervezet előkészítése során figyelembe kell venni a hatályos jogi szabályozást. Az Európai Unió közösségi jogát is szem előtt kell tartani, továbbá a belső jogi normákat úgy kell értelmezni, hogy ne akadályozzák a közösségi jog érvényesülését.
(5) A közgyűlés a tárgy szerint illetékes bizottság javaslata alapján elhatározhatja a rendelet-tervezet kétfordulós tárgyalását is.
(6) A rendelet-tervezet módosítására vonatkozó javaslatokról minősített többséggel dönt a közgyűlés.
(7) A rendelet elfogadását követően, annak hiteles szövegének megszerkesztéséről a jegyző köteles gondoskodni. Az aláírt rendelet kihirdetését a jegyző rendeli el. A rendeletek kihirdetése a vármegyei önkormányzat hivatalos honlapján való közzététellel történik, a kihirdetés napja a közzététel napja. A jegyző gondoskodik a rendeletnek a Nemzeti Jogszabálytárban történő közzétételéről.
(8) Az önkormányzati rendeleteket évenként 1-től kezdődően folyamatos sorszámmal kell ellátni, megjelölésükre a jogszabályok megjelölése a kihirdetés során tárgykörű jogszabályok rendelkezéseit kell alkalmazni.
(9) Az önkormányzati rendeletek jegyzékének naprakész nyilvántartásáról, továbbá azok szükség szerinti felülvizsgálatáról a jegyző gondoskodik.
(10) A vármegyei önkormányzat törvényen alapuló jogalkotási kötelezettsége elmulasztása esetén a kormányhivatal vezetője alkotja meg a vármegyei önkormányzat nevében a rendeletet. Ebben az esetben a rendeletet a kormányhivatal vezetője aláírásával a Magyar Közlönyben kell kihirdetni, valamint a Veszprém Vármegyei Önkormányzat Szervezeti és Működési Szabályzatában (a továbbiakban: SZMSZ) meghatározottak szerint a közzétételéről gondoskodni.
15. A határozatok alakszerűsége
19. § (1) A közgyűlés – a (2) bekezdésben foglaltak kivételével – alakszerű határozattal dönt. A határozatokat évenként 1-től kezdődően folyamatos sorszámmal kell ellátni, megjelölésükre a jogszabályok megjelölése a kihirdetés során tárgykörű jogszabályok rendelkezéseit kell alkalmazni.
(2) A közgyűlés jegyzőkönyvében történő rögzítéssel, alakszerű határozat meghozatala nélkül dönt
a) az ügyrendi kérdésekről,
b) a feladat meghatározást nem tartalmazó előterjesztések elfogadása tárgyában,
c) a tájékoztató anyagokról, valamint
d) a határozati javaslat vagy rendelet-tervezet módosítására, kiegészítésére tett javaslat esetén - a módosításra, kiegészítésre javasolt - a tervezet szövegének megállapításáról.
16. A jegyzőkönyv
20. § (1) A közgyűlés üléséről jegyzőkönyv készül.
(2) A jegyzőkönyv az Mötv. 52. §-ában foglaltakon túl tartalmazza:
a) a napirend előtti felszólalásokat,
b) a módosító indítványok lényegét,
c) az interpellációt.
(3) Az előterjesztések a jegyzőkönyv mellékletét képezik.
(4) Az ülésről készült jegyzőkönyvet a vármegyei önkormányzat hivatalos honlapján meg kell jeleníteni.
A képviselő
17. A képviselő jogállása
21. § (1) A képviselő köteles olyan magatartást tanúsítani, amely méltóvá teszi a közéleti tevékenységre, a választók bizalmára.
(2) A képviselő kötelessége a közgyűlés, valamint a személyében érintett bizottság ülésein részt venni. Távolmaradását és annak indokát legkésőbb az ülés előtti napon a jegyzőnek írásban kell bejelentenie.
(3) A képviselő köteles megtartani a tudomására jutott állami és szolgálati titkot. Titoktartási kötelezettsége megbízatásának megszűnése után is fennáll.
(4) A képviselő köteles a testületnek bejelenteni az Mötv. 49. § (1) bekezdése szerinti személyes érintettségét. A személyes érintettségre vonatkozó bejelentési kötelezettség elmulasztása esetén az Ügyrendi Bizottság javaslatára a közgyűlés a képviselő tiszteletdíját legfeljebb 12 hónapra, maximum 25%-kal csökkentve állapíthatja meg.
(5) A képviselőt a közgyűlés rendeletében meghatározott tiszteletdíj és természetbeni juttatás illeti meg. A tiszteletdíj önkormányzati rendeletben foglaltak szerint csökkenthető.
(6) A képviselő a képviselői munkájához térítésmentesen használhatja a vármegyei önkormányzat képviselői irodáját.
(7) A képviselő jogai megsértése miatt a közgyűlés elnökéhez fordulhat, aki köteles haladéktalanul intézkedni a sérelem megszüntetésére.
(8)13 A képviselő az Mötv. 39. §-ában foglalt előírások szerint vagyonnyilatkozatot köteles tenni, vagyonnyilatkozatához csatolni köteles a vele közös háztartásban élő házas-, vagy élettársa, valamint gyermeke(i) (a továbbiakban együtt: hozzátartozó) vagyonnyilatkozatát. A képviselő és a vele közös háztartásban élő hozzátartozója vagyonnyilatkozatának nyilvántartási szabályait a 8. melléklet tartalmazza.
18. Kérdés, interpelláció
22. § (1)14 A képviselő a közgyűlésen a tisztségviselőkhöz, a bizottság elnökéhez, a jegyzőhöz a vármegyei önkormányzat hatáskörébe tartozó ügyekben, illetve a hivatal hatáskörébe tartozó ügyben interpellációt intézhet. A képviselő ülésenként egy interpellációt nyújthat be.
(2) Az interpellációt legkésőbb a közgyűlést megelőző 2. napon 8.00 óráig kell a közgyűlés elnökének írásban benyújtani, melyen fel kell tüntetni az interpelláló képviselő nevét. Az interpellációt a közgyűlést megelőző nap 16.00 óráig e-mailben meg kell küldeni a képviselőknek.
(3) Ha az interpelláló képviselő a közgyűlésen nincs jelen, az interpellációt elnapoltnak kell tekinteni.
(4) Az interpelláló az írásban megküldött interpellációt a közgyűlésen szóban is ismerteti, amely 5 percnél hosszabb időtartamú nem lehet. Ha az interpelláló az írásban megküldött interpelláció szövegétől eltér, a közgyűlés elnöke jogosult tőle a szót megvonni. A képviselők az interpellációikat a 14. § (1) bekezdésben meghatározott tárgyalási sorrendnek megfelelően adják elő.
(5) Az interpellációra a közgyűlésen szóban, vagy legkésőbb a közgyűlést követő 15 napon belül írásban kell érdemi választ adni. Az interpellációra adott válasz után – az írásban adott válasz esetén is – az interpelláló képviselőnek 2 perces viszontválaszra van joga, ennek keretében nyilatkozik arról, hogy a választ elfogadja-e. Amennyiben a képviselő a választ nem fogadja el a közgyűlés vita nélkül dönt a válasz elfogadásáról.
(6) Ha a közgyűlés a választ nem fogadja el, akkor a közgyűlés elnöke javaslata alapján vizsgálat céljából kiadja a tárgy szerint érintett bizottságnak, ennek hiányában, az interpellációban megfogalmazott kérdés vizsgálatára ideiglenes bizottságot hoz létre, amely a vizsgálatot 60 napon belül lefolytatja.
(7) A közgyűlés az interpelláció tárgyában a bizottsági jelentés alapján a munkaterv szerint soron következő ülésen az interpellációt benyújtó képviselő véleményének meghallgatása után vita nélkül szavaz.
(8)15 A képviselő a közgyűlés ülésén a közgyűlés elnökéhez, alelnökeihez, bizottságok elnökeihez, a jegyzőhöz, az aljegyzőhöz a vármegyei önkormányzat hatáskörébe tartozó, illetve a hivatal hatáskörébe tartozó ügyekben felvilágosítás kérése céljából kérdést intézhet, amelyre az ülésen – vagy legkésőbb 15 napon belül írásban – érdemi választ kell adni.
(9) A kérdésekre, az interpellációkra vonatkozó szabályokat a következő eltérésekkel kell alkalmazni:
a) a kérdéseket a közgyűlés ülését megelőző nap 8.00 óráig a közgyűlés elnökénél írásban kell benyújtani;
b) a kérdés elmondására és a válaszra egyaránt három perc áll rendelkezésre;
c) a kérdés esetében a közgyűlés a válasz elfogadásáról nem határoz.
(10) A kérdésekre közgyűlési ülésenként legfeljebb 15 perc biztosítható.
A közgyűlés bizottságai
19. A bizottságok feladata, működési szabályai
23. §16 (1) A közgyűlés meghatározott feladat- és hatáskörök önálló gyakorlására, döntéseinek előkészítésére, valamint a döntések végrehajtásának megszervezésére és ellenőrzésére képviselőkből álló állandó bizottságokat hoz, és ideiglenes bizottságokat hozhat létre. A közgyűlés állandó bizottságai tagjainak száma legfeljebb 9 fő.
(2) A közgyűlés esetenkénti feladatokra, meghatározott témakör vizsgálatára, szakmai javaslatok kidolgozására ideiglenes bizottságot hozhat létre. Ilyen esetben meg kell határozni a bizottság feladatát, megbízatásának terjedelmét és határidejét. Az ideiglenes bizottságok működésére az állandó bizottságokra vonatkozó szabályok értelemszerűen irányadók. A bizottságok ügyviteli feladatait a hivatal látja el.
(3) A bizottságok:
a) Állandó bizottságok:
aa) az Ügyrendi Bizottság,
ab) a Pénzügyi és Területfejlesztési Bizottság,
b) Ideiglenes bizottság: a Területi Operatív Programok Bizottsága.
(4) A bizottság elnöke a tanácsnok. A bizottság elnökét - akadályoztatása esetén - a bizottság alelnöke helyettesíti.
(5) A bizottság javaslatára a közgyűlés albizottságot választhat. Az albizottság választására, működésére vonatkozó szabályok a bizottságra vonatkozó szabályokkal azonosak.
(6) A közgyűlés – elsősorban éves munkatervében – határozza meg azokat az előterjesztéseket, amelyeket bizottság nyújt be, továbbá, amelyek csak bizottság állásfoglalásával nyújthatók be a közgyűlésnek.
a)17
b)18
c)19
d)20
e)21
(7)22 Az állandó bizottságok feladatai különösen:
a) döntenek a feladat- és hatáskörükbe tartozó ügyekben, és arról a közgyűlés legközelebbi ülésén számot adnak a testületnek,
b) véleményezik a vármegyei önkormányzat éves költségvetési tervének szakterületüket érintő részét, javaslatot tesznek évközi módosítására,
c) véleményezik a közgyűlés elé kerülő előterjesztések szakterületüket érintő részét,
d) előkészítik a szakterületüket érintő vármegyei önkormányzati rendelet-tervezeteket,
e) folyamatosan figyelemmel kísérik a hivatal szakmai munkáját.
(8) A bizottságok működési szabályait a közgyűlés határozza meg. A bizottságok működési szabályzatát a 9. melléklet tartalmazza.
(9) A közgyűlés hatáskörébe tartozó kinevezések eldöntése előtt az illetékes állandó bizottság, valamint minden esetben az Ügyrendi Bizottság véleményét ki kell kérni.
20. A bizottsági ülések összehívása
24. § (1)23 A bizottság üléseit a bizottság elnöke az ülést megelőző legalább 3 nappal hívja össze. A bizottság működési szabályainak körében meghatározhatja azokat a napokat, amikor rendes üléseit tartja. A bizottsági tagok részére a meghívót lehetőleg a napirendi előterjesztésekkel együtt kell megküldeni. Rendkívüli ülés összehívása esetén a bizottság elnöke rövid úton: telefonon, írásban e-mailen, vagy jelenlévők esetén szóban értesíti a tagokat az ülés helyéről, idejéről és napirendjéről.
(2)24 A bizottságot össze kell hívni a közgyűlés elnöke, alelnökei, valamint a bizottsági tagok egyharmadának napirendi javaslatot is tartalmazó indítványára. Ebben az esetben az illetékes bizottság elnöke a bizottság ülését az indítvány kézhezvételétől számított 8 napon belüli időpontra hívja össze.
(3) A közgyűlés elnökének indítványa alapján az SZMSZ felülvizsgálata, módosítása, a vármegyei önkormányzat költségvetésének elfogadása, módosítása, továbbá a vármegyei önkormányzat működőképessége folyamatos biztosításának érdekében, valamint kötelező bizottsági állásfoglalást igénylő ügyekben a bizottság rövid úton: telefonon, írásban e-mailen, vagy jelenlévők esetén szóban is összehívható. Az összehíváskor a bizottság tagjait tájékoztatni kell az ülés helyéről, idejéről és napirendjéről.
(4)25 A bizottsági ülés összehívásáról a közgyűlés elnökét, alelnökeit, a közgyűlés tagjait és a jegyzőt értesíteni kell. A rendkívüli bizottsági ülésről a közgyűlés elnökét, alelnökeit, a képviselő csoportok vezetőit és a jegyzőt értesíteni kell.
(5) Határozatképtelenség esetén a bizottság ülését egy héten belüli időpontra újból össze kell hívni, ha a 12. § (5) bekezdésében meghatározott esetben a közgyűlés a bizottság véleményének, állásfoglalásának megismerésétől nem tekint el, valamint a 12. § (6) bekezdésében foglalt esetben.
A közgyűlés elnöke, alelnökei, a jegyző, az aljegyző26
21.27 A közgyűlés elnöke, alelnökei
25. § (1)28 A közgyűlés elnökét és alelnökeit – a közgyűlés megbízatásának időtartamára – a közgyűlés saját tagjai közül választja. A közgyűlés alelnökeit a közgyűlés elnökének javaslatára választja a közgyűlés.
(2)29 Az alelnökök feladatait és a közgyűlés elnöke helyettesítési rendjét a közgyűlés elnöke állapítja meg.
(3) A közgyűlés elnöke:
a) ellátja az Mötv. 67. §-ában meghatározott feladatokat és gyakorolja az abban meghatározott hatásköröket,
b)30 Az Mötv. 68. § (3)-(4) bekezdése alapján a közgyűlés utólagos tájékoztatása mellett dönt a 4. mellékletben foglaltak szerinti ügyekben,
c) az általa meghatározott körben egyetértési jogot gyakorol az Mötv. 81. § (4) bekezdésében meghatározott esetben,
(4)31 A közgyűlés elnöke felfüggeszti a bizottsági döntések végrehajtását, ha az ellentétes a közgyűlés rendeletével, vagy határozatával, illetve sérti a vármegyei önkormányzat érdekeit. A felfüggesztett bizottsági döntésről a közgyűlés a következő ülésén határoz.
(5) A közgyűlés elnöke tekintetében a közgyűlés gyakorolja a munkáltatói jogokat.
(6)32 A közgyűlés főállású alelnökére a közgyűlés elnökére vonatkozó szabályok megfelelően irányadók.
(7)33 A közgyűlés alelnökei feladatainak ellátására a közgyűlés elnöke utasításában foglaltak az irányadók.
22. A jegyző, aljegyző
26. § (1) A jegyző:
a) ellátja az Mötv. 81. §-ában meghatározott feladatokat, és gyakorolja az abban meghatározott hatásköröket,
b) kiadmányozza a közgyűlés elnöke tekintetében a közgyűlés által a munkáltatói jogok gyakorlása során meghozott döntések alapján kiadott munkáltatói intézkedések dokumentumait,
c) gondoskodik az SZMSZ naprakészen tartásáról,
(2) Az aljegyző helyettesíti a jegyzőt, és ellátja mindazokat a teendőket, melyekkel a jegyző megbízza. Az aljegyzői kinevezés irodavezetői feladatok ellátásával járhat együtt.
(3) Az Mötv. 82. § (3) bekezdésében foglalt esetben és ideig a jegyzői feladatokat az Önkormányzati Iroda vezetője látja el. Amennyiben a jegyzőre előírt képesítési előírásoknak az irodavezető nem felel meg, vagy feladata ellátásában tartósan akadályoztatva van, a közgyűlés elnöke a megfelelő képesítéssel rendelkező köztisztviselők közül kijelöli a jegyzői feladatok ellátóját.
23. Kapcsolattartás
27. §34 A közgyűlés elnöke, alelnökei, a jegyző és az aljegyző a vármegye lakosságával, a települési önkormányzatokkal, valamint az ellátó és szolgáltató szervezetekkel való közvetlen kapcsolattartás érdekében fogadónapot tartanak. A fogadónapokat a 10. melléklet tartalmazza.
A hivatal
24. A hivatal szervezeti felépítése
28. § (1) A közgyűlés saját bizottságai és tisztségviselői munkájának segítésére, valamint feladatai ellátására hivatalt működtet.
(2) A hivatal önálló jogi személy, önálló helyi önkormányzati költségvetési szerv.
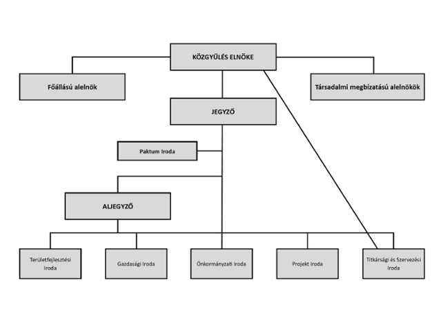
(3)35 A hivatal szervezeti felépítését a 11. melléklet tartalmazza az alábbiak szerint:
a) elnök,
b)36 alelnökök,
c) jegyző,
d) aljegyző,
e) területfejlesztési iroda,
f) gazdasági iroda,
g) önkormányzati iroda,
h) paktum iroda,
i) projekt iroda,
j) titkársági és szervezési iroda.
(4)37 A hivatalban vezetőnek minősülnek: a jegyző, az aljegyző, valamint a (3) bekezdés e)–g) pontjaiban és i)–j) pontjaiban meghatározott irodát vezető irodavezetők. A (3) bekezdés e) pontjában megnevezett iroda vezetője a térségi főmérnök. A (3) bekezdés h) pontjában megnevezett iroda vezetője a jegyző.
(5)38 Az irodavezető főosztályvezető-helyettesi munkakört lát el, kivéve a (3) bekezdés h) pontja szerinti paktum irodát.
(6)39
(7) A hivatalnál legfeljebb 1 szakmai tanácsadói és 1 szakmai főtanácsadói cím adományozható.
(8)40 A hivatalnál vagyonnyilatkozat-tételi kötelezettséggel járó munkakörök megnevezését a 12. melléklet tartalmazza.
25. A hivatal működése
29. § (1) A hivatal szervezeti egységeinek részletes feladatait a hivatal szervezeti és működési szabályzata, az Ügyrend tartalmazza.
(2) A hivatal munkarendje hétfőtől-csütörtökig 7.30 - 16 óráig, pénteki napon 7.30 - 13.30-ig tart. Az ügyfélfogadás a munkaidőben folyamatos. A közgyűlés a hivatalnál foglalkoztatott köztisztviselők, közszolgálati ügykezelők és munkavállalókra vonatkozó igazgatási szünet elrendeléséről határozattal dönt.
Egyéb rendelkezések
26. A vármegyei önkormányzat költségvetése és vagyona, az ellenőrzés
30. § A vármegyei önkormányzat költségvetéséről – az államháztartásról szóló 2011. évi CXCV. törvényben –, valamint vagyonáról – az Mötv.-ben foglaltak szerint – a közgyűlés külön rendeleteket alkot.
31. § (1) A belső ellenőrzés független, tárgyilagos bizonyosságot adó és tanácsadó tevékenység, amelynek célja, hogy az ellenőrzött szervezet működését fejlessze és eredményességét növelje.
(2) A vármegyei önkormányzat és a hivatal az ellenőrzési tevékenység ellátásáról külső szolgáltató útján gondoskodik, mely tevékenységet az ellenőrök a jegyzőnek közvetlenül alárendelve végzik.
(3) A belső ellenőrök a feladataikat a hatályos jogszabályi előírásoknak megfelelően, a belső ellenőrzési tervben, a külső szolgáltató az ellenőrzési tevékenységre vonatkozó megállapodásban meghatározott feladatok szerint végzi.
27. Együttműködés a területi nemzetiségi önkormányzatokkal
32. § (1) A területi nemzetiségi önkormányzatok önálló jogi személyként Veszprém vármegye közigazgatási határain belül egymás érdekeit kölcsönösen tiszteletben tartva látják el a törvényben meghatározott feladataikat.
(2) A közgyűlés az átruházható feladat- és hatáskörét – a hatósági feladat- és hatáskörök kivételével – a területi nemzetiségi önkormányzat testületére, annak kezdeményezésére megállapodás alapján átruházhatja.
33. § (1) A vármegyei önkormányzat a területi nemzetiségi önkormányzatok működéséhez szükséges helyiség használatot Veszprém, Megyeház tér 1. szám alatti önkormányzati tulajdonú ingatlanban biztosítja.
(2) A vármegyei önkormányzat a nemzetiségek jogairól szóló 2011. évi CLXXIX. törvény 80. §-ában foglaltak szerint biztosítja a területi nemzetiségi önkormányzat működésének személyi és tárgyi feltételeit, továbbá gondoskodik a működéssel kapcsolatos végrehajtási feladatok ellátásáról.
34. § A közgyűlés nemzetiségi ügyekkel foglalkozó bizottsága az Ügyrendi Bizottság, melynek munkájában a területi nemzetiségi önkormányzatok elnökei tevékenységi körükre vonatkozó tanácskozási joggal vesznek részt.
28. Vármegyei népszavazás
35. § A népszavazás kezdeményezéséről, az európai polgári kezdeményezésről, valamint a népszavazási eljárásról szóló 2013. évi CCXXXVIII. törvény 92. §-ában foglaltak alapján vármegyei népszavazást kezdeményezhet a vármegyei önkormányzati választásokon választásra jogosult választópolgárok legalább 25 %-a.
Záró rendelkezések
36. §41
37. § Ez a rendelet 2023. január 1-jén lép hatályba.
1. melléklet a 10/2022. (XII. 9.) önkormányzati rendelethez
1. Az önkormányzat megnevezése: Veszprém Vármegyei Önkormányzat
2. A hivatal székhelye: 8200 Veszprém, Megyeház tér. 1.
3. Hivatali kapu azonosító (KRID) 245854754
4. Törzskönyvi azonosítószáma: 734291
5. Adószáma: 15734295-1-19
6. KSH statisztikai számjele: 15734295-8411-321-19
7. ÁHTI azonosító: 743879
8. Pénzforgalmi számla száma: 10048005-00319119-00000000
9. Adóalanyisága: Alanyi adómentes
10. Alaptevékenységi besorolása:
|
841105 |
Helyi önkormányzatok és társulások igazgatási tevékenysége |
11.42 Szakmai alaptevékenység kormányzati funkció szerinti megjelölése:
|
011130 |
Önkormányzatok és önkormányzati hivatalok jogalkotó és általános igazgatási tevékenysége |
|
013330 |
Pályázat- és támogatáskezelés, ellenőrzés |
|
013350 |
Az önkormányzati vagyonnal való gazdálkodással kapcsolatos feladatok |
|
016010 |
Országgyűlési, önkormányzati és európai parlamenti képviselőválasztáshoz kapcsolódó tevékenységek |
|
016020 |
Országos és helyi népszavazással kapcsolatos tevékenységek |
|
016080 |
Kiemelt állami és önkormányzati rendezvények |
|
041140 |
Területfejlesztés igazgatása |
|
047320 |
Turizmusfejlesztési támogatások és tevékenységek |
|
081010 |
Sportügyek igazgatása |
|
095020 |
Iskolarendszeren kívüli egyéb oktatás, képzés |
12. Ténylegesen végzett tevékenységek TEÁOR ’08 besorolás szerint
|
TEÁOR típusa |
TEÁOR |
megnevezés |
|
fő tevékenység |
8411 |
Általános közigazgatás |
|
egyéb tevékenység |
6820 |
Saját tulajdonú, bérelt ingatlan bérbeadása, üzemeltetése |
|
egyéb tevékenység |
7490 |
M.n.s. egyéb szakmai, tudományos, műszaki tevékenység |
|
egyéb tevékenység |
8412 |
Egészségügy, oktatás, kultúra, egyéb szociális szolgáltatás (kivéve: társadalombiztosítás igazgatása) |
2. melléklet a 10/2022. (XII. 9.) önkormányzati rendelethez43
1.44 
3. melléklet a 10/2022. (XII. 9.) önkormányzati rendelethez
|
A feladat- és hatáskör megnevezése |
A feladat- és hatáskör gyakorlója |
Átruházás |
|---|---|---|
|
Jelképek megalkotása. |
közgyűlés |
nem átruházható |
|
Társulás más helyi önkormányzatokkal, csatlakozás területi és országos érdekképviseleti szervekhez. |
közgyűlés |
nem átruházható |
|
Tagság a Balatoni Szövetségben |
közgyűlés |
nem átruházható |
|
Tagság az Osztrák-Magyar Corvinus Körben |
közgyűlés |
nem átruházható |
|
Tagság a Megyei Önkormányzatok Országos Szövetségében |
közgyűlés |
nem átruházható |
|
"A tiszta és virágos Veszprém vármegyéért" közterület szépítési verseny működtetése45 |
közgyűlés |
Pénzügyi és Területfejlesztési Bizottság |
|
Részvétel a Föld Napja mozgalomban |
közgyűlés |
közgyűlés elnöke |
|
A Veszprém Vármegyei Értéktár működtetése46 |
Veszprém Vármegyei Értéktár Bizottság |
nem átruházható |
|
Elhunyt személynek a Veszprém Vármegyei Önkormányzat saját halottjává nyilvánítása |
közgyűlés |
közgyűlés elnöke |
|
Részvétel a Magyar Falu Program keretében megvalósuló fejlesztések tekintetében a meghirdetett pályázatok benyújtásában, a projektmenedzseri feladatok ellátásában |
közgyűlés |
jegyző |
|
Időszaki lapok és kiadványok szerkesztésével, lektorálásával, nyomdai előkészítésével kapcsolatos kiadói tevékenység végzése |
közgyűlés |
közgyűlés elnöke |
4. melléklet a 10/2022. (XII. 9.) önkormányzati rendelethez47
1. A közgyűlés által átruházott feladat- és hatáskörök
1.1. A vármegyei önkormányzat területfejlesztési tervezéssel összefüggő feladatkörében, a területfejlesztésről szóló 2023. évi CII. törvény (a továbbiakban: Tftv.) 10. § (1) bekezdés a) pontjában megjelölt vármegyei területfejlesztési dokumentumok határozattal történő elfogadása kivételével, ellátja a Tftv. 10. § (1) bekezdés a)-f) pontjaiban megjelölt feladatokat.
1.2. A vármegyei önkormányzat területfejlesztési programok végrehajtásával kapcsolatos feladatkörében ellátja a Tftv. 10. § (2) bekezdésének c), d) és f) pontjaiban megjelölt feladatokat.
1.3. A vármegyei önkormányzat területfejlesztési koordinációval kapcsolatos feladatkörében ellátja a Tftv. 10. § (3) bekezdés a)-c) és e)-f) pontjaiban megjelölt feladatokat.
1.4. A vármegyei önkormányzat vidékfejlesztési koordinációval kapcsolatos feladatkörében ellátja a Tftv. 10. § (4) bekezdés c)-e) pontjaiban megjelölt feladatokat.
1.5. A vármegyei önkormányzat területrendezési feladatkörében ellátja a Tftv. 25. § (2) bekezdés c)-e) pontjaiban foglalt feladatokat.
1.6. A vármegyei önkormányzat koordinációs feladatkörében ellátja a Tftv. 26. §-ban megjelölt feladatokat.
1.7. Területi szereplőként képviseli a Veszprém Vármegyei Önkormányzatot a 2014-2020 programozási időszakban az egyes európai uniós alapokból származó támogatások felhasználásának rendjéről szóló 272/2014. (XI. 5.) Korm. rendeletben (a továbbiakban: 1. Korm. rendelet) hivatkozott döntés-előkészítő bizottságban, továbbá ellátja az 1. Korm. rendelet 19. § c) és e) pontjában a területi szereplő részére meghatározott feladatokat és a projektfejlesztésben, valamint a projektmenedzsment tevékenységek ellátásában történő részvétel kivételével az f) pontban felsorolt feladatokat.
1.8. Területi szereplőként képviseli a Veszprém Vármegyei Önkormányzatot a 2021-2027 programozási időszakban az egyes európai uniós alapokból származó támogatások felhasználásának rendjéről szóló 256/2021. (V. 18.) Korm. rendeletben (a továbbiakban: 2. Korm. rendelet) hivatkozott döntés-előkészítő bizottságban, továbbá ellátja a 2. Korm. rendelet 29. § (1) bekezdés c) - e) pontjaiban a területi szereplő részére meghatározott feladatokat és a projektfejlesztésben történő részvétel kivételével az f) pontban felsorolt feladatokat.
1.9. Dönt az általános és céltartalékok felhasználásáról, valamint a jóváhagyott költségvetési előirányzatok közötti esetleges átcsoportosításokról.
1.10. A költségvetési rendeletben meghatározott módon és értékhatárig dönt a forrásfelhasználásról, döntéséről tájékoztatja a közgyűlést.
1.11. Tájékoztatja a kincstár területileg illetékes szervét az elfogadott költségvetésről.
1.12. Szabályozza és felülvizsgálja a költségvetési beszámolót és költségvetési maradvány-elszámolást.
1.13. A piaci zavarok megelőzése céljából figyelemmel kíséri a vármegye ellátási helyzetét, haladéktalanul kezdeményezi a szükséges intézkedések megtételét.
1.14. Együttműködik a vármegye gazdasági szereplőivel.
1.15. Felkéri a rendőrfőkapitányt az éves beszámolója megtartására.
1.16. Részt vesz a területi információs rendszer kialakításában és működtetésében, információkat nyújt a területi tervek készítéséhez.
1.17. Részt vesz a helyi jelentőségű védett természeti területté nyilvánítás előkészítésében.
1.18. Elősegíti a települési önkormányzatok természetvédelmi tevékenységét.
1.19. Gondoskodik a vármegye területére vagy térségére vonatkozó rendezési terv elkészítéséről.
1.20. Együttműködik a megyei jogú város önkormányzatával és az érintett települések önkormányzataival a területrendezési tervek városkörnyéki összehangolása érdekében.
1.21. A hosszú távú előrejelzések alapján összehangolja a vármegyei önkormányzat kötelező feladatainak területeit, biztosítja az épített és természeti környezet védelmével kapcsolatos, valamint az idegenforgalmi feladatok összhangját a vármegyei gazdaságfejlesztési és foglalkoztatáspolitikai koncepciókkal.
1.22. Koordinálja a vármegye települési önkormányzatai felkérése alapján a települések fejlesztési tevékenységét.
1.23. A települési önkormányzatok felkérése alapján elősegíti a helyi önkormányzatok területfejlesztési társulásainak szerveződését.
1.24. A vármegyei önkormányzat feladatainak ellátásában együttműködik a települési önkormányzatokkal, a vármegye fejlesztésében közvetlenül és közvetve közreműködő területi államigazgatási szervekkel, az érdekelt civil és szakmai szervezetekkel.
1.25. Közreműködik a vármegyében kialakult társadalmi és gazdasági válsághelyzetek kezelésében.
1.26. Figyelemmel kíséri az operatív programok vármegyében jelentkező feladatainak megvalósítását, külön döntés alapján közreműködik azok végrehajtásában.
1.27. Előzetesen véleményezi és koordinálja az illetékes területi államigazgatási szervek vármegyét érintő fejlesztéseit és pályázatait.
1.28. Közreműködik a területfejlesztési programok végrehajtásának nyomon követésében és értékelésében.
1.29. A tervezés és a végrehajtás során gondoskodik a partnerség elvének érvényesítéséről.
1.30. Képviseli a vármegyei önkormányzatot a törvény alapján kötelezően létrehozott Balaton Fejlesztési Tanácsban, melynek tagjai – többek közt - a tanács illetékességi területén működő vármegyei közgyűlések elnökei és a vármegyék 1-1 delegáltja.
1.31. A vármegyei önkormányzatot képviselve – az egyes szociális szolgáltatásokat végzők képzéséről és vizsgakövetelményeiről szóló 81/2004. (IX. 18.) ESzCsM rendelet 2/A. § (2) és (3) bekezdésében foglaltak alapján – gondoskodik a falu- és tanyagondnoki szolgálat vonatkozásában a falu- és tanyagondnoki képzés megszervezéséről, a képzés legalább évente egy alkalommal történő megtartásáról, melyet a vármegyei önkormányzat saját maga, vagy más vármegyei önkormányzattal közösen megszervezve végez, vagy ezzel más intézményt bíz meg.
1.32. A vármegyei önkormányzatot képviselve gondoskodik a vármegyei környezetvédelmi programban foglalt feladatok végrehajtásáról, a végrehajtás feltételeinek a biztosításáról, figyelemmel kíséri az azokban foglalt feladatok megoldását.
1.33. Meghatározza a Föld Napja mozgalomban történő részvétel formáját.
1.34. A településrendezési eszközök készítésénél és elfogadásánál a létesítendő kikötő működtetéséhez szükséges és megfelelő parti terület kijelölése, az igénybevétel feltételeinek tervezhető módon, hosszú távra történő meghatározása, a vármegyei önkormányzat bevonásával történik, melynek során e tárgyban képviseli a vármegyei önkormányzatot.
1.35. Amennyiben a vármegyei önkormányzat érintett, akkor javaslatai figyelembevételével véleményezi a szakminisztérium a címzett támogatás iránti önkormányzati igényt megalapozó beruházási koncepciót.
1.36. Ellátja a területi monitoring rendszerről szóló 37/2010. (II.6.) Korm. rendelet 7. § a)-d) és g) pontjaiban foglalt feladatokat.
1.37. A közgyűlés utólagos tájékoztatása mellett jogosult:
1.37.1. a közgyűlés hatáskörébe tartozó vagyonhasznosítási jogügyletek előkészítésére,
1.37.2. 10.000.000.-Ft forgalmi értékhatár alatt a vármegyei önkormányzat vagyonrendelete szerinti üzleti vagyonnal kapcsolatos tulajdonosi nyilatkozatok megtételére, az ingyenes vagyonátruházás kivételével.
1.37.3. a behajthatatlan követelések törlésére nettó 1 millió forint értékhatárig,
1.37.4. a vármegyei önkormányzat korlátozottan forgalomképes törzsvagyonának, és üzleti vagyonának értékesítésével, hasznosításával kapcsolatos versenytárgyalás eredményességéről dönteni, a szerződést megkötni,
1.37.5. a vármegyei önkormányzati tulajdoni hányaddal működő többszemélyes gazdasági társaságok legfőbb szervének ülésein a vármegyei önkormányzatot, mint tulajdonost képviselni,
1.37.6. a vármegyei önkormányzat vagyonkezelésbe adott vagyonával kapcsolatos tulajdonosi ellenőrzési jog gyakorlására,
1.37.7. az SZMSZ-ben meghatározott lakossági fórum összehívására, azon a közgyűlés képviseletére,
1.37.8. a 100%-os támogatási intenzitású pályázatok benyújtására.
1.38. A vármegyei önkormányzat tényleges vagy várományosi vagyonát érintő perbeli vagy peren kívüli egyezséget köthet, követelést ismerhet el nettó 1 millió forint értékig.
1.39. Felelős a közbeszerzési eljárások szabályszerű és határidőre történő lefolytatásáért.
1.40. Gondoskodik a közbeszerzési szabályzat elkészíttetéséről és közgyűlés elé terjesztéséről.
1.41. A vármegyei önkormányzati közbeszerzések előkészítése és végrehajtása során:
1.41.1. jóváhagyja az éves közbeszerzési tervet, a terv módosítására vonatkozó javaslatokat, gondoskodik a közbeszerzési terv Elektronikus Közbeszerzési Rendszerbe (a továbbiakban: EKR) történő feltöltéséről,
1.41.2. jóváhagyja az előzetes tájékoztatót, valamint gondoskodik annak megküldéséről,
1.41.3. elrendeli a közbeszerzési eljárás megindítását,
1.41.4. kijelöli a közbeszerzési munkacsoport tagjait és megbízza a bírálóbizottság tagjait,
1.41.5. dönt a hivatalos közbeszerzési tanácsadást, a közbeszerzési eljárás lebonyolítását végző személyekről, szervezetekről,
1.41.6. dönt a közbeszerzési eljárás lebonyolítását végző személyekről, szervezetekről, a felelős akkreditált közbeszerzési szaktanácsadóról,
1.41.7. aláírja a közbeszerzési eljárások lefolytatásához szükséges megbízási és egyéb szerződéseket,
1.41.8. dönt a felhívás módosításáról, az ajánlattételi határidő kiegészítő tájékoztatás megadása miatti módosításáról
1.42. A bírálóbizottság javaslata, véleménye alapján:
1.42.1. jóváhagyja a felhívásban, dokumentációban foglaltakkal kapcsolatban adott kiegészítő, értelmező tájékoztatást,
1.42.2. jóváhagyja a hiánypótlás, indokolás, felvilágosítás, tájékoztatás kérés dokumentumait,
1.42.3. az eljárásokban dönt az ajánlatok érvényességéről, az ajánlattevők kizárásáról, alkalmatlanságáról,
1.42.4. az eljárásokban dönt a részvételi jelentkezések és ajánlatok érvényességéről, a részvételi jelentkezők és ajánlattevők kizárásáról, alkalmatlanságáról,
1.42.5. tárgyalásos eljárások esetében jogosult tárgyalni az ajánlattevőkkel,
1.42.6. meghozza a közbeszerzési eljárási szakaszokat, illetve eljárásokat lezáró döntéseket,
1.42.7. nem EKR-ben lefolytatott eljárás esetében aláírja az írásbeli összegezést,
1.42.8. jóváhagyja a jogorvoslati eljárás során készített előterjesztéseket, dokumentumokat,
1.42.9. aláírja a közbeszerzési eljárás alapján megkötendő szerződést, annak módosítását.
1.43. Legkésőbb a tárgyévet megelőző évről készült zárszámadással egyidejűleg tájékoztatást ad a közgyűlés részére a vármegyei önkormányzat éves közbeszerzéseiről.
1.44. Elrendeli a közbeszerzési eljárások szabályszerű lefolytatásának ellenőrzését.
1.45. Elhunyt személyt a Veszprém Vármegyei Önkormányzat saját halottjává nyilváníthat.
1.46. Magán- és jogi személyek kérelmére, határozatlan vagy határozott időre engedélyezi részükre a vármegye címerének, valamint a vármegye zászlajának – az önkormányzati jelképek használatáról szóló rendelet szerinti – használatát.
1.47. Dönt a „Veszprém vármegye” névhasználat engedélyezéséről.
1.48.48 Dönt a képviselőnek a közgyűlés, valamint a bizottsági ülésről való távolmaradása igazoltnak tekintéséről, és a tiszteletdíj mértékének csökkentéséről.
2. Egyéb feladat- és hatáskörök:
2.1. Ellátja az SZMSZ 26. § (3) bekezdésben meghatározott feladatokat.
2.2. A gazdasági programtervezet, a költségvetési rendelet, valamint a zárszámadási rendelet tervezetét a közgyűlés elé terjeszti. Gondoskodik a vármegyei önkormányzat költségvetésének végrehajtásáról.
2.3. Tájékoztatja a közgyűlést a vármegyei önkormányzat évközi gazdálkodásáról, a költségvetési előirányzatok alakulásáról, a költségvetés egyensúlyi helyzetéről.
2.4. A vármegyei önkormányzat egyes vagyontárgyaira vonatkozóan biztosítási szerződéseket köthet a Pénzügyi és Területfejlesztési Bizottság előzetes egyetértése mellett.
2.5. A vármegyei önkormányzat nevében: kötelezettségvállalás, utalványozás, követelés előírása, a kiadások teljesítésének, a bevételek beszedésének, elszámolásának elrendelése.
2.6. Gondoskodik a nettó 5 millió forintot elérő vagy meghaladó szerződések közzétételéről.
2.7. Tájékoztatja a közgyűlést a vármegyei önkormányzat költségvetési tartaléka felhasználásáról, a hiány, többlet alakulásáról, valamint a költségvetés teljesüléséről.
2.8. A közgyűlés elé terjeszti a költségvetési rendelet módosítását, ha év közben a körülmények oly módon változnak meg, hogy azok a költségvetés teljesítését jelentősen veszélyeztetik.
2.9. Kezdeményezi önkormányzati biztos kirendelését, amennyiben a hivatal tartozásállománya eléri a vármegyei önkormányzat rendeletében meghatározott mértéket és időtartamot. A közgyűlés döntése alapján megbízza az önkormányzati biztost.
2.10. Felelős a pénzügyi információs rendszer keretében szolgáltatott adatok valódiságáért, a számviteli szabályokkal és a statisztikai rendszerrel való tartalmi egyezőségért.
2.11. Irányítja a hivatalt.
2.12. Gyakorolja az egyéb munkáltatói jogokat a főállású alelnök tekintetében.
2.13. Kinevezi a jegyzőt, aljegyzőt.
2.14. Gyakorolja a munkáltatói jogokat a jegyző tekintetében.
2.15. Kapcsolatot tart a vármegye országgyűlési képviselőivel, valamint a vármegyében működő közigazgatási és egyéb szervezetekkel.
2.16. Kapcsolatot tart a helyi önkormányzatokkal, részükre szükség esetén szakmai segítséget nyújt.
2.17. Együttműködik a területi nemzetiségi önkormányzatokkal.
2.18. Feljelentést tesz hatóság, vagy hivatalos személy megsértése miatt, ha a sértett a közgyűlés, annak bizottsága vagy ezen testület tagja.
2.19. Meghatározza az idegenforgalmi és sportfeladatok belföldi és külföldi rendjét, dönt a költségvetési rendeletben e célra szolgáló források felhasználásáról.
2.20. Esküt vesz ki a választási bizottság tagjaitól.
2.21. Együttműködik a vármegyét reprezentáló ismeretterjesztő és művészeti kiadványok kiadásának szervezésében.
2.22. Időszaki lapok és kiadványok szerkesztésével, lektorálásával, nyomdai előkészítésével kapcsolatos kiadói tevékenységet végezhet.
2.23. Kérelmezi a törvényen alapuló, vármegyei önkormányzatot megillető tulajdonjog bejegyzését.
2.24. Bejelenti a népszavazás elrendelésére irányuló kezdeményezést a közgyűlésnek.
2.25. Dönt a Pro Comitatu díj odaítéléséről a közgyűlés illetékes bizottsága egyetértése mellett.
5. melléklet a 10/2022. (XII. 9.) önkormányzati rendelethez49
1. Ügyrendi Bizottság
1.1. Általános feladatköre:
1.1.1. Előkészíti és véleményezi a közgyűlés és bizottságai ügyrendi jellegű, valamint a közgyűlés igazgatási ügyeivel kapcsolatos közgyűlési döntéseket, valamint megszervezi és ellenőrzi az ilyen témában hozott döntések végrehajtását.
1.1.2. Figyelemmel kíséri az SZMSZ és mellékleteinek hatályosulását.
1.1.3. Gyakorolja a közgyűlés által a bizottságra átruházott hatásköröket, ellátja a közgyűlés által átruházott feladatokat, dönt a közgyűlés által átruházott kérdésekben, és ezekről a közgyűlés legközelebbi ülésén számot ad a testületnek.
1.1.4. Kapcsolatot tart a vármegyében működő nemzetiségek szervezeteivel, a nemzetiségi önkormányzatok képviselőivel. Részükre igény szerint szakmai segítséget nyújt, illetve információcserét biztosít. Támogatja és elősegíti a nemzetiségek nyelvének, kultúrájának, történelmi hagyományainak ápolását, az anyaországgal való kapcsolattartását.
1.2. A közgyűlési döntés előkészítéssel kapcsolatban:
1.2.1. Előterjeszti a feladatkörét érintő önkormányzati rendelet-tervezeteket.
1.2.2. Előterjesztést tesz a közgyűlés elnöke jutalmának meghatározására.
1.2.3. Véleményezi a közgyűlés elé kerülő előterjesztéseknek a bizottság feladatkörét érintő részét.
1.2.4. Véleményezi a vármegyei önkormányzat éves költségvetéséről szóló rendelet-tervezetet, biztosítja a törvényekkel való összhangját, javaslatot tesz évközi módosítására.
1.2.5. Véleményt nyilvánít a közgyűlés hatáskörébe tartozó kinevezések eldöntése előtt.
1.2.6. Minősíti a jegyző mellett a közgyűlési előterjesztések SZMSZ-nek való megfelelését és tárgyalásra való alkalmasságukat.
1.2.7. Kivizsgálja a képviselő összeférhetetlenségének megállapítására irányuló kezdeményezést.
1.2.8. Nyilvántartja és ellenőrzi a képviselő és a vele közös háztartásban élő hozzátartozója vagyonnyilatkozatát.
1.2.9. Javaslatára a közgyűlés albizottságot választhat.
1.3. A közgyűlési döntések végrehajtásának szervezésével és ellenőrzésével kapcsolatban:
1.3.1. A feladatkörében szervezi és ellenőrzi a közgyűlési, valamint a bizottsági döntések végrehajtását.
1.3.2. Folyamatosan figyelemmel kíséri a hivatal szakmai munkáját és ellenőrzi a közgyűlési döntések végrehajtásának megszervezését. Ha a bizottság a hivatal tevékenységében a közgyűlés álláspontjától, céljaitól való eltérést, az önkormányzati érdek sérelmét, vagy a szükséges intézkedés elmulasztását észleli, a közgyűlés elnökének intézkedését kezdeményezheti.
1.4. A közgyűlés által átruházott hatáskörökben:
1.4.1. A települési önkormányzatok érdekében érdekvédelmi feladatok ellátása.
1.4.2. Javaslatot tesz a közgyűlésnek a Veszprém Vármegye Érdemrendje kitüntetés, és a Veszprém Vármegye Tiszteletbeli Polgára cím adományozására.
1.4.3. A „Felelősség a közösségért és a környezetért” díj, valamint a Pro Comitatu díj az egyetértő javaslatával adományozható.
1.4.4. Megállapítja a közgyűlés elnöke és alelnökei tartós akadályoztatásának tényét.
1.4.5.50
2. Pénzügyi és Területfejlesztési Bizottság
2.1. Általános feladatköre:
2.1.1. Előkészíti a vármegyei önkormányzat költségvetési tervezési, végrehajtási és pénzügyi ellenőrzéssel kapcsolatos döntéseit, a döntések végrehajtását szervezi, ellenőrzi. A vármegyei önkormányzatnál és a hivatalnál:
a) véleményezi az éves költségvetési javaslatot és a végrehajtásáról szóló éves beszámoló tervezeteit;
b) figyelemmel kíséri a költségvetési bevételek alakulását, különös tekintettel a saját bevételekre, a vagyonváltozás alakulását, értékeli az azt előidéző okokat;
c) ellenőrizheti a pénzkezelési szabályzat megtartását, bizonylati rend és bizonylati fegyelem érvényesítését.
2.1.2. Gyakorolja a közgyűlés által a bizottságra átruházott hatásköröket, ellátja a közgyűlés által átruházott feladatokat, dönt a közgyűlés által átruházott kérdésekben, és ezekről a közgyűlés legközelebbi ülésén számot ad a testületnek.
2.1.3. Működésével elősegíti a vármegyei önkormányzat (Mötv. szerinti) területfejlesztési, vidékfejlesztési és koordinációs feladatainak, továbbá egyéb jogszabályokban meghatározott területrendezési, környezetvédelmi, természetvédelmi, idegenforgalmi, sport és ifjúsági feladatainak ellátását, koordinálja egyes térségi feladatok feltárását és megvalósítását, előkészíti és véleményezi az ezekkel kapcsolatos közgyűlési döntéseket, valamint az ilyen témában hozott döntések végrehajtását megszervezi és ellenőrzi.
2.1.4. Javaslatot tesz a vármegyei önkormányzat vagyongazdálkodási ügyeivel kapcsolatos közgyűlési döntésekre, ezeket előkészíti, valamint az ilyen témájú meghozott döntések végrehajtását megszervezi és ellenőrzi.
2.2. A közgyűlési döntés előkészítéssel kapcsolatban:
2.2.1. Előterjesztéssel élhet a közgyűlés felé, a közgyűlés munkaterve, illetve saját elhatározása alapján.
2.2.2. Előterjeszti a szakterületét érintő önkormányzati rendelet-tervezeteket.
2.2.3. Véleményezi a közgyűlés elé kerülő előterjesztések a bizottság szakterületét érintő részét.
2.2.4. A költségvetési rendelet-tervezetnek a közgyűlés elé történő benyújtásával egyidejűleg csatolni kell a bizottság írásos véleményét.
2.2.5. Véleményezi az éves költségvetés végrehajtásáról szóló éves beszámoló tervezeteit.
2.2.6. Figyelemmel kíséri a költségvetési bevételek alakulását, különös tekintettel a saját bevételekre, a vagyon változás, vagyon-növekedés, -csökkenés alakulását, értékeli az azt előidéző okokat.
2.2.7. Vizsgálja az adósságot keletkeztető kötelezettségvállalás indokait és gazdasági megalapozottságát, ellenőrizheti a pénzkezelési szabályzat megtartását, a bizonylati rend és a bizonylati fegyelem érvényesítését.
2.2.8. Ellátja a közgyűlés rendeletében meghatározott feladatokat.
2.2.9. Előzetesen megtárgyalja a vármegyei önkormányzat vagyonának hasznosítására vonatkozó javaslatokat.
2.2.10. A közgyűlés döntése előtt véleményezi a vármegyei önkormányzat vagyonrendeletében meghatározott:
a) korlátozottan forgalomképes törzsvagyon elidegenítésére, megterhelésére, gazdasági társaságba apportálására vonatkozó döntési javaslatot,
b) 10.000.000.-Ft forgalmi értékhatár feletti üzleti vagyonnal kapcsolatos tulajdonosi jogok gyakorlására vonatkozó döntési javaslatot.
2.2.11. Javaslatára a közgyűlés albizottságot választhat.
2.2.12. Véleményezi a területszervezési eljárással összefüggő közgyűlési előterjesztést.
2.3. A közgyűlési döntések végrehajtásának szervezésével és ellenőrzésével kapcsolatban:
2.3.1. A feladatkörében szervezi és ellenőrzi a döntések végrehajtását.
2.3.2. Folyamatosan figyelemmel kíséri a hivatal szakmai munkáját és ellenőrzi a közgyűlési döntések végrehajtásának megszervezését. Ha a bizottság a hivatal tevékenységében a közgyűlés álláspontjától, céljaitól való eltérést, az önkormányzati érdek sérelmét, vagy a szükséges intézkedés elmulasztását észleli, a közgyűlés elnökének intézkedését kezdeményezheti.
2.3.3. Áttekinti a vármegyei önkormányzat és a hivatal pénzügyi helyzetét, értékeli az ellenőrzések tapasztalatait.
2.3.4. Ellenőrzi a vármegyei önkormányzat költségvetésében céljelleggel elkülönített költségvetési előirányzatok felhasználását.
2.3.5. Ellenőrzi az önkormányzati támogatások célnak megfelelő felhasználását.
2.4. A közgyűlés által átruházott hatáskörökben:
2.4.1. Nettó 1.000.000 Ft érték feletti, de nettó 5.000.000 Ft-nál nem nagyobb érték esetén dönt a behajthatatlan követelések törléséről, a vármegyei önkormányzat tényleges vagy várományosi vagyonát érintő perbeli vagy peren kívüli egyezség megkötéséről, valamint követelés elismeréséről.
2.4.2. Ellátja az önkormányzati biztos kirendeléséről szóló rendeletben szabályozott feladatokat.
2.4.3. Az illetékes állami főépítész megkeresésére véleményezi a területrendezési hatósági eljárásban foglaltakat.
2.4.4. Előzetes véleményt nyilvánít a települési önkormányzati környezetvédelmi programokról, illetve kezdeményezi azok megalkotását.
2.4.5. Állást foglal a települési önkormányzatok környezetvédelmet érintő rendeleteinek tervezeteivel kapcsolatban.
2.4.6. Javaslatot tesz települési önkormányzati környezetvédelmi társulások létrehozására.
2.4.7. Javaslatot tesz helyi jelentőségű védett természeti területté nyilvánításra.
2.4.8. Véleményezi a vármegye területét érintő, külön jogszabályban meghatározott villamos-energiakorlátozás sorrendjét.
2.4.9. A területfejlesztési koncepció alapján a vármegye területére vonatkozó, külön jogszabályban meghatározott energiaellátási tanulmányt készíttet.
2.4.10. Véleményezi a vármegyei térképészeti határkiigazítást, valamint jogszabályban meghatározott körben dönt a földrajzi nevek megállapításáról és megváltoztatásáról.
2.4.11. Dönt a közgyűlés által a bizottság hatáskörébe utalt pénzeszközök, vármegyei támogatási alapok elosztásáról, azok felhasználását ellenőrzi.
2.4.12. Működteti "A tiszta és virágos Veszprém vármegyéért" közterület szépítési versenyt.
3. Területi Operatív Programok Bizottsága
3.1. Átruházott feladat- és hatásköre:
3.1.1. Gyakorolja a közgyűlés által a bizottságra átruházott hatásköröket, ellátja a közgyűlés által átruházott feladatokat, dönt a közgyűlés által átruházott kérdésekben, és ezekről a közgyűlés legközelebbi ülésén számot ad a testületnek.
3.1.2. Kialakítja a 2014-2020 programozási időszakban az egyes európai uniós alapokból származó támogatások felhasználásának rendjéről szóló 272/2014. (XI. 5.) Korm. rendeletben meghatározott döntés előkészítő bizottság felé az egyes támogatási kérelmek vonatkozásában a vármegyei önkormányzat döntési javaslatát, melyet határozat formájában hoz meg.
3.1.3. Kialakítja a 2021-2027 programozási időszakban az egyes európai uniós alapokból származó támogatások felhasználásának rendjéről szóló 256/2021. (V. 18.) Korm. rendeletben meghatározott döntés előkészítő bizottság felé az egyes támogatási kérelmek vonatkozásában a vármegyei önkormányzat döntési javaslatát, melyet határozat formájában hoz meg.
3.2. A bizottsági döntések végrehajtásának szervezésével és ellenőrzésével kapcsolatban.
3.2.1. A feladatkörében szervezi és ellenőrzi a bizottsági döntések végrehajtását.
3.2.2. Folyamatosan figyelemmel kíséri a hivatal szakmai munkáját és ellenőrzi a feladatkörét érintő bizottsági döntések végrehajtásának megszervezését. Ha a bizottság a hivatal tevékenységében a bizottság álláspontjától, céljaitól való eltérést, az önkormányzati érdek sérelmét, vagy a szükséges intézkedés elmulasztását észleli, a közgyűlés elnökének intézkedését kezdeményezheti.
6. melléklet a 10/2022. (XII. 9.) önkormányzati rendelethez
1. A vármegyei önkormányzatot képviselve, a jegyző – a hivatal közreműködésével – részt vesz a 2014-2020 programozási időszakban az egyes európai uniós alapokból származó támogatások felhasználásának rendjéről szóló 272/2014. (XI. 5.) Korm. rendelet 5. melléklet 3.8.2.3. pontjában hivatkozott projektmenedzsment, valamint a 3.12.1. pontjában hivatkozott további tevékenységek ellátásában, továbbá részt vehet a projektfejlesztésben. Fentieken túl részt vesz a 2021-2027 programozási időszakra való felkészülés keretében a 256/2021. (V. 18.) Korm. rendelet alapján a gazdasági, társadalmi és területi kohéziót erősítő kezdeményezések elősegítésében, koordinációjában és részt vehet a projektfejlesztésben.
2. A Magyarország kormánya által az 1669/2018. (XII. 10.) Korm. határozattal elfogadott, valamint a Magyar Falu Program 2020. évi végrehajtásáról szóló 1043/2020. (II.17.) Korm. határozattal megerősített Magyar Falu Program keretében megvalósuló egyes alprogramok vonatkozásában a meghirdetett kiírásokhoz kiadott Általános Útmutatóban meghatározott önkormányzatok felkérése alapján a jegyző a vármegyei önkormányzatot képviselve, a jegyző – a hivatal közreműködésével – részt vesz a meghirdetett pályázatok benyújtásában, a projektmenedzseri feladatok ellátásában.
3. A Magyarország 2021. évi központi költségvetéséről szóló 2020. évi XC. törvényben a Magyar Falu Program jogcímcsoport terhére rendelkezésre álló keretösszegek erejéig meghirdetett, valamint meghirdetésre kerülő egyes alprogramok vonatkozásában a kiírásokhoz tartozó Általános útmutatóban meghatározott önkormányzatok felkérése alapján a jegyző a vármegyei önkormányzatot képviselve – a hivatal közreműködésével – részt vesz a meghirdetett pályázatok benyújtásában, a projektmenedzseri feladatok ellátásában.
7. melléklet a 10/2022. (XII. 9.) önkormányzati rendelethez51
1. Egry József terem
522. Szent István terem
538. melléklet a 10/2022. (XII. 9.) önkormányzati rendelethez54
1. A vagyonnyilatkozatok benyújtása, átvétele
1.1.55 A vagyonnyilatkozatokat a Veszprém Vármegyei Önkormányzat Szervezeti és Működési Szabályzatáról szóló 10/2022. (XII. 9) önkormányzati rendelet 5. melléklet 1.2.8 pontjában kapott felhatalmazás alapján az Ügyrendi Bizottság tartja nyilván és gondoskodik azok törvényben meghatározott őrzéséről.
1.2. A kitöltéskori állapotnak megfelelő adatokat tartalmazó képviselői és hozzátartozói vagyonnyilatkozatokat két-két példányban kell a bizottság elnökének benyújtani – a vonatkozó jogszabályban előírt határidőn belül –, melyből egy-egy példány az átvevő aláírásával ellátva visszaadásra kerül.
1.3. A vagyonnyilatkozatokat az azok őrzésével és a nyilvántartással kapcsolatos adminisztrációs feladatok ellátásával a Veszprém Vármegyei Önkormányzati Hivatal e célra – a bizottság elnökének egyetértésével – kijelölt köztisztviselője veszi át és igazolást állít ki az átvételről.
1.3.1. A képviselői vagyonnyilatkozat átvétele a névvel ellátott (vagyonnyilatkozatokat kezelő bizottság példánya megnevezésű) nyitott borítékban történik.
1.3.2. A hozzátartozói vagyonnyilatkozat átvétele a névvel ellátott lezárt (vagyonnyilatkozatokat kezelő bizottság példánya megnevezésű) a vagyonnyilatkozatra kötelezett képviselő aláírásával, a bizottság elnökének egyetértésével kijelölt köztisztviselője által lepecsételt borítékban történik.
2. A vagyonnyilatkozatok kezelése, nyilvántartása
2.1. A képviselői és hozzátartozói vagyonnyilatkozatok őrzése a vármegyei jegyző által kijelölt helyiségben az egyéb iratoktól elkülönítetten lemezszekrényben külön erre a célra kialakított részben történik. Ezen lemezszekrényrészt az őrzés biztonságossága érdekében két kulccsal kell ellátni, melyből az egyiket a bizottság elnöke, a másikat a kijelölt köztisztviselő őrzi. Ezen kulcsok egy-egy másolati példányait lezárt borítékban a hivatal pénztárhelyiségében lévő páncélszekrényben kell őrizni.
2.2. A vagyonnyilatkozatokról a bizottság nyilvántartást vezet oly módon, melyből megállapítható nyilatkozattevőként külön-külön a vagyonnyilatkozatok leadásának, lezárásának pontos időpontja, a vagyonnyilatkozatok felnyitásának ténye, időpontja, oka és a vagyonnyilatkozatokba betekintő személye.
2.3. A vagyonnyilatkozat nyilvánossága:
2.3.1. A képviselői vagyonnyilatkozat nyilvános (kivéve az ellenőrzéshez szolgáltatott azonosító adatok)
2.3.2. A hozzátartozói vagyonnyilatkozat nem nyilvános, abba csak a bizottság tagjai tekinthetnek be ellenőrzés céljából.
2.4. A képviselői vagyonnyilatkozatokat a Veszprém Vármegyei Önkormányzati Hivatal arra kijelölt helyiségében – hivatali munkaidő alatt – bárki megtekintheti.
2.5. A bizottság felel azért, hogy a vagyonnyilatkozatokat az adatvédelmi szabályoknak megfelelően őrizzék, kezeljék, és hogy az azokban foglaltakat – a nyilvános vagyonnyilatkozatok kivételével – más ne ismerhesse meg.
3. Ellenőrzési eljárás
3.1. A képviselői és hozzátartozói vagyonnyilatkozatokat a bizottság ellenőrzi.
3.2. Az ellenőrzési eljárást a bizottságnál bárki írásban kezdeményezheti.
3.3. A bizottság eljárására a közgyűlés zárt ülésére vonatkozó szabályait kell alkalmazni.
3.4. Az ellenőrzési eljárás lefolytatásának a vagyonnyilatkozat konkrét tartalmára vonatkozó tényállítás esetén van helye. A képviselő hozzátartozója vagyonnyilatkozatának felbontásához a bizottság határozata szükséges. A képviselő hozzátartozója vagyonnyilatkozatának felbontását követően a vagyonnyilatkozatot tartalmazó boríték lezárását a bizottság elnöke igazolja aláírásával. Ha a képviselő hozzátartozója vagyonnyilatkozatának felbontását a nyilatkozattevő vagy az érintett képviselő kérte, a boríték ismételt lezárását a felbontást kérő igazolja aláírásával.
3.5. Ha az eljárásra irányuló kezdeményezést nem jelöli meg konkrétan a vagyonnyilatkozat kifogásolt részét és tartalmát a bizottság elnöke felhívja a kezdeményezőt a hiány pótlására.
3.6. Ha a kezdeményező 15 napon belül nem tesz eleget a felhívásnak, vagy ha a kezdeményezés nyilvánvalóan alaptalan, a bizottság az eljárás lefolytatása nélkül elutasítja a kezdeményezést.
3.7. A bizottság a kezdeményezés érdemi vizsgálata esetén a képviselőt, illetve hozzátartozóját felszólítja a vagyonnyilatkozatban feltüntetett adatokra vonatkozó azonosító adatok 8 napon belüli írásban történő bejelentésére. Ezeket az azonosító adatokat csak a bizottság tagjai ismerhetik meg, ezeket az eljárás lezárását követő 8 napon belül törölni kell.
3.8. Az ellenőrzési eljárás eredményéről a bizottság a közgyűlés soron következő ülésén tájékoztatást ad.
3.9. Az ellenőrzési eljárás megismétlésének ugyanazon vagyonnyilatkozat esetében csak akkor van helye, ha az erre irányuló kezdeményezés új tényállást (adatot) tartalmaz. Az ellenőrzési eljárásra irányuló új tényállítás nélkül ismételt kezdeményezést a bizottság az eljárás lefolytatása nélkül elutasítja.
3.10. A bizottság eljárása során köteles betartani és betartatni az információs önrendelkezési jogról és az információszabadságról szóló 2011. évi CXII. törvény előírását.
9. melléklet a 10/2022. (XII. 9.) önkormányzati rendelethez56
1. VESZPRÉM VÁRMEGYEI ÖNKORMÁNYZAT KÖZGYŰLÉSE ÜGYRENDI BIZOTTSÁGA
1.1. A Bizottság adatai
1.1.1. A bizottság hivatalos megnevezése: Veszprém Vármegyei Önkormányzat Közgyűlése Ügyrendi Bizottsága
1.1.2. A bizottság rövidített megnevezése: Ügyrendi Bizottság
1.1.3. A bizottság címe és elérhetősége: 8200 Veszprém, Megyeház tér 1., telefon: 88/545-011, fax: 88/545-012, e-mail: hivatal@vpmegye.hu
1.1.4. A bizottság létszáma: 8 fő
1.2. A Bizottság működése
1.2.1. A bizottság feladat- és hatáskörét ülésein gyakorolja. A bizottság ülésének összehívására az SZMSZ 24. §-ában foglaltak az irányadók. A bizottsági ülés meghívóját a vármegyei önkormányzat hivatalos honlapján is közzé kell tenni.
1.2.2. A bizottság szükség szerint tartja üléseit. A bizottságot össze kell hívni minden olyan közgyűlés előtt, ahol a közgyűlés a bizottság feladatkörét érintő napirendet tárgyal. Ilyen esetben a bizottság a napirendet megvitatja és véleményezi.
1.2.3. A bizottság ülései általában nyilvánosak. A bizottság zárt ülést az SZMSZ 12. § (2) bekezdésében foglaltak szerint tart vagy tarthat. A bizottsági ülés összehívásáról a közgyűlés elnökét, alelnökét, a közgyűlés tagjait és a jegyzőt értesíteni kell.
1.2.4. A bizottság határozatképes, ha ülésén a tagok több mint fele jelen van. Határozatképtelenség esetén a bizottság ülését 7 napon belüli időpontra újból össze kell hívni. Amennyiben a bizottság újbóli összehívása a közgyűlés időpontja miatt nem lehetséges, úgy a bizottság az adott ügyben állásfoglalást, véleményt nem terjeszthet a közgyűlés elé.
1.2.5. A bizottság ülését a bizottság elnöke vezeti, akit akadályoztatása esetén a bizottság alelnöke, mindkettőjük távollétében a bizottság legidősebb tagja, mint korelnök helyettesít.
1.2.6. A bizottság elnöke képviseli a bizottságot, feladatai az ülés levezetésével kapcsolatban különösen:
a) megnyitja és berekeszti az ülést, megállapítja és figyelemmel kíséri a határozatképességet,
b) javaslatot tesz az ülés napirendjére,
c) napirendi pontonként vezeti a vitát, összefoglalja az elhangzottakat, szavazásra bocsátja a határozati javaslatokat és kihirdeti az elfogadott határozatokat,
d) meghatározza a vitában a hozzászólások rendjét, megadja és megvonja a hozzászólás jogát,
e) biztosítja az ülés rendjét és zavartalan lefolyását.
1.2.7. Napirendek tárgyalása:
a) a napirend előadója szóbeli előterjesztés esetén ismerteti az előterjesztés lényegét és a döntések tervezetének tartalmát,
b) írásbeli előterjesztés esetén az előadó rövid szóbeli kiegészítést tehet,
c) az előterjesztő meghallgatása után a bizottság elnöke megnyitja a vitát, amelyen belül a résztvevők az előterjesztőhöz kérdéseket intézhetnek, illetve elmondhatják véleményüket és javaslatot tehetnek az előterjesztés, vagy a határozati javaslat módosítására.
1.2.8. A bizottság határozathozatalára a közgyűlésre vonatkozó szabályokat kell alkalmazni. A szavazás eredményét a bizottság elnöke állapítja meg.
1.2.9. A bizottság döntéshozatalából kizárható az, akit vagy akinek a hozzátartozóját az adott ügy személyesen érinti. A személyes érintettséget az érdekelt köteles bejelenteni. A kizárásról a bizottság elnöke esetén a közgyűlés elnöke, bizottsági tag esetén a bizottság dönt.
1.2.10. A bizottság – ügyrendi jellegű javaslatok kivételével – érdemi döntését alakszerű határozattal hozza meg, amelyeket évenként 1-től kezdődően folyamatos sorszámmal kell ellátni, megjelölésükre a jogszabályok megjelölése a kihirdetés során tárgykörű jogszabályok rendelkezéseit kell alkalmazni.
1.2.11. A bizottság döntését, állásfoglalását a bizottság elnöke, alelnöke, távollétükben a bizottság által kijelölt tag ismerteti a közgyűlésen, elmondva annak indokait is. A kisebbségi álláspontot a bizottság ellenszavazatot leadó tagjai közül a bizottság bármelyik tagja előterjesztheti az indokok ismertetésével.
1.3. Egyéb rendelkezések
1.3.1. A bizottság üléseit általában a közgyűlés ülésének napján tartja. A bizottsági tag köteles a bizottság ülésein részt venni.
1.3.2. A bizottság munkáját a hivatal ügyrendjében foglaltak szerint a hivatal kijelölt munkatársa, mint bizottsági titkár folyamatosan segíti. A bizottsági titkár feladata különösen:
a) közreműködik az ülések összehívásában,
b) segíti az elnököt az ülések levezetésében,
c) elkészíti az ülés jegyzőkönyvét,
d) nyilvántartja a bizottsági döntéseket,
e) segítséget nyújt a döntések végrehajtása ellenőrzésének megszervezésében.
1.3.3. A bizottsági ülésről jegyzőkönyvet kell készíteni, amelynek tartalmaznia kell:
a) az ülés időpontját és helyét,
b) a jelenlévők nevét,
c) a tárgyalt napirendi pontokat,
d) a tanácskozás lényegét,
e) a hozott határozatokat, melyekben rögzíteni kell a Bizottság döntését,
f) a szavazás számszerű eredményét és
g) a bizottság elnökének és alelnökének aláírását.
1.3.4. A jegyzőkönyv mellékletét képezi:
a) a tárgyalt írásbeli előterjesztés,
b) az írásban benyújtott kiegészítés,
c) a jelenléti ív
d) a bizottsági ülés meghívója.
2. VESZPRÉM VÁRMEGYEI ÖNKORMÁNYZAT KÖZGYŰLÉSE PÉNZÜGYI ÉS TERÜLETFEJLESZTÉSI BIZOTTSÁGA
2.1. A Bizottság adatai
2.1.1. A bizottság hivatalos megnevezése: Veszprém Vármegyei Önkormányzat Közgyűlése Pénzügyi és Területfejlesztési Bizottsága
2.1.2. A bizottság rövidített megnevezése: Pénzügyi és Területfejlesztési Bizottság
2.1.3. A bizottság címe és elérhetősége: 8200 Veszprém, Megyeház tér 1., telefon: 88/545-011, fax: 88/545-012, e-mail: hivatal@vpmegye.hu
2.1.4. A bizottság létszáma: 9 fő
2.2. A Bizottság működése
2.2.1. A bizottság feladat- és hatáskörét ülésein gyakorolja. A bizottság ülésének összehívására az SZMSZ 24. §-ában foglaltak az irányadók. A bizottsági ülés meghívóját a vármegyei önkormányzat hivatalos honlapján is közzé kell tenni.
2.2.2. A bizottság szükség szerint tartja üléseit. A bizottságot össze kell hívni minden olyan közgyűlés előtt, ahol a közgyűlés a bizottság feladatkörét érintő napirendet tárgyal. Ilyen esetben a bizottság a napirendet megvitatja és véleményezi.
2.2.3. A bizottság ülései általában nyilvánosak. A bizottság zárt ülést az SZMSZ 12. § (2) bekezdésében foglaltak szerint tart vagy tarthat. A bizottsági ülés összehívásáról a közgyűlés elnökét, alelnökét, a közgyűlés tagjait és a jegyzőt értesíteni kell.
2.2.4. A bizottság határozatképes, ha ülésén a tagok több mint fele jelen van. Határozatképtelenség esetén a bizottság ülését 7 napon belüli időpontra újból össze kell hívni. Amennyiben a bizottság újbóli összehívása a közgyűlés időpontja miatt nem lehetséges, úgy a bizottság az adott ügyben állásfoglalást, véleményt nem terjeszthet a közgyűlés elé.
2.2.5. A bizottság ülését a bizottság elnöke vezeti, akit akadályoztatása esetén a bizottság alelnöke, mindkettőjük távollétében a bizottság legidősebb tagja, mint korelnök helyettesít.
2.2.6. A bizottság elnöke képviseli a bizottságot, feladatai az ülés levezetésével kapcsolatban különösen:
a) megnyitja és berekeszti az ülést, megállapítja és figyelemmel kíséri a határozatképességet,
b) javaslatot tesz az ülés napirendjére,
c) napirendi pontonként vezeti a vitát, összefoglalja az elhangzottakat, szavazásra bocsátja a határozati javaslatokat és kihirdeti az elfogadott határozatokat,
d) meghatározza a vitában a hozzászólások rendjét, megadja és megvonja a hozzászólás jogát,
e) biztosítja az ülés rendjét és zavartalan lefolyását.
2.2.7. Napirendek tárgyalása:
a) a napirend előadója szóbeli előterjesztés esetén ismerteti az előterjesztés lényegét és a döntések tervezetének tartalmát,
b) írásbeli előterjesztés esetén az előadó rövid szóbeli kiegészítést tehet,
c) az előterjesztő meghallgatása után a bizottság elnöke megnyitja a vitát, amelyen belül a résztvevők az előterjesztőhöz kérdéseket intézhetnek, illetve elmondhatják véleményüket és javaslatot tehetnek az előterjesztés, vagy a határozati javaslat módosítására.
2.2.8. A bizottság határozathozatalára a közgyűlésre vonatkozó szabályokat kell alkalmazni. A szavazás eredményét a bizottság elnöke állapítja meg.
2.2.9. A bizottság döntéshozatalából kizárható az, akit vagy akinek a hozzátartozóját az adott ügy személyesen érinti. A személyes érintettséget az érdekelt köteles bejelenteni. A kizárásról a bizottság elnöke esetén a közgyűlés elnöke, bizottsági tag esetén a bizottság dönt.
2.2.10. A bizottság – ügyrendi jellegű javaslatok kivételével – érdemi döntését alakszerű határozattal hozza meg, amelyeket évenként 1-től kezdődően folyamatos sorszámmal kell ellátni, megjelölésükre a jogszabályok megjelölése a kihirdetés során tárgykörű jogszabályok rendelkezéseit kell alkalmazni.
2.2.11. A bizottság döntését, állásfoglalását a bizottság elnöke, alelnöke, távollétükben a bizottság által kijelölt tag ismerteti a közgyűlésen, elmondva annak indokait is. A kisebbségi álláspontot a bizottság ellenszavazatot leadó tagjai közül a bizottság bármelyik tagja előterjesztheti az indokok ismertetésével.
2.3. Egyéb rendelkezések
2.3.1. A bizottság üléseit általában a közgyűlés ülésének napján tartja. A bizottsági tag köteles a bizottság ülésein részt venni.
2.3.2. A bizottság munkáját a hivatal ügyrendjében foglaltak szerint a hivatal kijelölt munkatársa, mint bizottsági titkár folyamatosan segíti. A bizottsági titkár feladata különösen:
a) közreműködik az ülések összehívásában,
b) segíti az elnököt az ülések levezetésében,
c) elkészíti az ülés jegyzőkönyvét,
d) nyilvántartja a bizottsági döntéseket,
e) segítséget nyújt a döntések végrehajtása ellenőrzésének megszervezésében.
2.3.3. A bizottsági ülésről jegyzőkönyvet kell készíteni, amelynek tartalmaznia kell:
a) az ülés időpontját és helyét,
b) a jelenlévők nevét,
c) a tárgyalt napirendi pontokat,
d) a tanácskozás lényegét,
e) a hozott határozatokat, melyekben rögzíteni kell a Bizottság döntését,
f) a szavazás számszerű eredményét és
g) a bizottság elnökének és alelnökének aláírását.
2.3.4. A jegyzőkönyv mellékletét képezi:
a) a tárgyalt írásbeli előterjesztés,
b) az írásban benyújtott kiegészítés,
c) a jelenléti ív
d) a bizottsági ülés meghívója.
3. TERÜLETI OPERATÍV PROGRAMOK BIZOTTSÁGA
3.1. A bizottság adatai
3.1.1. A bizottság hivatalos megnevezése: Veszprém Vármegyei Önkormányzat Közgyűlése Területi Operatív Programok Bizottsága
3.1.2. A bizottság rövidített megnevezése: TOP Bizottság
3.1.3. A bizottság címe és elérhetősége: 8200 Veszprém, Megyeház tér 1., telefon: 88/545-011, fax: 88/545-012, e-mail: hivatal@vpmegye.hu
3.1.4.57 A bizottság létszáma: 4 fő
3.2. A Bizottság működése
3.2.1. A bizottság a feladat- és hatáskörét zárt ülésein gyakorolja. Az üléseket a bizottság elnöke az ülést megelőzően legalább 3 nappal hívja össze, a napirend pontos megjelölésével. Az ülést a Bizottság elnöke ettől rövidebb időn belül is összehívhatja, ha a 272/2014. (XI. 5.) Korm. rendelet, vagy a 256/2021. (V. 18.) Korm. rendelet rendelkezéseinek végrehajtása megköveteli. Rendkívüli ülés összehívása esetén a bizottság elnöke rövid úton értesíti a tagokat az ülés helyéről, idejéről és napirendjéről. A bizottsági tagok a bizottsági döntéshez szükséges előterjesztést zárt borítékban személyesen vehetik át a hivatal kijelölt ügyintézőjétől a hivatal munkarendje szerinti munkaidőben. A bizottsági ülés időpontját a vármegyei önkormányzat hivatalos honlapján is közzé kell tenni.
3.2.2. A bizottság az üléseit az Irányító Hatóság kezdeményezése alapján, vagy szükség szerint tartja. A bizottsági tag köteles a bizottság ülésein részt venni. A bizottság határozatképes, ha ülésén a tagok több mint fele jelen van. Határozatképtelenség esetén a bizottság ülését 3 napon belüli időpontra ismételten össze kell hívni.
3.2.3. A bizottság zárt ülését a bizottság elnöke vezeti, akit akadályoztatása esetén a bizottság alelnöke, mindkettőjük távollétében a bizottság legidősebb tagja, mint korelnök helyettesít.
3.2.4. A bizottság elnöke képviseli a bizottságot, feladatai az ülés levezetésével kapcsolatban különösen:
a) megnyitja és berekeszti az ülést, megállapítja és figyelemmel kíséri a határozatképességet,
b) javaslatot tesz az ülés napirendjére,
c) napirendi pontonként vezeti a vitát, összefoglalja az elhangzottakat, szavazásra bocsátja a határozati javaslatokat,
d) meghatározza a vitában a hozzászólások rendjét, megadja és megvonja a hozzászólás jogát,
e) biztosítja az ülés rendjét és zavartalan lefolyását.
3.2.5. A napirend előadója ismerteti az előterjesztés lényegét és a döntések tervezetének tartalmát. Az előterjesztéshez szóbeli kiegészítés tehető. Az előterjesztés meghallgatása után a bizottság elnöke megnyitja a vitát, amelyen belül kérdések, vélemények, javaslatok tehetők a határozati javaslatot érintően is.
3.2.6. A bizottság döntéshozatalából kizárható az, akit, vagy akinek a hozzátartozóját az adott ügy személyesen érinti. A személyes érintettséget az érdekelt köteles bejelenteni. A kizárásról a bizottság dönt.
3.2.7. A bizottság a határozatait nyílt szavazással, kézfelemeléssel, egyszerű többséggel hozza. A bizottság tagja döntéshozatalkor igennel vagy nemmel szavazhat, illetve tartózkodhat a szavazástól.
3.2.8. A bizottság döntéseit határozat formájában hozza. A határozatokat évenként 1-től kezdődően folyamatos sorszámmal kell ellátni, megjelölésükre a jogszabályok megjelölése a kihirdetés során tárgykörű jogszabályok rendelkezéseit kell alkalmazni. A bizottság határozatai akkor hozhatók nyilvánosságra, ha a 272/2014. (XI. 5.), vagy a 256/2021. (V. 18.) Korm. rend. szerinti támogatási döntésről a támogatást igénylőt értesítették.
3.2.9. A bizottság munkaszervezeti teendőit hivatal látja el. A bizottság ülésein a hivatal részéről az Önkormányzati Iroda vezetője vesz részt. A hivatal kijelölt ügyintézője az Önkormányzati Iroda munkatársa, a bizottsági titkár, aki
a) közreműködik az ülések összehívásában,
b) biztosítja az előterjesztések bizottsági tagokhoz történő időbeni eljuttatását,
c) segíti az elnököt az ülések levezetésében,
d) elkészíti az ülés jegyzőkönyvét,
e) nyilvántartja a bizottsági döntéseket.
3.2.10. A bizottsági ülésről jegyzőkönyvet kell készíteni, amelynek tartalmaznia kell:
a) az ülés időpontját és helyét,
b) a jelenlévők nevét,
c) a tárgyalt napirendi pontokat,
d) a tanácskozás lényegét,
e) a hozott határozatokat, melyekben rögzíteni kell a Bizottság döntését,
f) a szavazás számszerű eredményét és
g) a bizottság elnökének és alelnökének aláírását.
3.2.11. A jegyzőkönyv mellékletét képezi:
a) a tárgyalt írásbeli előterjesztés,
b) az írásban benyújtott kiegészítés,
c) a jelenléti ív
d) a bizottsági ülés meghívója.
10. melléklet a 10/2022. (XII. 9.) önkormányzati rendelethez58
1. A vármegyei közgyűlés elnöke: Minden hónap első szerdáján 9:00 – 12:00 óráig
2. A vármegyei közgyűlés főállású alelnöke: Minden hónap második szerdáján 9:00 – 12:00 óráig
3.59 A vármegyei közgyűlés társadalmi megbízatású alelnökei: Minden hónap második szerdáján 9:00 – 12:00 óráig
4. A vármegyei jegyző: Minden hónap negyedik keddjén 8:30 – 15:30 óráig
5. A vármegyei aljegyző: -
11. melléklet a 10/2022. (XII. 9.) önkormányzati rendelethez60
1.61 
12. melléklet a 10/2022. (XII. 9.) önkormányzati rendelethez62
1. Évenkénti vagyonnyilatkozat tételre kötelezettek: Az egyes vagyonnyilatkozat-tételi kötelezettségekről szóló 2007. évi CLII. törvény (továbbiakban vagyonnyil. tv.) 3. § (1) bekezdés b) pontja alapján évenként kötelesek vagyonnyilatkozatot tenni: a közbeszerzési eljárás során javaslattételre, döntésre, vagy ellenőrzésre jogosult köztisztviselők (jegyző, aljegyző, a közbeszerzésben közreműködő ügyintézők, jogász, téma szerint érintett irodavezető, pályázati referens, pénzügyi szakértő).
2. Kétévenkénti vagyonnyilatkozat tételre kötelezettek a vagyonnyil. tv. 3. § (1) bekezdés c)–e) pontja alapján kétévenként kötelesek vagyonnyilatkozatot tenni:
2.1. a költségvetési vagy egyéb pénzeszköz felett, továbbá az önkormányzati vagyonnal való gazdálkodás, valamint önkormányzat, pénzügyi, támogatási pénzkeretek tekintetében,
2.2. egyedi önkormányzati támogatásokról való döntésre irányuló eljárás lefolytatása során,
2.3. önkormányzati támogatások felhasználásának vizsgálata, vagy felhasználással való elszámoltatás során javaslattételre, döntésre vagy ellenőrzésre jogosultak (belső ellenőr, költségvetési bevételek, kiadások utalványozásával, érvényesítésével, ellenjegyzésével foglalkozó ügyintézők, vagyongazdálkodással foglalkozó ügyintézők, támogatási keretek felosztását előkészítő ügyintézők).
3. Ötévenkénti vagyonnyilatkozat tételre kötelezettek: a vagyonnyil. tv. 3. § (2) bekezdés d) pontja alapján ötévenként kötelesek vagyonnyilatkozatot tenni a vezetői munkakörben foglalkoztatott köztisztviselők.
A 7. § (3) bekezdése a Veszprém Vármegyei Önkormányzat Közgyűlésének 14/2024. (X. 10.) önkormányzati rendelete 1. §-ával megállapított szöveg.
A 8. § (1) bekezdése a Veszprém Vármegyei Önkormányzat Közgyűlésének 16/2024. (XI. 28.) önkormányzati rendelete 1. §-ával megállapított szöveg.
A 9. § (1) bekezdése a Veszprém Vármegyei Önkormányzat Közgyűlésének 16/2024. (XI. 28.) önkormányzati rendelete 2. § (1) bekezdésével megállapított szöveg.
A 9. § (2) bekezdése a Veszprém Vármegyei Önkormányzat Közgyűlésének 14/2024. (X. 10.) önkormányzati rendelete 2. §-ával megállapított szöveg. A 9. § (2) bekezdése a Veszprém Vármegyei Önkormányzat Közgyűlésének 1/2025. (I. 16.) önkormányzati rendelete 1. §-ával megállapított szöveg.
A 9. § (9) bekezdése a Veszprém Vármegyei Önkormányzat Közgyűlésének 16/2024. (XI. 28.) önkormányzati rendelete 2. § (2) bekezdésével megállapított szöveg.
A 9. § (13) bekezdés d) pontja a Veszprém Vármegyei Önkormányzat Közgyűlésének 16/2024. (XI. 28.) önkormányzati rendelete 2. § (3) bekezdésével megállapított szöveg.
A 10. § (2) bekezdés a) pontja a Veszprém Vármegyei Önkormányzat Közgyűlésének 16/2024. (XI. 28.) önkormányzati rendelete 3. § (1) bekezdésével megállapított szöveg.
A 10. § (2) bekezdés e) pontja a Veszprém Vármegyei Önkormányzat Közgyűlésének 16/2024. (XI. 28.) önkormányzati rendelete 3. § (2) bekezdésével megállapított szöveg.
A 11. § (2) bekezdés b) pontja a Veszprém Vármegyei Önkormányzat Közgyűlésének 14/2024. (X. 10.) önkormányzati rendelete 3. §-ával megállapított szöveg.
A 11. § (3) bekezdés d) pontja a Veszprém Vármegyei Önkormányzat Közgyűlésének 16/2024. (XI. 28.) önkormányzati rendelete 4. §-ával megállapított szöveg.
A 14. § (4) bekezdése a Veszprém Vármegyei Önkormányzat Közgyűlésének 16/2024. (XI. 28.) önkormányzati rendelete 5. §-ával megállapított szöveg.
A 14. § (5) bekezdése a Veszprém Vármegyei Önkormányzat Közgyűlésének 16/2024. (XI. 28.) önkormányzati rendelete 5. §-ával megállapított szöveg.
A 21. § (8) bekezdését a Veszprém Vármegyei Önkormányzat Közgyűlésének 16/2024. (XI. 28.) önkormányzati rendelete 6. §-a iktatta be.
A 22. § (1) bekezdése a Veszprém Vármegyei Önkormányzat Közgyűlésének 16/2024. (XI. 28.) önkormányzati rendelete 7. §-ával megállapított szöveg.
A 22. § (8) bekezdése a Veszprém Vármegyei Önkormányzat Közgyűlésének 14/2024. (X. 10.) önkormányzati rendelete 4. §-ával megállapított szöveg.
A 23. § a Veszprém Vármegyei Önkormányzat Közgyűlésének 16/2024. (XI. 28.) önkormányzati rendelete 8. §-ával megállapított szöveg.
A 23. § (6) bekezdés a) pontját a Veszprém Vármegyei Önkormányzat Közgyűlésének 11/2025. (XII. 12.) önkormányzati rendelete 4. § a) pontja hatályon kívül helyezte.
A 23. § (6) bekezdés b) pontját a Veszprém Vármegyei Önkormányzat Közgyűlésének 11/2025. (XII. 12.) önkormányzati rendelete 4. § a) pontja hatályon kívül helyezte.
A 23. § (6) bekezdés c) pontját a Veszprém Vármegyei Önkormányzat Közgyűlésének 11/2025. (XII. 12.) önkormányzati rendelete 4. § a) pontja hatályon kívül helyezte.
A 23. § (6) bekezdés d) pontját a Veszprém Vármegyei Önkormányzat Közgyűlésének 11/2025. (XII. 12.) önkormányzati rendelete 4. § a) pontja hatályon kívül helyezte.
A 23. § (6) bekezdés e) pontját a Veszprém Vármegyei Önkormányzat Közgyűlésének 11/2025. (XII. 12.) önkormányzati rendelete 4. § a) pontja hatályon kívül helyezte.
A 23. § (7) bekezdése a Veszprém Vármegyei Önkormányzat Közgyűlésének 11/2025. (XII. 12.) önkormányzati rendelete 1. §-ával megállapított szöveg.
A 24. § (1) bekezdése a Veszprém Vármegyei Önkormányzat Közgyűlésének 16/2024. (XI. 28.) önkormányzati rendelete 9. §-ával megállapított szöveg.
A 24. § (2) bekezdése a Veszprém Vármegyei Önkormányzat Közgyűlésének 14/2024. (X. 10.) önkormányzati rendelete 5. § (1) bekezdésével megállapított szöveg.
A 24. § (4) bekezdése a Veszprém Vármegyei Önkormányzat Közgyűlésének 14/2024. (X. 10.) önkormányzati rendelete 5. § (2) bekezdésével megállapított szöveg.
A VI. Fejezet címe a Veszprém Vármegyei Önkormányzat Közgyűlésének 14/2024. (X. 10.) önkormányzati rendelete 6. §-ával megállapított szöveg.
A 21. alcím címe a Veszprém Vármegyei Önkormányzat Közgyűlésének 14/2024. (X. 10.) önkormányzati rendelete 7. §-ával megállapított szöveg.
A 25. § (1) bekezdése a Veszprém Vármegyei Önkormányzat Közgyűlésének 14/2024. (X. 10.) önkormányzati rendelete 8. § (1) bekezdésével megállapított szöveg.
A 25. § (2) bekezdése a Veszprém Vármegyei Önkormányzat Közgyűlésének 14/2024. (X. 10.) önkormányzati rendelete 8. § (1) bekezdésével megállapított szöveg.
A 25. § (3) bekezdés b) pontja a Veszprém Vármegyei Önkormányzat Közgyűlésének 16/2024. (XI. 28.) önkormányzati rendelete 10. § (1) bekezdésével megállapított szöveg.
A 25. § (4) bekezdése a Veszprém Vármegyei Önkormányzat Közgyűlésének 11/2025. (XII. 12.) önkormányzati rendelete 2. §-ával megállapított szöveg.
A 25. § (6) bekezdése a Veszprém Vármegyei Önkormányzat Közgyűlésének 14/2024. (X. 10.) önkormányzati rendelete 8. § (2) bekezdésével megállapított szöveg. A 25. § (6) bekezdése a Veszprém Vármegyei Önkormányzat Közgyűlésének 16/2024. (XI. 28.) önkormányzati rendelete 10. § (2) bekezdésével megállapított szöveg.
A 25. § (7) bekezdése a Veszprém Vármegyei Önkormányzat Közgyűlésének 14/2024. (X. 10.) önkormányzati rendelete 8. § (2) bekezdésével megállapított szöveg.
A 27. § a Veszprém Vármegyei Önkormányzat Közgyűlésének 14/2024. (X. 10.) önkormányzati rendelete 9. §-ával megállapított szöveg. A 27. § a Veszprém Vármegyei Önkormányzat Közgyűlésének 16/2024. (XI. 28.) önkormányzati rendelete 11. §-ával megállapított szöveg.
A 28. § (3) bekezdése a Veszprém Vármegyei Önkormányzat Közgyűlésének 16/2024. (XI. 28.) önkormányzati rendelete 12. § (1) bekezdésével megállapított szöveg.
A 28. § (3) bekezdés b) pontja a Veszprém Vármegyei Önkormányzat Közgyűlésének 14/2024. (X. 10.) önkormányzati rendelete 10. §-ával megállapított szöveg.
A 28. § (4) bekezdése a Veszprém Vármegyei Önkormányzat Közgyűlésének 16/2024. (XI. 28.) önkormányzati rendelete 12. § (1) bekezdésével megállapított szöveg.
A 28. § (5) bekezdése a Veszprém Vármegyei Önkormányzat Közgyűlésének 16/2024. (XI. 28.) önkormányzati rendelete 12. § (1) bekezdésével megállapított szöveg.
A 28. § (6) bekezdését a Veszprém Vármegyei Önkormányzat Közgyűlésének 16/2024. (XI. 28.) önkormányzati rendelete 14. §-a hatályon kívül helyezte.
A 28. § (8) bekezdése a Veszprém Vármegyei Önkormányzat Közgyűlésének 16/2024. (XI. 28.) önkormányzati rendelete 12. § (2) bekezdésével megállapított szöveg.
A 36. § a 2010. évi CXXX. törvény 12. § (2) bekezdése alapján hatályát vesztette.
Az 1. melléklet 11. pontja a Veszprém Vármegyei Önkormányzat Közgyűlésének 16/2024. (XI. 28.) önkormányzati rendelete 13. § (1) bekezdésével megállapított szöveg.
A 2. melléklet a Veszprém Vármegyei Önkormányzat Közgyűlésének 14/2024. (X. 10.) önkormányzati rendelete 11. § (1) bekezdésével megállapított szöveg. A 2. melléklet a Veszprém Vármegyei Önkormányzat Közgyűlésének 16/2024. (XI. 28.) önkormányzati rendelete 13. § (2) bekezdésével megállapított szöveg.
A 2. melléklet 1. pontja a Veszprém Vármegyei Önkormányzat Közgyűlésének 1/2025. (I. 16.) önkormányzati rendelete 2. § (1) bekezdésével megállapított szöveg.
A 3. mellékletben foglalt táblázat „"A tiszta és virágos Veszprém vármegyéért" közterület szépítési verseny működtetése” sora a Veszprém Vármegyei Önkormányzat Közgyűlésének 16/2024. (XI. 28.) önkormányzati rendelete 13. § (3) bekezdésével megállapított szöveg.
A 3. mellékletben foglalt táblázat „A Veszprém Vármegyei Értéktár működtetése” sora a Veszprém Vármegyei Önkormányzat Közgyűlésének 16/2024. (XI. 28.) önkormányzati rendelete 13. § (3) bekezdésével megállapított szöveg.
A 4. melléklet a Veszprém Vármegyei Önkormányzat Közgyűlésének 16/2024. (XI. 28.) önkormányzati rendelete 13. § (4) bekezdésével megállapított szöveg.
A 4. melléklet 1.48. pontját a Veszprém Vármegyei Önkormányzat Közgyűlésének 11/2025. (XII. 12.) önkormányzati rendelete 3. § (1) bekezdése iktatta be.
Az 5. melléklet a Veszprém Vármegyei Önkormányzat Közgyűlésének 16/2024. (XI. 28.) önkormányzati rendelete 13. § (5) bekezdésével megállapított szöveg.
Az 5. melléklet 1.4.5. pontját a Veszprém Vármegyei Önkormányzat Közgyűlésének 11/2025. (XII. 12.) önkormányzati rendelete 4. § b) pontja hatályon kívül helyezte.
A 7. melléklet a Veszprém Vármegyei Önkormányzat Közgyűlésének 16/2024. (XI. 28.) önkormányzati rendelete 13. § (6) bekezdésével megállapított szöveg.
A 7. melléklet 1. pontja a Veszprém Vármegyei Önkormányzat Közgyűlésének 1/2025. (I. 16.) önkormányzati rendelete 2. § (2) bekezdésével megállapított szöveg.
A 7. melléklet 2. pontja a Veszprém Vármegyei Önkormányzat Közgyűlésének 1/2025. (I. 16.) önkormányzati rendelete 2. § (2) bekezdésével megállapított szöveg.
A 8. melléklet a Veszprém Vármegyei Önkormányzat Közgyűlésének 14/2024. (X. 10.) önkormányzati rendelete 11. § (2) bekezdésével megállapított szöveg. A 8. melléklet a Veszprém Vármegyei Önkormányzat Közgyűlésének 16/2024. (XI. 28.) önkormányzati rendelete 13. § (7) bekezdésével megállapított szöveg.
A 8. melléklet 1.1. pontja a Veszprém Vármegyei Önkormányzat Közgyűlésének 11/2025. (XII. 12.) önkormányzati rendelete 3. § (2) bekezdésével megállapított szöveg.
A 9. melléklet a Veszprém Vármegyei Önkormányzat Közgyűlésének 16/2024. (XI. 28.) önkormányzati rendelete 13. § (8) bekezdésével megállapított szöveg.
A 9. melléklet 3.1.4. pontja a Veszprém Vármegyei Önkormányzat Közgyűlésének 1/2025. (I. 16.) önkormányzati rendelete 2. § (3) bekezdésével megállapított szöveg.
A 10. mellékletet a Veszprém Vármegyei Önkormányzat Közgyűlésének 16/2024. (XI. 28.) önkormányzati rendelete 13. § (9) bekezdése iktatta be.
A 10. melléklet 3. pontja a Veszprém Vármegyei Önkormányzat Közgyűlésének 1/2025. (I. 16.) önkormányzati rendelete 2. § (4) bekezdésével megállapított szöveg.
A 11. mellékletet a Veszprém Vármegyei Önkormányzat Közgyűlésének 16/2024. (XI. 28.) önkormányzati rendelete 13. § (10) bekezdése iktatta be.
A 11. melléklet 1. pontja a Veszprém Vármegyei Önkormányzat Közgyűlésének 1/2025. (I. 16.) önkormányzati rendelete 2. § (5) bekezdésével megállapított szöveg.
A 12. mellékletet a Veszprém Vármegyei Önkormányzat Közgyűlésének 16/2024. (XI. 28.) önkormányzati rendelete 13. § (11) bekezdése iktatta be.