Veszprém Vármegyei Önkormányzat Közgyűlésének 1/2025. (I. 16.) önkormányzati rendelete

A Veszprém Vármegyei Önkormányzat Szervezeti és Működési Szabályzatáról szóló 10/2022. (XII.9.) önkormányzati rendelet módosításáról

Hatályos: 2025. 01. 16 11:50- 2025. 01. 17

Veszprém Vármegyei Önkormányzat Közgyűlésének 1/2025. (I. 16.) önkormányzati rendelete

A Veszprém Vármegyei Önkormányzat Szervezeti és Működési Szabályzatáról szóló 10/2022. (XII.9.) önkormányzati rendelet módosításáról

2025.01.16.

[1] A Veszprém Vármegyei Önkormányzat Szervezeti és Működési Szabályzatáról szóló 10/2022. (XII.9.) önkormányzati rendelet módosításnak célja a Veszprém Vármegyei Önkormányzat Közgyűlése hatékony szervezeti működésének meghatározása, a működés átlátható kereteinek biztosítása.

[2] A Veszprém Vármegyei Önkormányzat Közgyűlése az Alaptörvény 32. cikk (2) bekezdésében meghatározott eredeti jogalkotói hatáskörében, az Alaptörvény 32. cikk (1) bekezdés d) pontjában meghatározott feladatkörében eljárva a következőket rendeli el:

1. § A Veszprém Vármegyei Önkormányzat Szervezeti és Működési Szabályzatáról szóló 10/2022. (XII. 9.) önkormányzati rendelet 9. § (2) bekezdése helyébe a következő rendelkezés lép:

„(2) A közgyűlés elnöki tisztségének betöltetlensége, vagy az elnök tartós akadályoztatása esetén a közgyűlés összehívásával és vezetésével kapcsolatos elnöki feladatokat a főállású alelnök, az elnöki és a főállású alelnöki tisztség betöltetlensége, vagy tartós akadályoztatás esetén valamelyik társadalmi megbízatású alelnök, az elnöki és a főállású alelnöki, valamint társadalmi megbízatású alelnöki tisztség betöltetlensége, vagy tartós akadályoztatás esetén a korelnök látja el.”

2. § (1) A Veszprém Vármegyei Önkormányzat Szervezeti és Működési Szabályzatáról szóló 10/2022. (XII. 9.) önkormányzati rendelet 2. melléklete az 1. melléklet szerint módosul.

(2) A Veszprém Vármegyei Önkormányzat Szervezeti és Működési Szabályzatáról szóló 10/2022. (XII. 9.) önkormányzati rendelet 7. melléklete az 2. melléklet szerint módosul.

(3) A Veszprém Vármegyei Önkormányzat Szervezeti és Működési Szabályzatáról szóló 10/2022. (XII. 9.) önkormányzati rendelet 9. melléklete a 3. melléklet szerint módosul.

(4) A Veszprém Vármegyei Önkormányzat Szervezeti és Működési Szabályzatáról szóló 10/2022. (XII. 9.) önkormányzati rendelet 10. melléklete az 4. melléklet szerint módosul.

(5) A Veszprém Vármegyei Önkormányzat Szervezeti és Működési Szabályzatáról szóló 10/2022. (XII. 9.) önkormányzati rendelet 11. melléklete a 5. melléklet szerint módosul.

3. § Ez a rendelet 2025. január 16-án 11 óra 50 perckor lép hatályba.

1. melléklet az 1/2025. (I. 16.) önkormányzati rendelethez

1. A Veszprém Vármegyei Önkormányzat Szervezeti és Működési Szabályzatáról szóló 10/2022. (XII. 9.) önkormányzati rendelet 2. melléklet 1. pontja helyébe a következő pont lép:

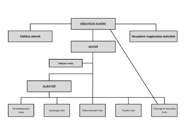
„1. null

2. melléklet az 1/2025. (I. 16.) önkormányzati rendelethez

1. A Veszprém Vármegyei Önkormányzat Szervezeti és Működési Szabályzatáról szóló 10/2022. (XII. 9.) önkormányzati rendelet 7. melléklet 1. pontja helyébe a következő rendelkezés lép:

null

2. A Veszprém Vármegyei Önkormányzat Szervezeti és Működési Szabályzatáról szóló 10/2022. (XII. 9.) önkormányzati rendelet 7. melléklet 2. pontja helyébe a következő rendelkezés lép:

null

3. melléklet az 1/2025. (I. 16.) önkormányzati rendelethez

1. A Veszprém Vármegyei Önkormányzat Szervezeti és Működési Szabályzatáról szóló 10/2022. (XII. 9.) önkormányzati rendelet 9. melléklet 3.1.4. pontja helyébe a következő pont lép:

„3.1.4. A bizottság létszáma: 4 fő”

4. melléklet az 1/2025. (I. 16.) önkormányzati rendelethez

1. A Veszprém Vármegyei Önkormányzat Szervezeti és Működési Szabályzatáról szóló 10/2022. (XII. 9.) önkormányzati rendelet 10. melléklet 3. pont helyébe a következő pont lép:

„3. A vármegyei közgyűlés társadalmi megbízatású alelnökei: Minden hónap második szerdáján 9:00 – 12:00 óráig”

5. melléklet az 1/2025. (I. 16.) önkormányzati rendelethez

1. A Veszprém Vármegyei Önkormányzat Szervezeti és Működési Szabályzatáról szóló 10/2022. (XII. 9.) önkormányzati rendelet 11. melléklet 1. pontja helyébe a következő pont lép:

„1. null